手机版
二维码
购物车
(
0
)
供应
求购
公司
团购
展会
资讯
招商
品牌
人才
知道
专题
图库
视频
下载
商圈
推广
热搜:
采购方式
滤芯
甲带
带式称重给煤机
气动隔膜泵
减速机型号
无级变速机
链式给煤机
履带
减速机
首页
供应
求购
公司
团购
展会
资讯
招商
品牌
人才
知道
专题
图库
视频
下载
商圈
首页
>
资讯
>
展会资讯
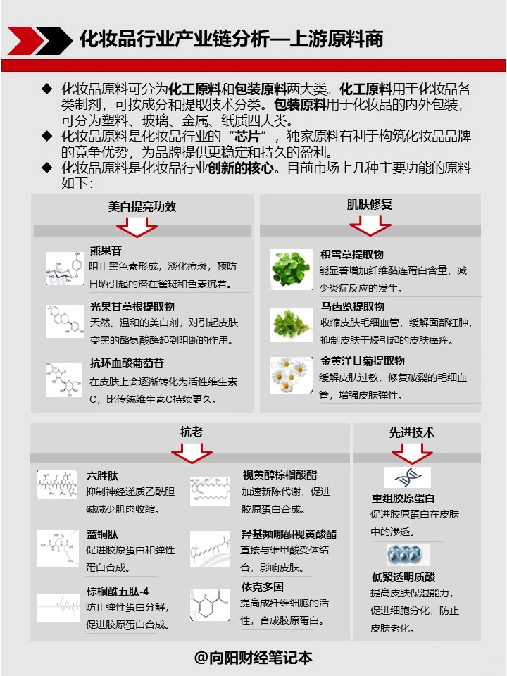
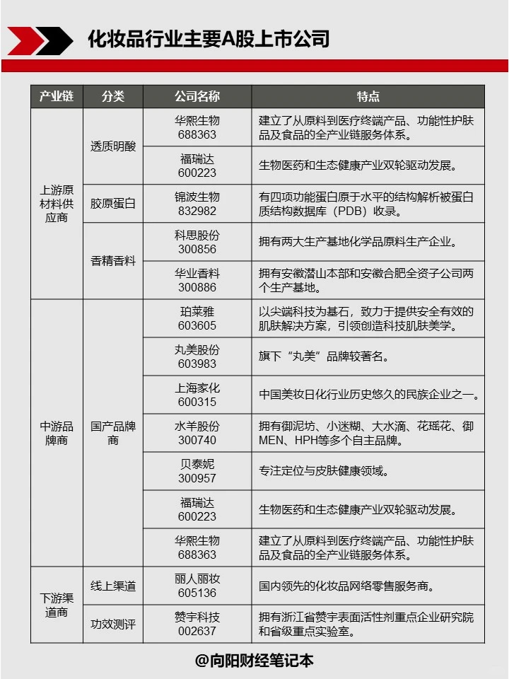
【行业研究】No.2 化妆品行业
日期:2025-12-01 19:14:36 来源:网络整理 作者:本站编辑
评论:0
【行业研究】No.2 化妆品行业
想要了解化妆品,看这一篇就够了!
#不懂就问有问必答
#行业
#行业研究
#化妆品
#财经
#财经知识
#金融
#金融理财
#学习
你还想了解什么行业,欢迎大家积极留言!
打赏
更多
>
同类资讯
• 2025年全球企业可持续发展报告
0
条
相关评论
推荐图文
推荐资讯
点击排行
0
1
高明区市场监管局组织50家旅行社及新媒体代表调研地标产品旅游线路
0
2
A股市场阶段性研究报告:沪指进入牛市末期,反弹空间有限,风险警惕升级
0
3
香农芯创(300475)存储行业观察报告:AI浪潮下的战略转型与业绩爆发
0
4
汽车维修行业趋势(来自元宝AI)
0
5
望变电气——2026企业能力分析研究报告
0
6
麦肯锡:美国经济竞争力研究报告(2026)
0
7
昆仑人民医院危化品采购项目市场调研报告
0
8
【研究报告】英国交通运输部发布《收入确定性机制成本效益分析》
0
9
中国烘焙产业发展研究报告(2026)
网站首页
|
关于我们
|
联系方式
|
使用协议
|
版权隐私
|
网站地图
|
排名推广
|
广告服务
|
积分换礼
|
网站留言
|
RSS订阅
|
违规举报
|
皖ICP备20008326号-18
(c)2008-2022 免费发布网 All Rights Reserved