




报告主要从以下内容阐述:
-
当前,新一轮科技革命和产业变革蓬勃兴起,以AI为代表的新一代信息技术加速创新,正在以前所未有的速度,全方位融入经济社会发展的各个领域,为中国式现代化注入新动能。
-
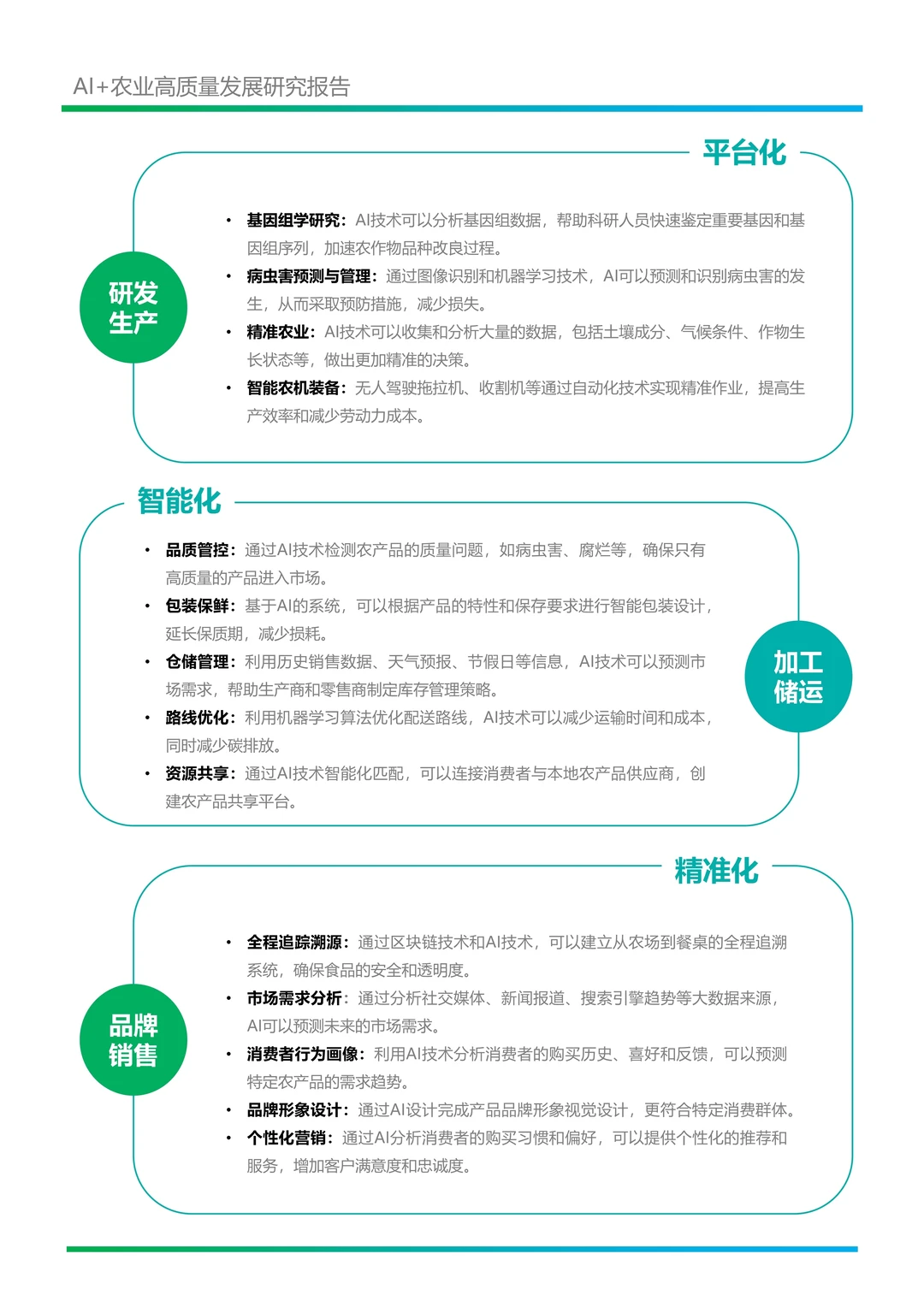
以农业为例,AI的应用可以带来研发生产平台化、加工储运智能化、品牌销售精准化、消费体验人性化、服务创新便捷化等新机遇,极大提高农业生产力水平,提升农产品市场效益和消费者福利,促进农业高质量发展
-
AI+农业的时代已经到来。展望未来,AI技术将全面渗透到农业生产、加工、流通、销售全过程,推动农业智能化、农业结构优化、农业全产业链效率提升,促进种业振兴,促进智慧农业的国际合作交流。AI在农业的应用,将在感知、对话、执行、决策、认知等关键领域取得新突破。
..............
由于篇幅限制,只展示部分内容,更多内容和数据可以获取PDF报告
推荐阅读报告:AI+农业高质量发展研究报告-33页
#行业分析报告 #市场报告 #2024 #ai #ai行业 #农业 #农业发展 #ai与农业
-
当前,新一轮科技革命和产业变革蓬勃兴起,以AI为代表的新一代信息技术加速创新,正在以前所未有的速度,全方位融入经济社会发展的各个领域,为中国式现代化注入新动能。
-
以农业为例,AI的应用可以带来研发生产平台化、加工储运智能化、品牌销售精准化、消费体验人性化、服务创新便捷化等新机遇,极大提高农业生产力水平,提升农产品市场效益和消费者福利,促进农业高质量发展
-
AI+农业的时代已经到来。展望未来,AI技术将全面渗透到农业生产、加工、流通、销售全过程,推动农业智能化、农业结构优化、农业全产业链效率提升,促进种业振兴,促进智慧农业的国际合作交流。AI在农业的应用,将在感知、对话、执行、决策、认知等关键领域取得新突破。
..............
由于篇幅限制,只展示部分内容,更多内容和数据可以获取PDF报告
推荐阅读报告:AI+农业高质量发展研究报告-33页
#行业分析报告 #市场报告 #2024 #ai #ai行业 #农业 #农业发展 #ai与农业


