






?方案名称:2023年中国直播电商产业现状及发展趋势研究报告
.
??行业相关概述
1⃣定义及分类
2⃣行业背景分析
•用户、品牌和平台三方注力,共同推动直播电商发展全民化
•直播电商崛起推动各行业发展,为经济发展注入新动能
3⃣行业发展历程
•萌芽期(2016):“直播+电商”模式基本成型
•探索期(2017):直播电商产业链更加完善,品种更加多元化
•成长期(2018):直播电商发展相对成熟
•爆发期(2019-至今):直播带货呈爆发式增长
4⃣产业链图谱
•上游、中游、下游
.
??行业发展现状分析
1⃣政策环境分析
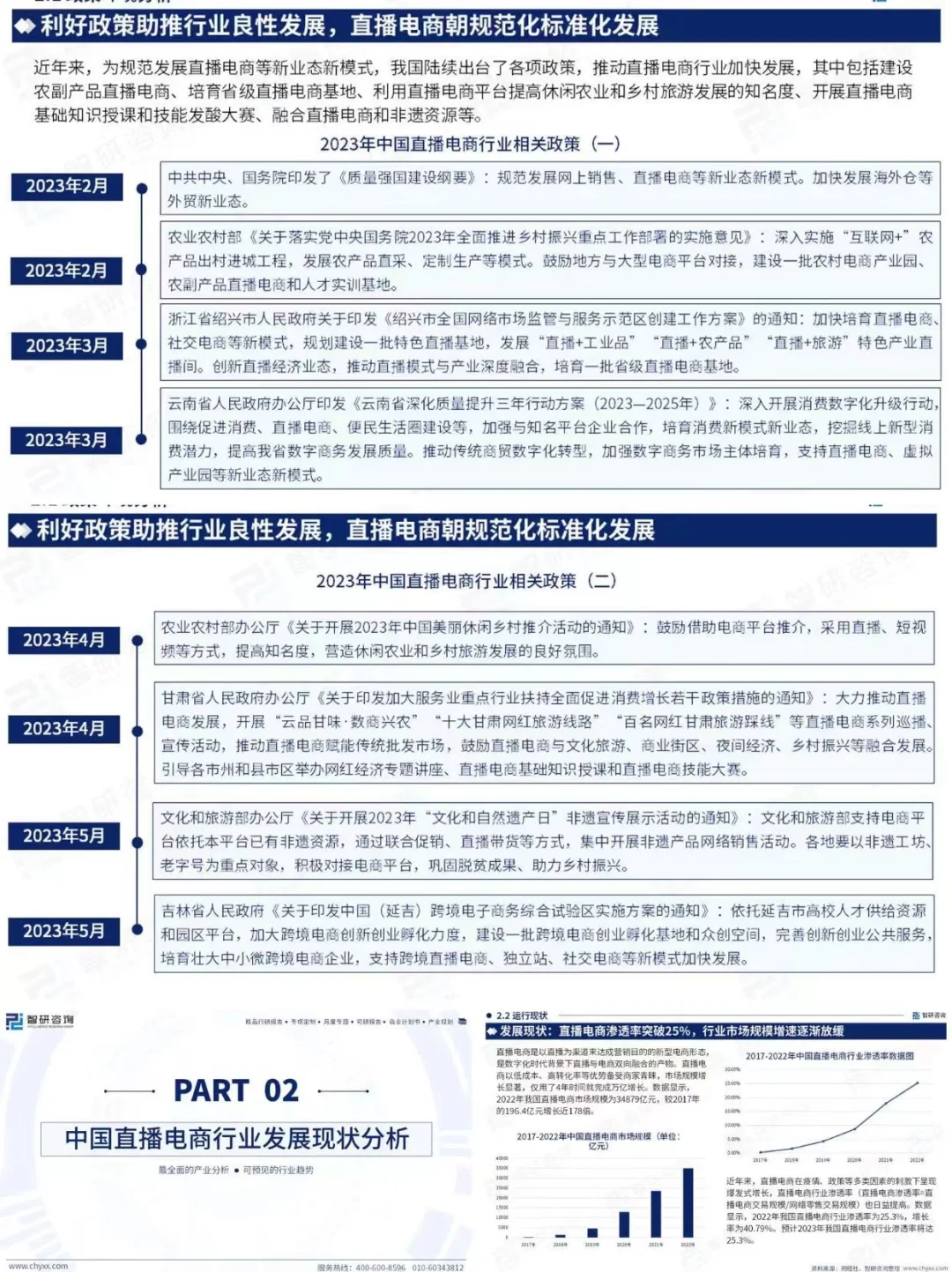
•利好政策助推行业良性发展,直播电商朝规范化标准化发展
2⃣运行现状
•直播电商渗透率突破25%,行业市场规模增速逐渐放缓
•互联网和移动设备的不断普及,直播电商逐渐成为电商领域的新宠
•直播电商用户规模逐年攀升,直播电商越发常态化
•直播带动新兴业态发展迅速,为行业经济转型提供战略契机
.
??行业投融zi动态分析
1⃣投融zi动态
2⃣行业动态
.
??行业重点企业分析
1⃣市场格局
•直播电商企业集中在东部地区,杭州滨江区呈头部电商聚集地
•企业积极转型迈进直播领域,直播电商市场由集中化转向多元化
2⃣重点企业分析
•蓝色光标、狮头股份、遥望科技、比音勒芬、盛迅达
.
??行业潜在风险分析
1⃣行业竞争愈发激烈,直播缺乏有效监管
2⃣直播内容同质化,产品质量参差不一
.
??行业发展趋势分析
1⃣直播运作层面
•内容更加精细,场景更加丰富
•直播电商行业发展更加规范
2⃣商品供应层面
•品类更加丰富,划分更加科学
•品牌塑造和供应链发展更加完善
3⃣人才培养层面
•人才培养更为系统
•主播多元化发展,素质不断提升
.
全53P
#报告分享 #行业报告 #直播电商 #直播 #电商 #电商创业 #行业现状 #发展趋势 #分析报告
.
??行业相关概述
1⃣定义及分类
2⃣行业背景分析
•用户、品牌和平台三方注力,共同推动直播电商发展全民化
•直播电商崛起推动各行业发展,为经济发展注入新动能
3⃣行业发展历程
•萌芽期(2016):“直播+电商”模式基本成型
•探索期(2017):直播电商产业链更加完善,品种更加多元化
•成长期(2018):直播电商发展相对成熟
•爆发期(2019-至今):直播带货呈爆发式增长
4⃣产业链图谱
•上游、中游、下游
.
??行业发展现状分析
1⃣政策环境分析
•利好政策助推行业良性发展,直播电商朝规范化标准化发展
2⃣运行现状
•直播电商渗透率突破25%,行业市场规模增速逐渐放缓
•互联网和移动设备的不断普及,直播电商逐渐成为电商领域的新宠
•直播电商用户规模逐年攀升,直播电商越发常态化
•直播带动新兴业态发展迅速,为行业经济转型提供战略契机
.
??行业投融zi动态分析
1⃣投融zi动态
2⃣行业动态
.
??行业重点企业分析
1⃣市场格局
•直播电商企业集中在东部地区,杭州滨江区呈头部电商聚集地
•企业积极转型迈进直播领域,直播电商市场由集中化转向多元化
2⃣重点企业分析
•蓝色光标、狮头股份、遥望科技、比音勒芬、盛迅达
.
??行业潜在风险分析
1⃣行业竞争愈发激烈,直播缺乏有效监管
2⃣直播内容同质化,产品质量参差不一
.
??行业发展趋势分析
1⃣直播运作层面
•内容更加精细,场景更加丰富
•直播电商行业发展更加规范
2⃣商品供应层面
•品类更加丰富,划分更加科学
•品牌塑造和供应链发展更加完善
3⃣人才培养层面
•人才培养更为系统
•主播多元化发展,素质不断提升
.
全53P
#报告分享 #行业报告 #直播电商 #直播 #电商 #电商创业 #行业现状 #发展趋势 #分析报告


