














宝子们!盒马门店人事行政经理岗最新战报:简历初筛通过率仅8%,第2轮面试淘汰率高达85%!?
是不是被这些数字吓到了?别慌!我来扎心问问:
❌考点模糊像海底捞针?复习三个月全跑偏!
❌岗位核心职责雾里看花?真实能力模型根本摸不透!
❌真题解析只会背模板?张口就是\"员工关怀\"考官早听吐了!
❌踩中雷区而不自知?自信分析完面试官默默画叉!
?王炸解决方案来了!盒马门店人事行政经理岗面试核弹库五大杀器:
✅【关键考点标签】精准定位人员调配、薪酬绩效、员工关系等核心能力点!
✅【行业及企业认知】拆解新零售行业最新趋势 & 盒马业务逻辑
✅【岗位核心职责认知】揭秘盒马门店人事行政经理真实工作场景+能力模型,让你回答句句戳中要害!
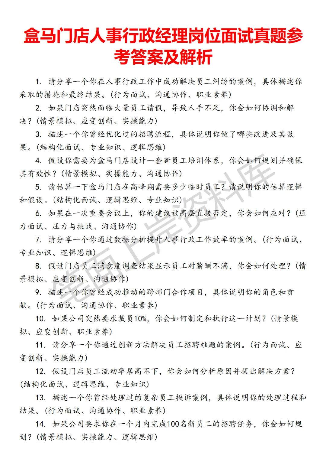
✅【真题5维拆解】80道真题:
-【考点雷达】一眼看穿题目本质!
-【真实考点】锁定考官想听的2-3个能力
-【参考答案】提供高逻辑性+强专业性回答范本!
-【错误预警】避开盒马门店常见致命雷区!
-【名师点评】点拨答题策略与思维盲区!
✅【海量硬核内容】200页20万字打造面试百科全书!
省下90%盲目刷题时间,火力全开攻克盒马专属考点!让考官听完你的回答忍不住说:\"这就是我们要找的六边形战士!\"?
速戳?盒马门店人事行政经理岗通关秘籍?️面试爽感拉满✨#面试 #求职 #盒马人事行政面试 #盒马门店经理面试 #盒马面试真题解析
是不是被这些数字吓到了?别慌!我来扎心问问:
❌考点模糊像海底捞针?复习三个月全跑偏!
❌岗位核心职责雾里看花?真实能力模型根本摸不透!
❌真题解析只会背模板?张口就是\"员工关怀\"考官早听吐了!
❌踩中雷区而不自知?自信分析完面试官默默画叉!
?王炸解决方案来了!盒马门店人事行政经理岗面试核弹库五大杀器:
✅【关键考点标签】精准定位人员调配、薪酬绩效、员工关系等核心能力点!
✅【行业及企业认知】拆解新零售行业最新趋势 & 盒马业务逻辑
✅【岗位核心职责认知】揭秘盒马门店人事行政经理真实工作场景+能力模型,让你回答句句戳中要害!
✅【真题5维拆解】80道真题:
-【考点雷达】一眼看穿题目本质!
-【真实考点】锁定考官想听的2-3个能力
-【参考答案】提供高逻辑性+强专业性回答范本!
-【错误预警】避开盒马门店常见致命雷区!
-【名师点评】点拨答题策略与思维盲区!
✅【海量硬核内容】200页20万字打造面试百科全书!
省下90%盲目刷题时间,火力全开攻克盒马专属考点!让考官听完你的回答忍不住说:\"这就是我们要找的六边形战士!\"?
速戳?盒马门店人事行政经理岗通关秘籍?️面试爽感拉满✨#面试 #求职 #盒马人事行政面试 #盒马门店经理面试 #盒马面试真题解析


