










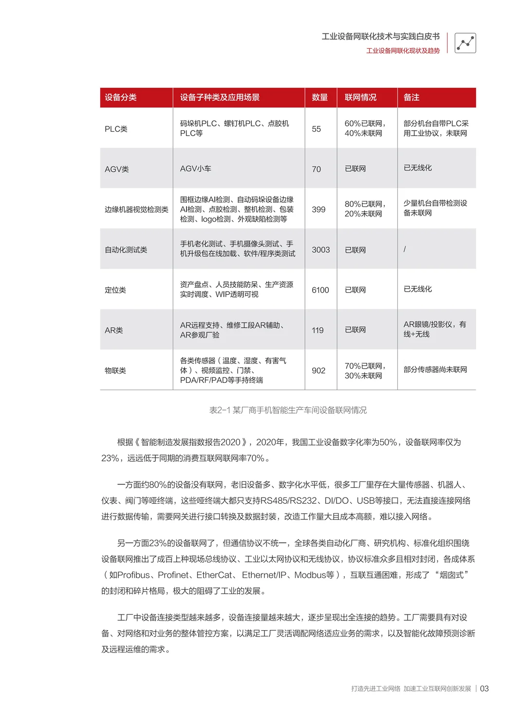
?【工业设备网联化现状】工业互联网正飞速发展,但你知道工业设备的网联化程度有多关键吗?目前我国工业设备联网率仅为23%,远低于消费互联网的70%。许多设备仍是“哑设备”,无法直接联网传输数据,改造成本高且复杂。不过,随着技术进步,越来越多的设备开始走向联网化,从PLC到传感器,从AGV到智能终端,都在逐步接入工业网络。
?【技术发展趋势】工业设备网联化有三大技术发展趋势:
协议升级:从工业总线到工业以太网,再到TSN(时间敏感型网络),最终走向广域IP化,让设备与云端无缝连接。
IT/OT融合:IT(信息技术)与OT(运营技术)的融合加速,打破传统网络的界限,实现多网合一,提升生产效率和智能化水平。
无线连接:有线连接逐渐被无线技术(如5G、Wi-Fi6)取代,无线连接不仅降低成本,还提高了设备的灵活性和移动性,更适合未来智能工厂的需求。
?【解决方案与实践】白皮书提出了多种设备网联化解决方案,包括目标网络架构、数据采集方案和安全方案。例如,上汽宁德工厂通过Wi-Fi6实现全连接,实时在线连接数千台设备和传感器,利用大数据和AI技术降低非计划停机时间。华为南方工厂采用Wi-Fi6打造全无线工业网络,实现生产设备的柔性调整和自动化质检,提升生产效率和设备综合效率。
?【未来展望】未来,工业互联网将实现全要素、全产业链的互联互通,构建高度灵活的个性化和数字化生产模式。设备网联化、联接IP化、网络智能化将成为企业数字化转型的关键。预计到2030年,工业网络的IP化比例将提升到70%以上,IPv6(IPv6+)技术将成为主流。
#行业报告 #工业设备网联化 #工业互联网 #智能制造 #数字化转型 #5G #Wi-Fi6 #ITOT融合
?【技术发展趋势】工业设备网联化有三大技术发展趋势:
协议升级:从工业总线到工业以太网,再到TSN(时间敏感型网络),最终走向广域IP化,让设备与云端无缝连接。
IT/OT融合:IT(信息技术)与OT(运营技术)的融合加速,打破传统网络的界限,实现多网合一,提升生产效率和智能化水平。
无线连接:有线连接逐渐被无线技术(如5G、Wi-Fi6)取代,无线连接不仅降低成本,还提高了设备的灵活性和移动性,更适合未来智能工厂的需求。
?【解决方案与实践】白皮书提出了多种设备网联化解决方案,包括目标网络架构、数据采集方案和安全方案。例如,上汽宁德工厂通过Wi-Fi6实现全连接,实时在线连接数千台设备和传感器,利用大数据和AI技术降低非计划停机时间。华为南方工厂采用Wi-Fi6打造全无线工业网络,实现生产设备的柔性调整和自动化质检,提升生产效率和设备综合效率。
?【未来展望】未来,工业互联网将实现全要素、全产业链的互联互通,构建高度灵活的个性化和数字化生产模式。设备网联化、联接IP化、网络智能化将成为企业数字化转型的关键。预计到2030年,工业网络的IP化比例将提升到70%以上,IPv6(IPv6+)技术将成为主流。
#行业报告 #工业设备网联化 #工业互联网 #智能制造 #数字化转型 #5G #Wi-Fi6 #ITOT融合


