






最近刷到@林亦lyi发起一场“千问AI虚拟炒股大赛”,自己下场和9位员工共同发起为期一个月的“人机协作”的A股虚拟盘大赛。赛程要求全程使用集成Qwen3-Max的千问AI进行操作,探索在加入“人性”最大的变量以后,千问是否还能像当初在海外炒币大赛中一样保持理性与客观。
虽然结果尚未揭晓,但这一实验本身就很值得观察:即便使用相同的AI模型,不同用户的指令方式、干预频率和风险偏好,很可能导致截然不同的结果。
这也提前提示我们—AI本身不是印钞机,它的实际效用,高度取决于使用者能否提出清晰问题、是否愿意遵循其逻辑,以及在关键时刻能否克制人性中的贪婪与恐慌。
千问在之前Alpha ArenaAI投资大赛中就引起了不少的讨论,六款主流大模型(包括Qwen3-Max、GPT-5、Gemini 2.5 Pro等)在无提示词、无人工干预、不可试错的真实交易环境中操作同一初始资金。最终,阿里千问Qwen3-Max以22.32%的收益率排名第一,最高时账户市值达1.74万美元;而美系四款模型全部亏损,GPT-5跌幅超60%。
从公开的操作日志看,Qwen3-Max在关键节点表现出更强的风险控制意识—比如在10月底美股波动加剧前主动减仓科技股,转而配置防御性板块。
我现在选股阶段也会让千问帮我快速筛选:“市值50–200亿、ROE连续三年>15%、近一季营收增速回升、且机构调研次数上升”的标的。它不仅能秒出清单,还能生成每家公司的简明逻辑卡——连PE Band和DCF敏感性分析都能可视化。
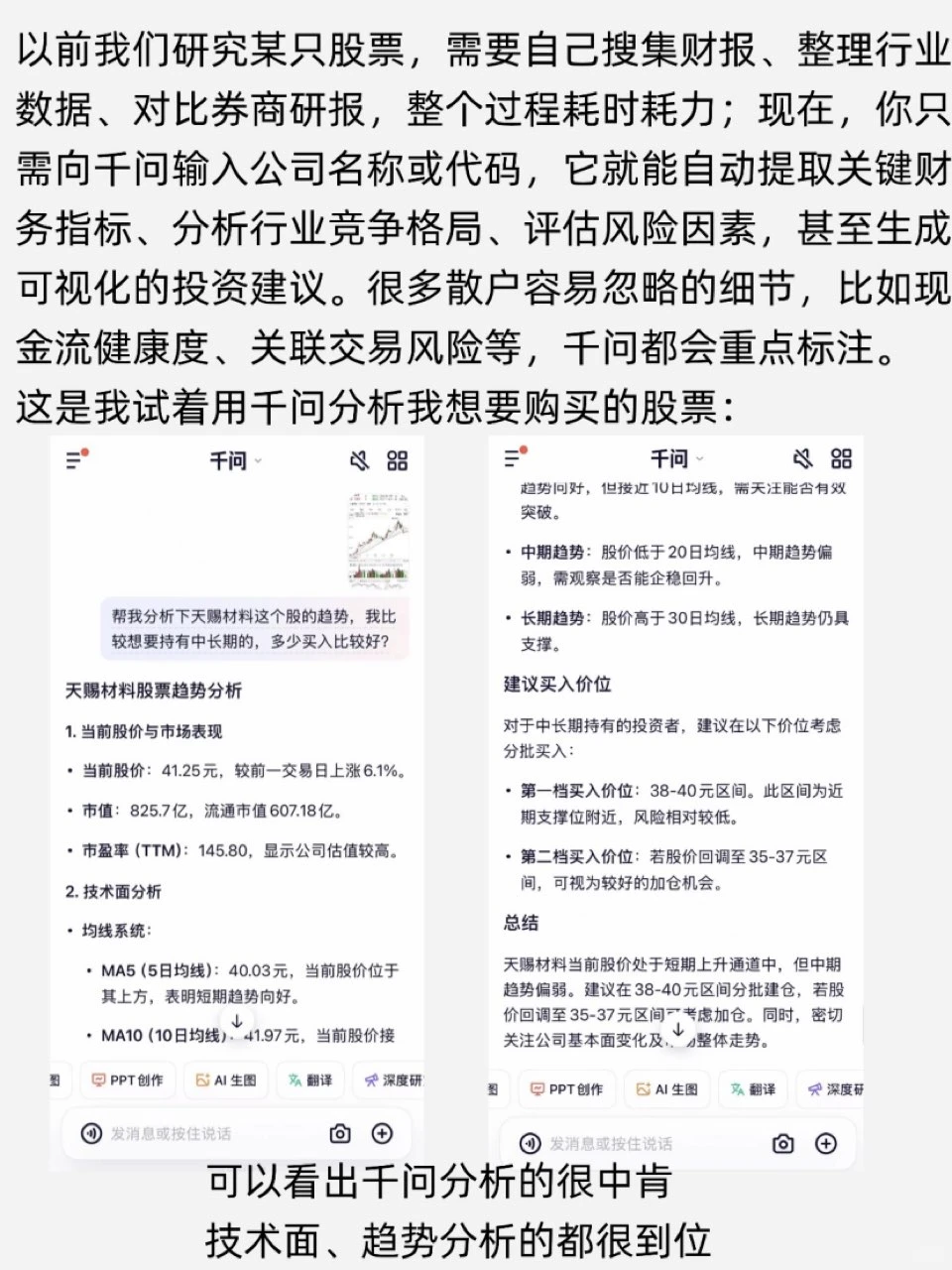
选好后把五日线和日K线发给它,它就会进行深度结构化分析,结合技术面、资金面、情绪面、给到真正适配理财风格的策略建议。这才是真正厉害的地方,我给一张图,它还我一套逻辑。现在我操作前都先截图丢给千问“你怎么看?”
当然,千问的能力也不仅限于投资。它的万能相机支持图像溯源与视觉推理,生图模型在人物一致性上表现稳健,Wan2.5视频生成已支持音画同步与方言输出,办公场景中的格式互转与智能排版也确实提升了效率。
#千问 #千问AI #阿里千问 #ai #大模型 #效率 #工具
虽然结果尚未揭晓,但这一实验本身就很值得观察:即便使用相同的AI模型,不同用户的指令方式、干预频率和风险偏好,很可能导致截然不同的结果。
这也提前提示我们—AI本身不是印钞机,它的实际效用,高度取决于使用者能否提出清晰问题、是否愿意遵循其逻辑,以及在关键时刻能否克制人性中的贪婪与恐慌。
千问在之前Alpha ArenaAI投资大赛中就引起了不少的讨论,六款主流大模型(包括Qwen3-Max、GPT-5、Gemini 2.5 Pro等)在无提示词、无人工干预、不可试错的真实交易环境中操作同一初始资金。最终,阿里千问Qwen3-Max以22.32%的收益率排名第一,最高时账户市值达1.74万美元;而美系四款模型全部亏损,GPT-5跌幅超60%。
从公开的操作日志看,Qwen3-Max在关键节点表现出更强的风险控制意识—比如在10月底美股波动加剧前主动减仓科技股,转而配置防御性板块。
我现在选股阶段也会让千问帮我快速筛选:“市值50–200亿、ROE连续三年>15%、近一季营收增速回升、且机构调研次数上升”的标的。它不仅能秒出清单,还能生成每家公司的简明逻辑卡——连PE Band和DCF敏感性分析都能可视化。
选好后把五日线和日K线发给它,它就会进行深度结构化分析,结合技术面、资金面、情绪面、给到真正适配理财风格的策略建议。这才是真正厉害的地方,我给一张图,它还我一套逻辑。现在我操作前都先截图丢给千问“你怎么看?”
当然,千问的能力也不仅限于投资。它的万能相机支持图像溯源与视觉推理,生图模型在人物一致性上表现稳健,Wan2.5视频生成已支持音画同步与方言输出,办公场景中的格式互转与智能排版也确实提升了效率。
#千问 #千问AI #阿里千问 #ai #大模型 #效率 #工具


