







一、技术分析要点回顾与实战应用
趋势与均线系统
核心原则:
- 趋势识别:20日均线作为中期趋势线,60日均线作为长期趋势线
- 健康趋势特征:
- 均线方向向上且斜率稳定(约30-45度为理想)
- 短期均线在长期均线之上(多头排列)
- 回调时不跌破主要均线支撑
实战注意事项:
- 趋势转折点往往伴随成交量放大和指标背离
- 不同市场环境下均线有效性不同(牛市均线支撑更强,熊市均线阻力更明显)
- 避免逆势交易,尤其是在均线明显下行时买入
形态与量能分析
关键指标:
- 成交量配合:上涨时放量(表明买盘强劲),回调时缩量(表明抛压减轻)
- 量价关系:量价齐升是强势表现,量价背离需谨慎
- 重要形态:头肩底、W底、箱体突破等,结合量能确认更可靠
实战应用:
- 箱体突破时需放量(至少为前5日均量的1.5倍)才更可信
- 连续缩量后出现温和放量是潜在的启动信号
- 高位放巨量但价格滞涨是风险信号
常见误区:
- 忽略量能变化,仅关注价格形态
- 过度解读单日量能变化,应关注量能变化趋势
- 不区分不同流通市值股票的量能标准
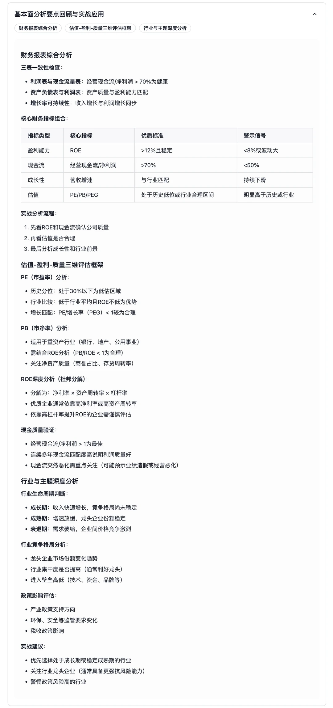
(更多正文内容见图片)
----
#股市学习系列课程 - 第8周第6天 (day48)
学习目标:
- 系统复盘技术分析与基本面分析的关键要点,建立综合分析思维
- 完成选股练习的总结与改进清单,提炼有效方法
- 为进入实战阶段做好充分准备,包括交易纪律、执行计划和记录体系
- 通过案例分析,理解从理论学习到实战应用的转化过程
#股票知识 #投资有风险入场需谨慎 #投资理财 #技术分析 #基本面分析 #选股练习
趋势与均线系统
核心原则:
- 趋势识别:20日均线作为中期趋势线,60日均线作为长期趋势线
- 健康趋势特征:
- 均线方向向上且斜率稳定(约30-45度为理想)
- 短期均线在长期均线之上(多头排列)
- 回调时不跌破主要均线支撑
实战注意事项:
- 趋势转折点往往伴随成交量放大和指标背离
- 不同市场环境下均线有效性不同(牛市均线支撑更强,熊市均线阻力更明显)
- 避免逆势交易,尤其是在均线明显下行时买入
形态与量能分析
关键指标:
- 成交量配合:上涨时放量(表明买盘强劲),回调时缩量(表明抛压减轻)
- 量价关系:量价齐升是强势表现,量价背离需谨慎
- 重要形态:头肩底、W底、箱体突破等,结合量能确认更可靠
实战应用:
- 箱体突破时需放量(至少为前5日均量的1.5倍)才更可信
- 连续缩量后出现温和放量是潜在的启动信号
- 高位放巨量但价格滞涨是风险信号
常见误区:
- 忽略量能变化,仅关注价格形态
- 过度解读单日量能变化,应关注量能变化趋势
- 不区分不同流通市值股票的量能标准
(更多正文内容见图片)
----
#股市学习系列课程 - 第8周第6天 (day48)
学习目标:
- 系统复盘技术分析与基本面分析的关键要点,建立综合分析思维
- 完成选股练习的总结与改进清单,提炼有效方法
- 为进入实战阶段做好充分准备,包括交易纪律、执行计划和记录体系
- 通过案例分析,理解从理论学习到实战应用的转化过程
#股票知识 #投资有风险入场需谨慎 #投资理财 #技术分析 #基本面分析 #选股练习


