

















大家好,今天想和大家聊聊最近看到的一些有意思的现象。(\"伯恩斯坦\"分析在图片中呈现)
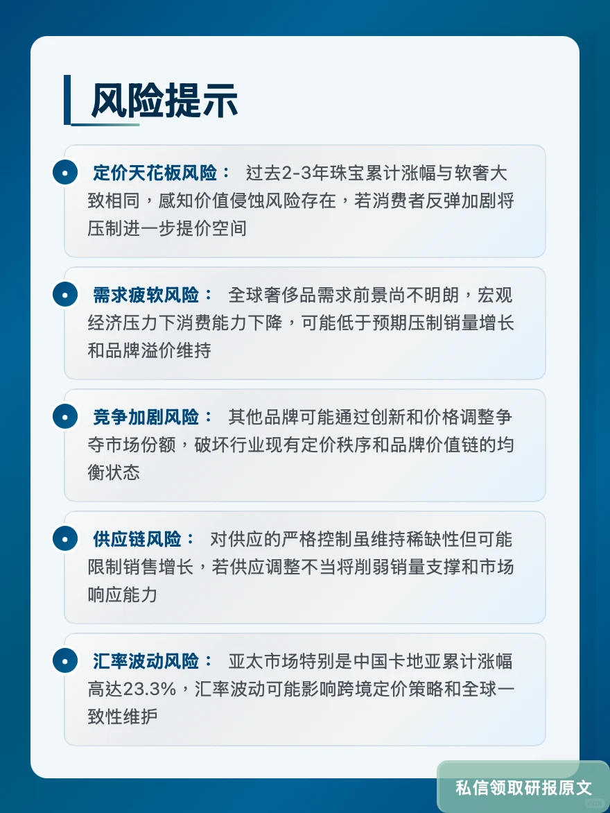
奢侈品行业的定价策略正在发生微妙变化。过去几年那些激进提价的品牌现在开始踩刹车了,很多软奢品牌2025年的涨幅甚至不到1%。但有意思的是,爱马仕和历峰集团旗下的珠宝品牌却依然我行我素,该涨价涨价,爱马仕今年前三季度的定价涨幅还能保持在7%左右。
这背后其实反映了一个残酷的现实:不是所有奢侈品都配拥有定价权。那些疫情期间疯狂提价的品牌现在正在为当初的激进买单,消费者开始质疑\"物有所值\"这件事。而卡地亚和梵克雅宝这些硬奢品牌,凭借高贵金属的内在价值和严格的供应控制,反而能继续保持5%以上的涨价空间。
更值得玩味的是K型复苏这个概念。奢侈品市场正在分化成两个极端:顶层消费者依然愿意为爱马仕铂金包和卡地亚Love系列买单,而中端奢侈品牌却在为销量发愁。这种分化不仅是品牌健康度的体现,更是整个社会财富分配趋势的缩影。真正的稀缺性和不可替代性,永远是溢价的源泉。
#华尔街播客 #投行研报 #历峰集团 #爱马仕 #卡地亚 #梵克雅宝 #LVMH #伯恩斯坦 #硬奢 #奢侈品行业
奢侈品行业的定价策略正在发生微妙变化。过去几年那些激进提价的品牌现在开始踩刹车了,很多软奢品牌2025年的涨幅甚至不到1%。但有意思的是,爱马仕和历峰集团旗下的珠宝品牌却依然我行我素,该涨价涨价,爱马仕今年前三季度的定价涨幅还能保持在7%左右。
这背后其实反映了一个残酷的现实:不是所有奢侈品都配拥有定价权。那些疫情期间疯狂提价的品牌现在正在为当初的激进买单,消费者开始质疑\"物有所值\"这件事。而卡地亚和梵克雅宝这些硬奢品牌,凭借高贵金属的内在价值和严格的供应控制,反而能继续保持5%以上的涨价空间。
更值得玩味的是K型复苏这个概念。奢侈品市场正在分化成两个极端:顶层消费者依然愿意为爱马仕铂金包和卡地亚Love系列买单,而中端奢侈品牌却在为销量发愁。这种分化不仅是品牌健康度的体现,更是整个社会财富分配趋势的缩影。真正的稀缺性和不可替代性,永远是溢价的源泉。
#华尔街播客 #投行研报 #历峰集团 #爱马仕 #卡地亚 #梵克雅宝 #LVMH #伯恩斯坦 #硬奢 #奢侈品行业


