手机版
二维码
购物车
(
0
)
供应
求购
公司
团购
展会
资讯
招商
品牌
人才
知道
专题
图库
视频
下载
商圈
推广
热搜:
采购方式
甲带
滤芯
带式称重给煤机
减速机型号
气动隔膜泵
无级变速机
链式给煤机
履带
减速机
首页
供应
求购
公司
团购
展会
资讯
招商
品牌
人才
知道
专题
图库
视频
下载
商圈
首页
>
资讯
>
社会热点
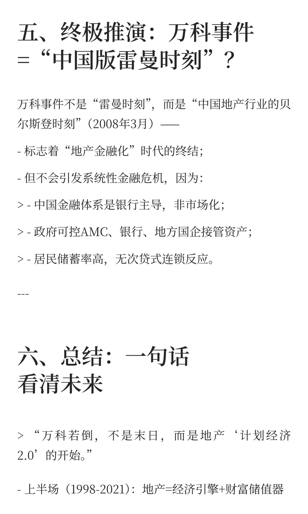
若此次万科硬着陆,房地产行业变局终极推演
日期:2025-12-01 04:39:51 来源:网络整理 作者:本站编辑
评论:0
若此次万科硬着陆,房地产行业变局终极推演
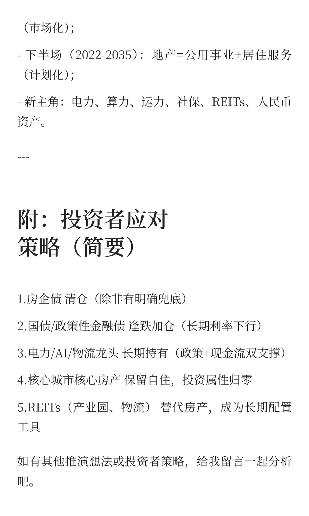
万科若被市场化出清,将引发中国房地产行业“硬着陆”,打破“国企刚性兑付”预期,重塑金融、股市和土地市场格局。政策倾向于“保交房+市场化重组”,推动行业去金融化,转向“计划经济2.0”,开启经济“新范式”。
#雷曼时刻
#雷曼
#贝尔斯登
#万科
#深铁
#产业发展趋势
#央企地产
#出清
#硬着陆
#房地产
打赏
更多
>
同类资讯
• 行业深度观察|逆周期突围·标杆引
0
条
相关评论
推荐图文
推荐资讯
点击排行
0
1
行业洞察|煤炭化工行业,智能计量成转型刚需
0
2
《21世纪的新生物学》白皮书概要
0
3
新质生产力数字人才白皮书-73页
0
4
看行业洞察|珑骧:在快节奏里不追逐更新的可持续实践
0
5
《储能产业研究白皮书2026》深度解读:储能赛道的周期拐点与十年增长新逻辑
0
6
临沂人必看:2026年本地兼职增收白皮书
0
7
行业洞察:张雪机车带给我的思考
0
8
【先进制造研究院】具身智能产业机遇研究报告(2026-2035)(附完整下载)
0
9
2026具身智能数据行业研究白皮书-47页(附下载)
网站首页
|
关于我们
|
联系方式
|
使用协议
|
版权隐私
|
网站地图
|
排名推广
|
广告服务
|
积分换礼
|
网站留言
|
RSS订阅
|
违规举报
|
皖ICP备20008326号-18
(c)2008-2022 免费发布网 All Rights Reserved