手机版
二维码
购物车
(
0
)
供应
求购
公司
团购
展会
资讯
招商
品牌
人才
知道
专题
图库
视频
下载
商圈
推广
热搜:
采购方式
甲带
滤芯
气动隔膜泵
减速机型号
减速机
履带
链式给煤机
带式称重给煤机
无级变速机
首页
供应
求购
公司
团购
展会
资讯
招商
品牌
人才
知道
专题
图库
视频
下载
商圈
首页
>
资讯
>
社会热点
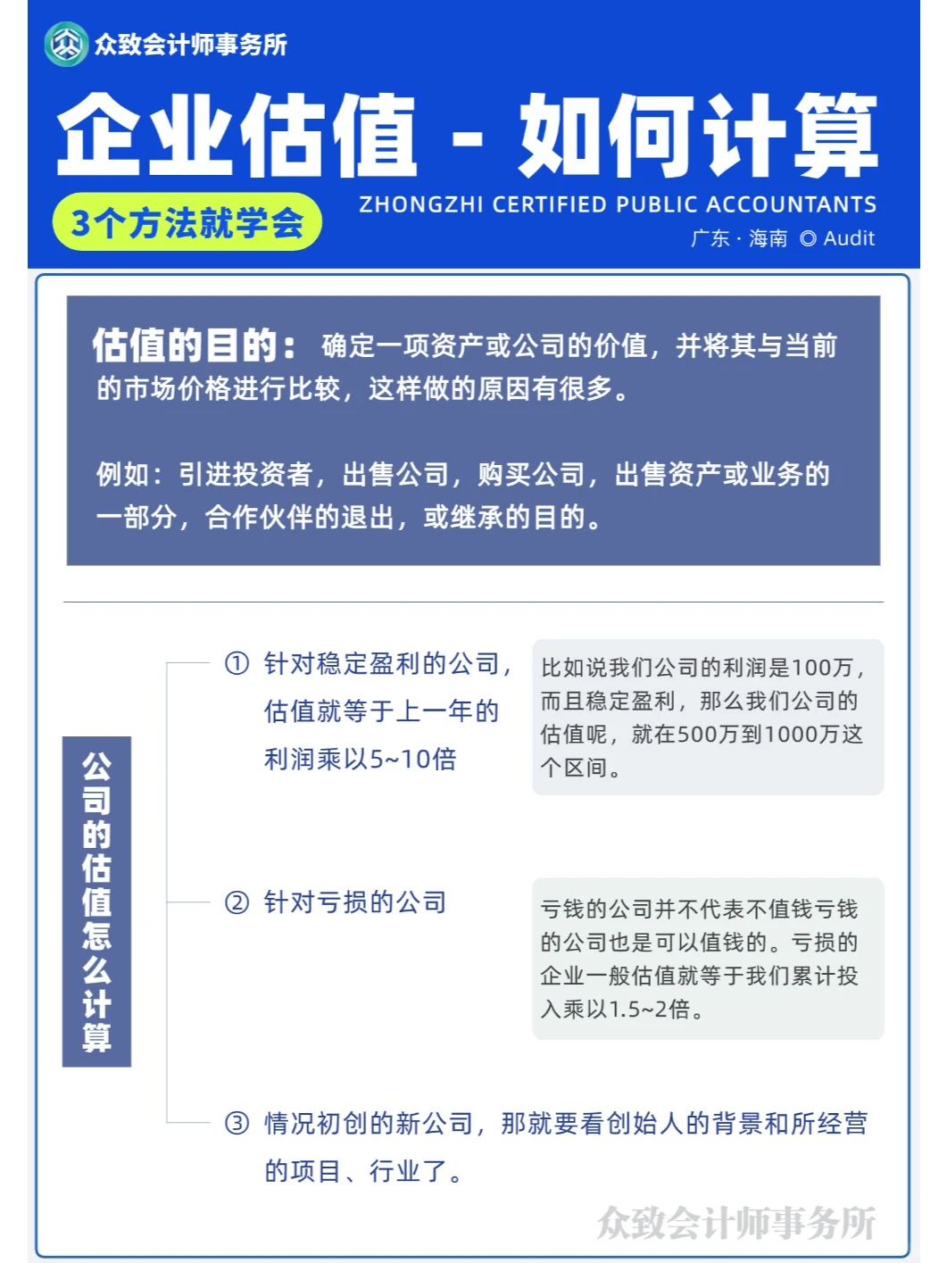
3️⃣个方法就学会,如何计算企业估值
日期:2025-12-01 00:42:46 来源:网络整理 作者:本站编辑
评论:0
3️⃣个方法就学会,如何计算企业估值
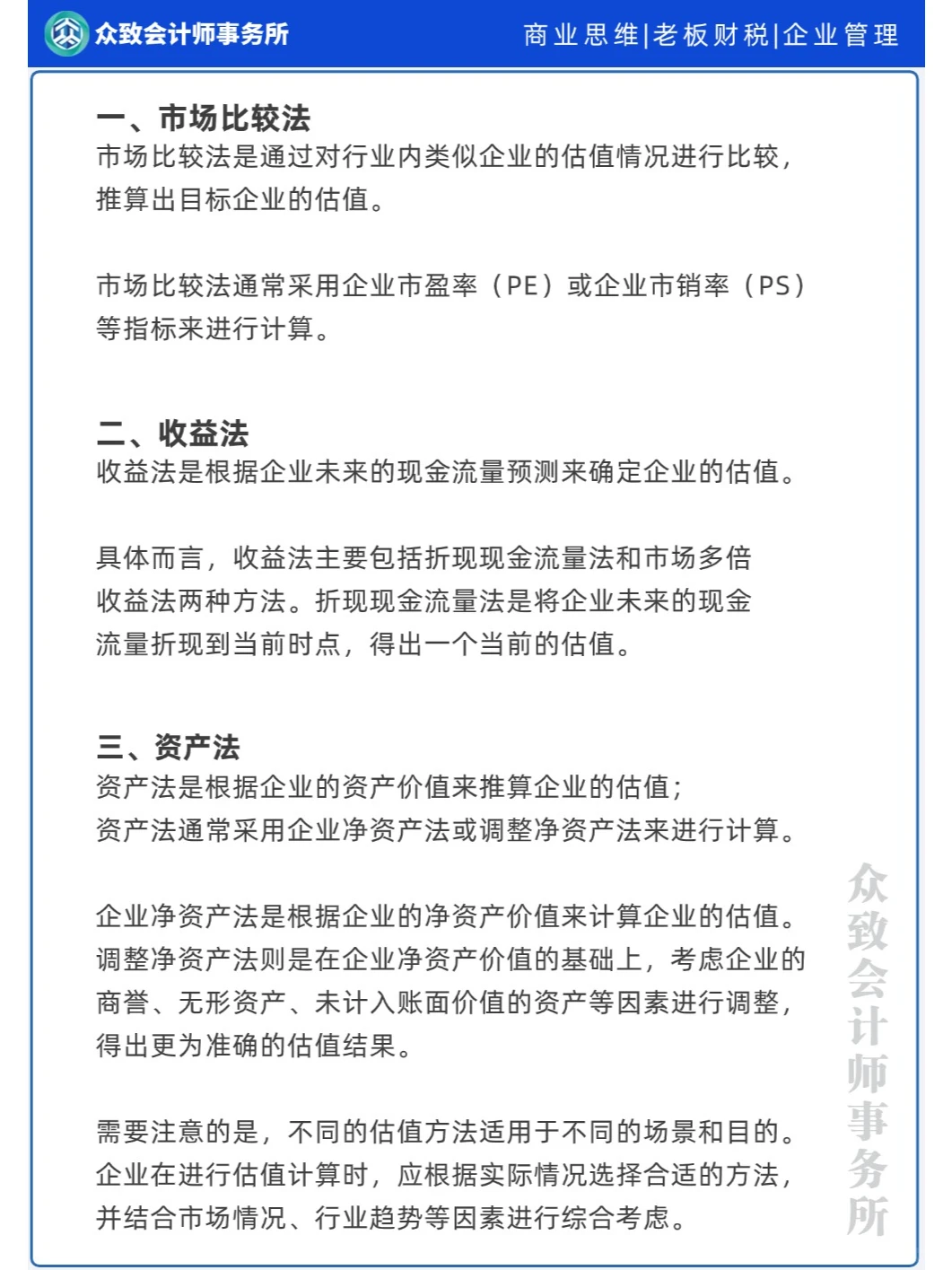
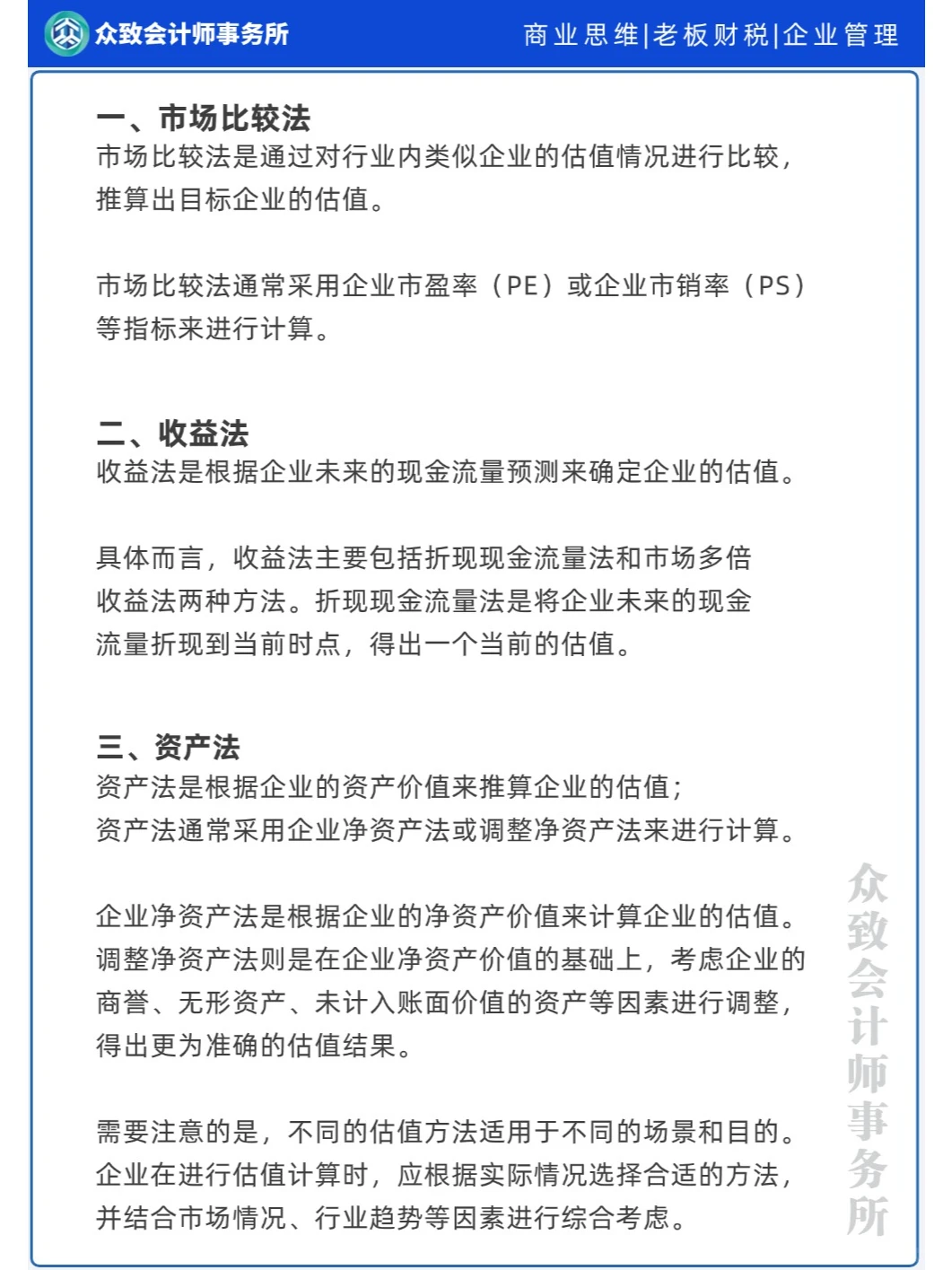
?估值的目的:确定一项资产或公司的价值,并将其与当前的市场价格进行比较,这样做的原因有很多。
▫️例如:引进投资者,出售公司,购买公司,出售资产或业务的一部分,合作伙伴的退出,或继承的目的。
#众致会计师事务所
#企业估值
#估值方法
#企业
#财税知识
#公司估值
打赏
更多
>
同类资讯
• 东莞新能源产业系列报告:蓄势储
0
条
相关评论
推荐图文
推荐资讯
点击排行
0
1
【长江电新】太空光伏:万亿蓝海市场,产业趋势明确
0
2
探讨GEO优化可以帮助企业做到的那些事
0
3
2026地方碳市场新趋势:管控升级、规范提速,企业如何破局?
0
4
2026 年 GEO 优化公司技术新趋势:头部服务商多模态优化方案落地案例全解析
0
5
【市场趋势】智能换气扇销量逆势增长,越峰产品成行业增长引擎
0
6
电商运营:2025明星营销市场与趋势观察
0
7
施工企业数字化转型:从“土法炼钢”到“数字驾驶舱”的跨越
0
8
绿之源观点:中国电力与碳市场差异、协同、发展前景浅析
0
9
国企行政文职!渝北区保安服务有限责任公司招聘综合管理部文员、采购员,应急救援队教官,月5000-8000五险一金,大专起报,1.27截止报名
网站首页
|
关于我们
|
联系方式
|
使用协议
|
版权隐私
|
网站地图
|
排名推广
|
广告服务
|
积分换礼
|
网站留言
|
RSS订阅
|
违规举报
|
皖ICP备20008326号-18
(c)2008-2022 免费发布网 All Rights Reserved