








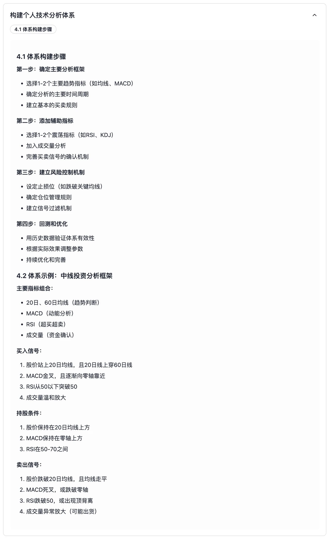
经典指标组合策略
趋势跟踪组合
组合1:均线 + MACD + 成交量
买入条件:
1. 股价站上20日均线,且均线向上
2. MACD金叉,且在零轴上方
3. 成交量放大,确认突破有效
卖出条件:
1. 股价跌破20日均线,且均线走平
2. MACD死叉,或MACD柱状线缩短
3. 成交量萎缩,上涨动能不足
适用环境: 明确的上升或下降趋势
震荡交易组合
组合2:RSI + KDJ + 布林带
买入条件:
1. RSI从30以下回升至50
2. KDJ在20以下形成金叉
3. 股价触及布林带下轨后反弹
卖出条件:
1. RSI从70以上回落至50
2. KDJ在80以上形成死叉
3. 股价触及布林带上轨后回落
适用环境: 箱体震荡或横盘整理
突破确认组合
组合3:均线 + 布林带 + 成交量 + RSI
突破买入条件:
1. 股价突破重要均线(如60日线)
2. 股价突破布林带上轨
3. 成交量明显放大(1.5倍以上)
4. RSI突破50,显示动能增强
突破失败信号:
1. 突破后快速回落至均线下方
2. 成交量无法持续放大
3. RSI出现背离现象
----
#股市学习系列课程 - 第6周第6天 (day36)
学习目标:
- 掌握多指标组合分析的基本方法
- 学会构建个人技术分析体系
- 理解不同指标间的相互验证关系
- 掌握指标组合的实战应用技巧
- 了解技术指标的局限性和使用原则
#股票知识 #投资有风险入场需谨慎 #投资理财 #多指标组合分析 #技术面分析
趋势跟踪组合
组合1:均线 + MACD + 成交量
买入条件:
1. 股价站上20日均线,且均线向上
2. MACD金叉,且在零轴上方
3. 成交量放大,确认突破有效
卖出条件:
1. 股价跌破20日均线,且均线走平
2. MACD死叉,或MACD柱状线缩短
3. 成交量萎缩,上涨动能不足
适用环境: 明确的上升或下降趋势
震荡交易组合
组合2:RSI + KDJ + 布林带
买入条件:
1. RSI从30以下回升至50
2. KDJ在20以下形成金叉
3. 股价触及布林带下轨后反弹
卖出条件:
1. RSI从70以上回落至50
2. KDJ在80以上形成死叉
3. 股价触及布林带上轨后回落
适用环境: 箱体震荡或横盘整理
突破确认组合
组合3:均线 + 布林带 + 成交量 + RSI
突破买入条件:
1. 股价突破重要均线(如60日线)
2. 股价突破布林带上轨
3. 成交量明显放大(1.5倍以上)
4. RSI突破50,显示动能增强
突破失败信号:
1. 突破后快速回落至均线下方
2. 成交量无法持续放大
3. RSI出现背离现象
----
#股市学习系列课程 - 第6周第6天 (day36)
学习目标:
- 掌握多指标组合分析的基本方法
- 学会构建个人技术分析体系
- 理解不同指标间的相互验证关系
- 掌握指标组合的实战应用技巧
- 了解技术指标的局限性和使用原则
#股票知识 #投资有风险入场需谨慎 #投资理财 #多指标组合分析 #技术面分析


