



今年有句话说,错过科技错过一个亿。这话放到内地、维港和对面老美,感觉都适用。
所以我一直有几只科技ETF是打算长持的:科创50ETF、恒生科技指数ETF、中国科技创新 ETF-Rayliant CNQQ
-
为什么要拿着这么多科技ETF?
三个地方的市场是互有联动的:
内地半导体公司与英伟达等上游芯片设计公司,以及维港众多AI应用和互联网大厂,共同构成了一条完整的产业链。任何一环的基本面变化都会产生连锁反应。
-
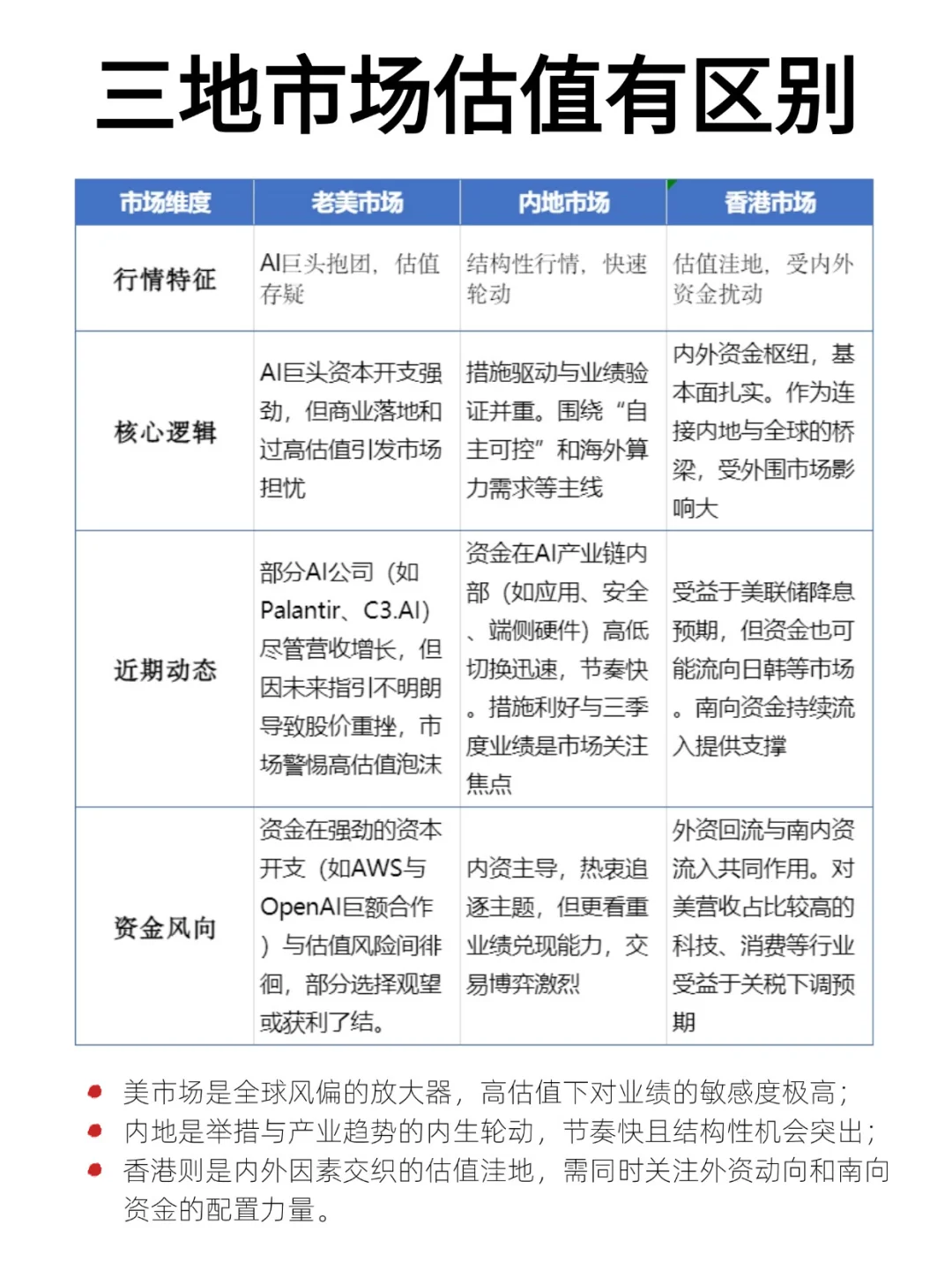
但它们又因资金风偏等原因,行情走势略有不同:
• 老美:AI巨头抱团催化,但估值短期存疑。以达子、OpenAI为首的巨头全球下单,巨额的资本支出也催化了维港和内地的行情。但近期由于Q3财报、Q4和明年业绩指引未达预期,部分资金选择观望或提前了结。
• 内地:结构行情,措施驱动与业绩验证并重。围绕AI、固态电池等自主可控、海外算力等相关板块受关注,但资金总喜欢在内部高低轮换,且节奏越来越快。
• 香港:三地中的“估值洼地”,中长期价值凸显。作为内外资金的枢纽,维港的行情受外围扰动较大。比如在美联储降息的背景下,互联网大厂估值一度拉升,后又因日韩更吸引资金,近期经受了一波深度回调。不过,今年以来南向买入力量越来越强大,再加上维港科技公司的较强基本面,依然有不少人看好这边的配置价值。
-
三个市场的一起拿,可以24小时捕捉科技机会
我以自己的组合为例子:
科创50ETF,40%:集中押注半导体等自主可控硬核创新
恒生科技指数ETF,45%:布局估值洼地的互联网巨头,受益外围降息环境
中国科技创新 ETF-Rayliant CNQQ,15%:灵活配合,一键打包内地和维港科技龙头,由于是在纳斯达克的ETF,可以直接搜索CNQQ布局,灵活应对东大盘后和老美盘中突发事件
当美AI概念催化时,老美科技情绪常传导至CNQQ与恒科;当国内利好释放,科创50联动CNQQ和恒科资产。同时,任一市场的回调风险,可能被其他市场的独立逻辑(如维港的估值优势或老美的韧性)所缓冲,平滑整体波动
-
【所有提及ETF只是举例,不是推荐。投资有风险,风险请自担】
#恒生科技 #科创50 #华夏基金 #CNQQ #科技ETF #小白来理财 #基金买什么
所以我一直有几只科技ETF是打算长持的:科创50ETF、恒生科技指数ETF、中国科技创新 ETF-Rayliant CNQQ
-
为什么要拿着这么多科技ETF?
三个地方的市场是互有联动的:
内地半导体公司与英伟达等上游芯片设计公司,以及维港众多AI应用和互联网大厂,共同构成了一条完整的产业链。任何一环的基本面变化都会产生连锁反应。
-
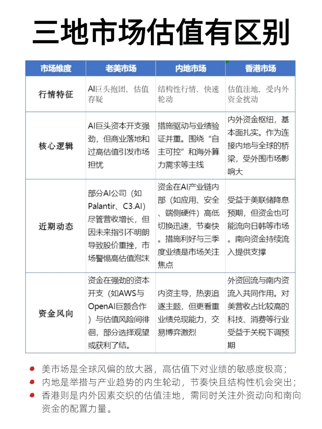
但它们又因资金风偏等原因,行情走势略有不同:
• 老美:AI巨头抱团催化,但估值短期存疑。以达子、OpenAI为首的巨头全球下单,巨额的资本支出也催化了维港和内地的行情。但近期由于Q3财报、Q4和明年业绩指引未达预期,部分资金选择观望或提前了结。
• 内地:结构行情,措施驱动与业绩验证并重。围绕AI、固态电池等自主可控、海外算力等相关板块受关注,但资金总喜欢在内部高低轮换,且节奏越来越快。
• 香港:三地中的“估值洼地”,中长期价值凸显。作为内外资金的枢纽,维港的行情受外围扰动较大。比如在美联储降息的背景下,互联网大厂估值一度拉升,后又因日韩更吸引资金,近期经受了一波深度回调。不过,今年以来南向买入力量越来越强大,再加上维港科技公司的较强基本面,依然有不少人看好这边的配置价值。
-
三个市场的一起拿,可以24小时捕捉科技机会
我以自己的组合为例子:
科创50ETF,40%:集中押注半导体等自主可控硬核创新
恒生科技指数ETF,45%:布局估值洼地的互联网巨头,受益外围降息环境
中国科技创新 ETF-Rayliant CNQQ,15%:灵活配合,一键打包内地和维港科技龙头,由于是在纳斯达克的ETF,可以直接搜索CNQQ布局,灵活应对东大盘后和老美盘中突发事件
当美AI概念催化时,老美科技情绪常传导至CNQQ与恒科;当国内利好释放,科创50联动CNQQ和恒科资产。同时,任一市场的回调风险,可能被其他市场的独立逻辑(如维港的估值优势或老美的韧性)所缓冲,平滑整体波动
-
【所有提及ETF只是举例,不是推荐。投资有风险,风险请自担】
#恒生科技 #科创50 #华夏基金 #CNQQ #科技ETF #小白来理财 #基金买什么


