手机版
二维码
购物车
(
0
)
供应
求购
公司
团购
展会
资讯
招商
品牌
人才
知道
专题
图库
视频
下载
商圈
推广
热搜:
采购方式
甲带
滤芯
气动隔膜泵
减速机型号
减速机
履带
带式称重给煤机
链式给煤机
无级变速机
首页
供应
求购
公司
团购
展会
资讯
招商
品牌
人才
知道
专题
图库
视频
下载
商圈
首页
>
资讯
>
社会热点
8种量价关系揭秘:量化分析大公开!
日期:2025-11-30 22:36:25 来源:网络整理 作者:本站编辑
评论:0
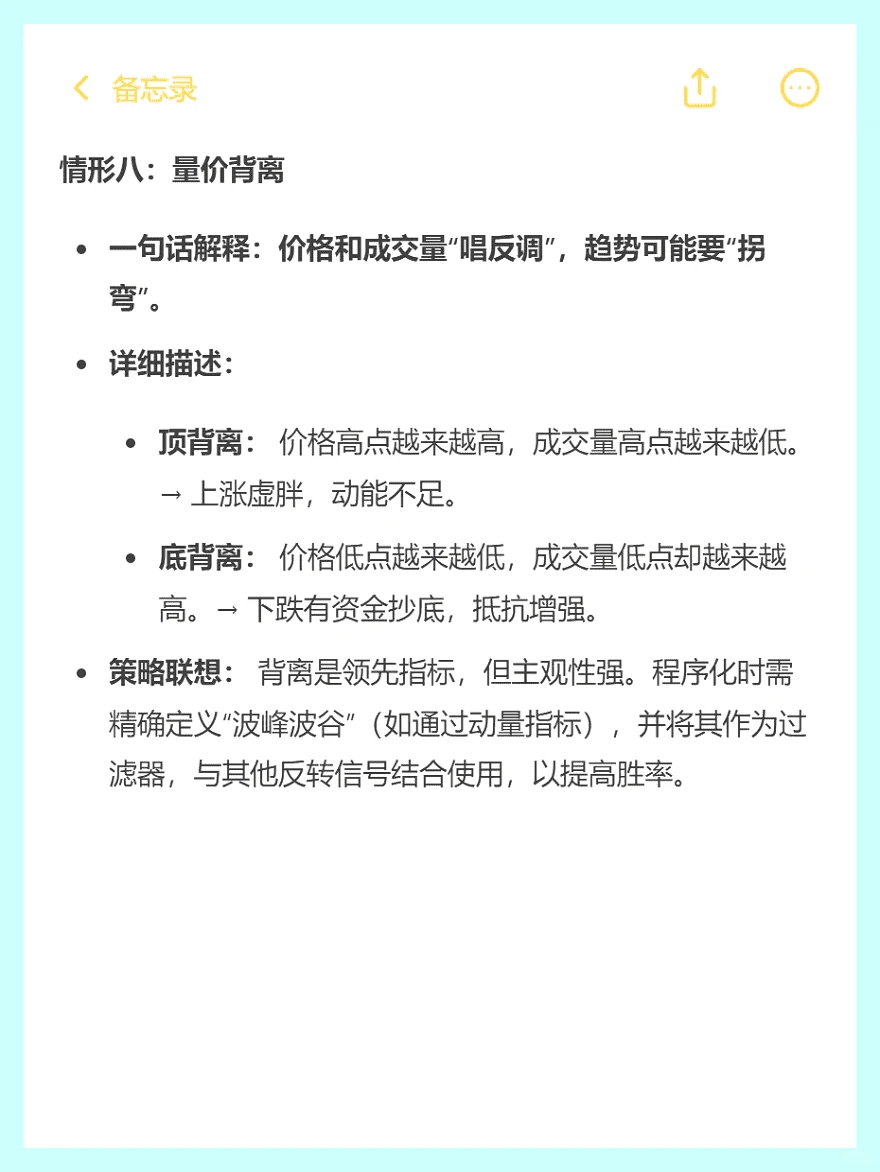
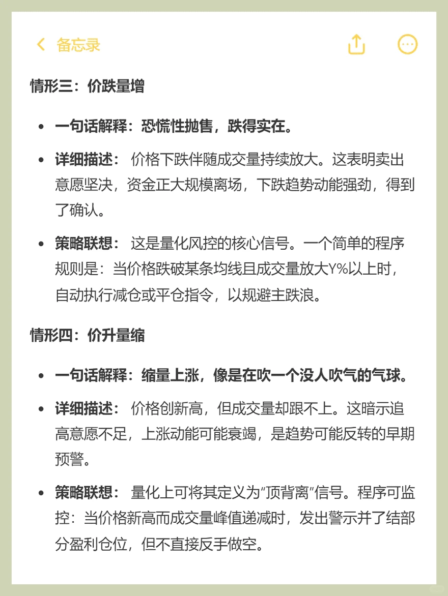
8种量价关系揭秘:量化分析大公开!
成交量和价格,是量化交易中不可或缺的两大核心指标。在金融市场的舞台上,价格如同戏剧的剧本,揭示了“发生了什么”;而成交量则宛如观众的掌声,验证了“这件事有多靠谱”。它用实实在在的资金流向为价格波动投下了一票,成为了洞察市场趋势真伪的“照妖镜”。
#量化
#股票知识
#股市
#金融
#副业
#投资
#理财
#小白炒股
#扫雷掘金挑战赛
@小红书创作助手
@小红书成长笔记
@薯条小助手
打赏
更多
>
同类资讯
• 【共识指南】彩色角膜接触镜规
0
条
相关评论
推荐图文
推荐资讯
点击排行
0
1
【长江电新】太空光伏:万亿蓝海市场,产业趋势明确
0
2
探讨GEO优化可以帮助企业做到的那些事
0
3
2026地方碳市场新趋势:管控升级、规范提速,企业如何破局?
0
4
2026 年 GEO 优化公司技术新趋势:头部服务商多模态优化方案落地案例全解析
0
5
【市场趋势】智能换气扇销量逆势增长,越峰产品成行业增长引擎
0
6
电商运营:2025明星营销市场与趋势观察
0
7
施工企业数字化转型:从“土法炼钢”到“数字驾驶舱”的跨越
0
8
绿之源观点:中国电力与碳市场差异、协同、发展前景浅析
0
9
国企行政文职!渝北区保安服务有限责任公司招聘综合管理部文员、采购员,应急救援队教官,月5000-8000五险一金,大专起报,1.27截止报名
网站首页
|
关于我们
|
联系方式
|
使用协议
|
版权隐私
|
网站地图
|
排名推广
|
广告服务
|
积分换礼
|
网站留言
|
RSS订阅
|
违规举报
|
皖ICP备20008326号-18
(c)2008-2022 免费发布网 All Rights Reserved