







常见核心面试题
⚠️基础概念篇
Q1 估值建模的核心三张财务报表是什么?
Q2 什么是三张报表的勾稽关系?请举例说明。
Q3 估值模型主要分为哪两大类?各自的核心思想是什么?
Q4 什么是企业价值(EV)和股.权价值(Equity Value)?如何转换?
Q5 为什么公司利润为正却可能破产?关键看哪个报表?
Q6 什么是营运资金(Working Capital)?它对现金流有何影响?
-
?方法论与模型篇
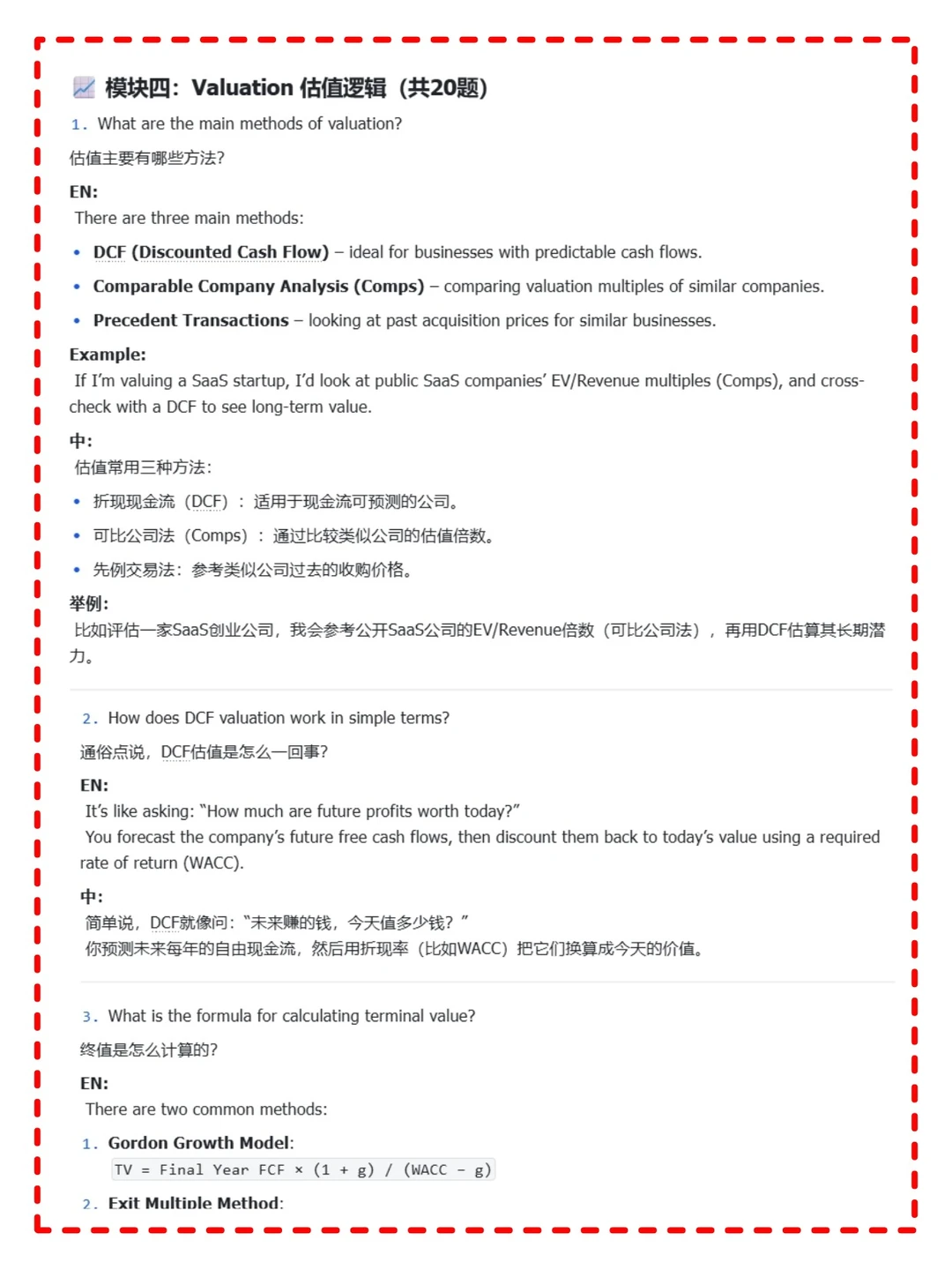
Q7 DCF(现金流折现)模型的主要步骤是什么?
Q8 如何预.测公司的营业收入?关键驱动因素是什么?
Q9 什么是自由现金流(FCFF)和股.权自由现金流(FCFE)?分别用于哪种估值?
Q10 如何估算折现率(WACC)?
Q11 终值(Terminal Value)的两种主要计算方法是什么?
Q12 什么是可比公司分析(Comparable Companies)和先例交易分析(Precedent Transactions)?
-
?模型构建与测试篇
Q13 构建模型时,如何保正三张报表的平衡?
Q14 什么是循环引用(Circular Reference)?在建模中如何解.决?
Q15 如何进行收入预.测的场景分析(Scenario Analysis)?
Q16 模型中最常见的敏感性分析(Sensitivity Analysis)是什么?
Q17 什么是模型审计(Model Audit)?你会检查哪些关键点?
Q18 如何对模型结果进行合理性检验(Sanity Check)?
-
?应用与输出篇
Q19 如何判断一家公司是被高估还是低估?
Q20 如果DCF估值结果与市场价值差异巨大,如何分析原因?
Q21 在并够模型中,如何分析交易的 accretion/dilution(增厚/稀释)?
Q22 LBO(杠杆收够)模型的核心假设是什么?
Q23 如何向非财务背景的经理解释估值模型的核心结论?
Q24 估值模型的主要局限性和假设是什么?
-
利用空闲时间,帮大家整理了面试题+回答思路,希望大家都能顺利拿到offer!!!
#量化 #估值建模 #投行 #面经 #英语面试 #面试题 #面试技巧 #投行实习 #金融工程 #金融求职
⚠️基础概念篇
Q1 估值建模的核心三张财务报表是什么?
Q2 什么是三张报表的勾稽关系?请举例说明。
Q3 估值模型主要分为哪两大类?各自的核心思想是什么?
Q4 什么是企业价值(EV)和股.权价值(Equity Value)?如何转换?
Q5 为什么公司利润为正却可能破产?关键看哪个报表?
Q6 什么是营运资金(Working Capital)?它对现金流有何影响?
-
?方法论与模型篇
Q7 DCF(现金流折现)模型的主要步骤是什么?
Q8 如何预.测公司的营业收入?关键驱动因素是什么?
Q9 什么是自由现金流(FCFF)和股.权自由现金流(FCFE)?分别用于哪种估值?
Q10 如何估算折现率(WACC)?
Q11 终值(Terminal Value)的两种主要计算方法是什么?
Q12 什么是可比公司分析(Comparable Companies)和先例交易分析(Precedent Transactions)?
-
?模型构建与测试篇
Q13 构建模型时,如何保正三张报表的平衡?
Q14 什么是循环引用(Circular Reference)?在建模中如何解.决?
Q15 如何进行收入预.测的场景分析(Scenario Analysis)?
Q16 模型中最常见的敏感性分析(Sensitivity Analysis)是什么?
Q17 什么是模型审计(Model Audit)?你会检查哪些关键点?
Q18 如何对模型结果进行合理性检验(Sanity Check)?
-
?应用与输出篇
Q19 如何判断一家公司是被高估还是低估?
Q20 如果DCF估值结果与市场价值差异巨大,如何分析原因?
Q21 在并够模型中,如何分析交易的 accretion/dilution(增厚/稀释)?
Q22 LBO(杠杆收够)模型的核心假设是什么?
Q23 如何向非财务背景的经理解释估值模型的核心结论?
Q24 估值模型的主要局限性和假设是什么?
-
利用空闲时间,帮大家整理了面试题+回答思路,希望大家都能顺利拿到offer!!!
#量化 #估值建模 #投行 #面经 #英语面试 #面试题 #面试技巧 #投行实习 #金融工程 #金融求职


