




随着5G技术的快速发展,中国广电在2025年1月发布了最新的5G手机产品白皮书,详细阐述了5G手机的技术要求、性能标准以及适老化功能等关键内容。本报告将为大家概括这份白皮书的核心要点,帮助大家了解未来5G手机的发展趋势。
1. 5G网络建设与技术发展
中国广电自2022年启动5G网络服务以来,通过与合作伙伴的共建共享,已经建成了全球最大的700MHz 5G网络。这一网络不仅覆盖广,而且容量大、速率高,为用户提供了优质的通信服务。2024年,中国广电还启动了5G-A商用网络部署,进一步提升了网络速率和智能化水平。
在技术方面,中国广电持续推动5G标准的创新,尤其是在700MHz频段的技术增强上取得了显著成果。通过与主流终端厂商合作,推出了支持“超级n28”概念的增强型700MHz手机,显著提升了终端在700MHz频段的速率和信号增益。
2. 5G手机的产品要求
白皮书中对5G手机的无线通信、性能、软件体验等方面提出了详细要求:
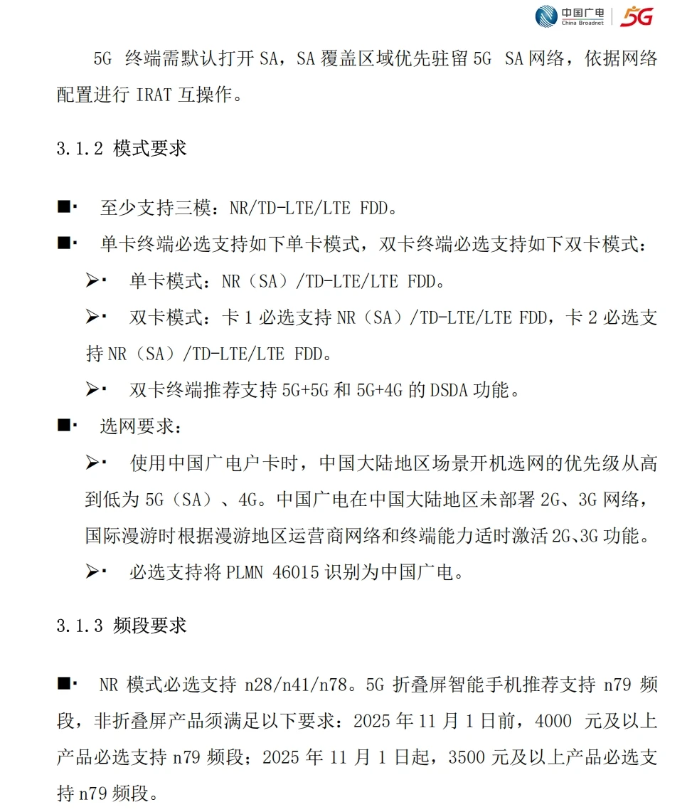
- 无线通信要求:5G手机必须支持SA(独立组网)模式,并优先驻留5G SA网络。此外,手机还需支持多个频段,包括n28、n41、n78等,确保在不同网络环境下的兼容性。
- 性能要求:
- 软件体验要求
3. 适老化功能要求
4. 产业合作与终端入库
5. 未来展望
更多完整报告后台私信~~
#行业研究 #行业研究报告 #行业报告 #5G手机 #手机 #5G
1. 5G网络建设与技术发展
中国广电自2022年启动5G网络服务以来,通过与合作伙伴的共建共享,已经建成了全球最大的700MHz 5G网络。这一网络不仅覆盖广,而且容量大、速率高,为用户提供了优质的通信服务。2024年,中国广电还启动了5G-A商用网络部署,进一步提升了网络速率和智能化水平。
在技术方面,中国广电持续推动5G标准的创新,尤其是在700MHz频段的技术增强上取得了显著成果。通过与主流终端厂商合作,推出了支持“超级n28”概念的增强型700MHz手机,显著提升了终端在700MHz频段的速率和信号增益。
2. 5G手机的产品要求
白皮书中对5G手机的无线通信、性能、软件体验等方面提出了详细要求:
- 无线通信要求:5G手机必须支持SA(独立组网)模式,并优先驻留5G SA网络。此外,手机还需支持多个频段,包括n28、n41、n78等,确保在不同网络环境下的兼容性。
- 性能要求:
- 软件体验要求
3. 适老化功能要求
4. 产业合作与终端入库
5. 未来展望
更多完整报告后台私信~~
#行业研究 #行业研究报告 #行业报告 #5G手机 #手机 #5G


