















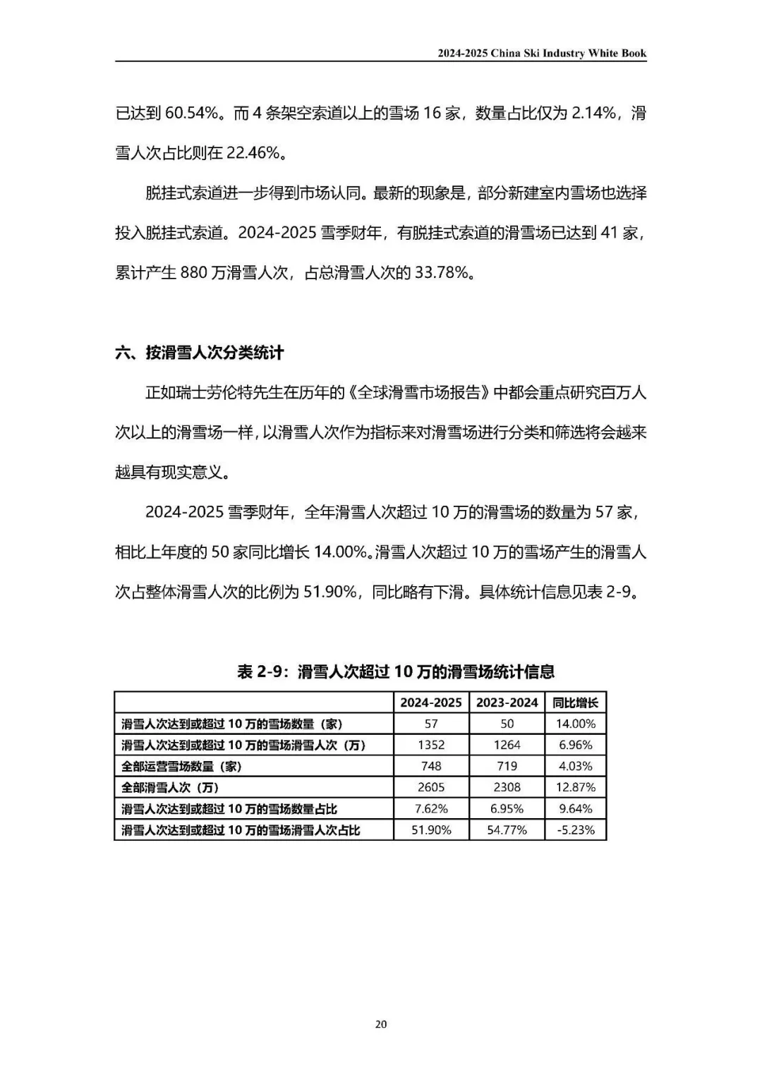
据报告显示,2024-2025 雪季财年,国内新建并投入运营的滑雪场 22 家,包括 6 家室内滑雪场和 16 家户外滑雪场,停止营业后又重新开业的雪场有 7 家。实际处于对外营业状态的雪场总数为 748 家,其中包括 66 家室内滑雪场和 682 家户外滑雪场,相比上年同比增加 29 家。自 2024 年 5 月 1 日至 2025 年 4 月 30 日止,国内滑雪场的滑雪人次统计为 2605 万,相比上年的 2308 万,同比上升 12.90%。从滑雪人次同比增幅看,排名前十的省份中,陕西、湖北、吉林增幅分别为 57.43%、37.15%、23.70%,占据增幅前三甲。
其中,陕西和湖北的增幅主要来自于新开业的室内滑雪场,吉林的增幅全部来自于户外滑雪场。从连续十年白皮书研究的数据来看,吉林、河北、新疆、黑龙江、北京完全可以成为中国滑雪目的地的头部五省。从全球室内滑雪场的发展来看,按雪区面积大小排名,全球前十位的室内滑雪场中,中国已占据了七席。同时,雪区面积排名前五的室内滑雪场全部在中国。
此外,目前已建成即将开业的室内滑雪场中,深圳华发和长春万达茂两个室内滑雪场项目的规模也将进入到前十位的榜单中。届时,全球雪区面积排名前十的室内滑雪场中,中国将占到九席。
#户外消费谈 #户外运动 #行业研究 #室内滑雪场 #滑雪
其中,陕西和湖北的增幅主要来自于新开业的室内滑雪场,吉林的增幅全部来自于户外滑雪场。从连续十年白皮书研究的数据来看,吉林、河北、新疆、黑龙江、北京完全可以成为中国滑雪目的地的头部五省。从全球室内滑雪场的发展来看,按雪区面积大小排名,全球前十位的室内滑雪场中,中国已占据了七席。同时,雪区面积排名前五的室内滑雪场全部在中国。
此外,目前已建成即将开业的室内滑雪场中,深圳华发和长春万达茂两个室内滑雪场项目的规模也将进入到前十位的榜单中。届时,全球雪区面积排名前十的室内滑雪场中,中国将占到九席。
#户外消费谈 #户外运动 #行业研究 #室内滑雪场 #滑雪


