









今天,我为大家推荐一篇由【戴德梁行】出品的报告《2023年数字经济产业集群发展白皮书》,报告共71页,从数字经济概念、特征、典型产业集群案例、要素、策略、产业展望等六个方面详细解读了2023数字经济产业,很重磅,有兴趣的小伙伴可获取并阅读报告原文~
数字经济定义
据资源作为关键生产要素、以现代信息网络作为重要载体、以信息通信技术的有效使用作为效率提升和经济结构优化的重要推动力的一系列经济活动。
数字经济发展逻辑
信息通信技术产业(ICT)+工业技术→数字产业化基础→其他产业→产业数字化转型
七大重点产业
云计算
物联网
大数据
工业互联网
区块链
人工智能
虚拟现实和增强现实
数字经济发展演化
起源期(1960时代开启):现代信息技术(IT)
萌芽期(1998):官方提出数字经济
发展期(2010经济浪潮):移动互联网
爆发期(2020)产业互联网
市场规模
我国数字经济规模从2005年的2.6万亿元扩张至2021年的45.5万亿元,预计2025年将达到80万亿元,涨幅约76%
城市群
京津冀:单核心带动13城
长三角:多核心全面协同41城
粤港澳大湾区:双核深度一体化11城
典型数字经济产业群案例分析
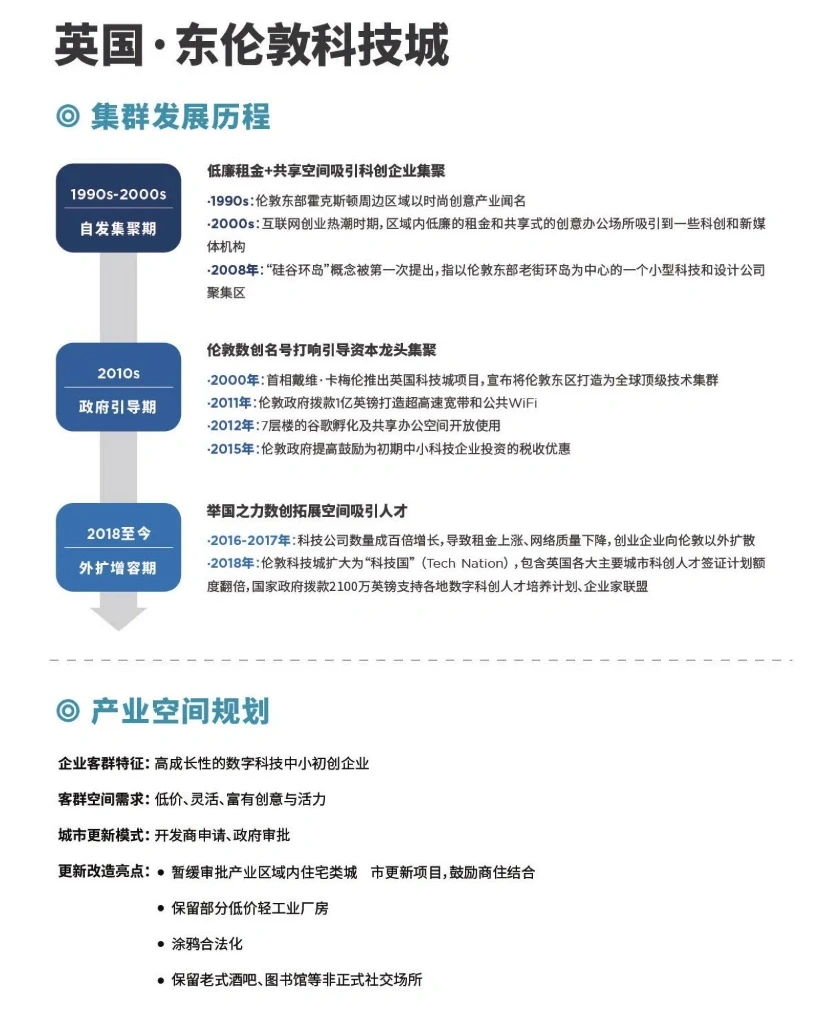
?英国:东伦敦科技城
东伦敦科技城是英国卡梅伦首相执英国政时期的重点旧城改造和产业发展项目,现为世界上仅次于美国硅谷和纽约的第三大科技企业集群。
?深圳:高新技术产业园
科技部火炬中心通报2021年度国家高新区排名第二,以占全市约8%的深圳土地面积产出全市新一代电子信息增加值的33.86%
?苏州:人工智能产业园
苏州人工智能产业园为苏州国际科苏州技园第7期项目,2020年被认定为全国首批“人工智能示范园区”
2021年聚集近1000家相关企业,累计承担国家级重大项目20余个
阅读详细内容,可获取并阅读报告原文~
相关报告
【戴德梁行】2023年数字经济产业集群发展白皮书
#数字经济#经济#产业园#报告#行业报告#投资#理财#学习#大数据#区块链#云计算
数字经济定义
据资源作为关键生产要素、以现代信息网络作为重要载体、以信息通信技术的有效使用作为效率提升和经济结构优化的重要推动力的一系列经济活动。
数字经济发展逻辑
信息通信技术产业(ICT)+工业技术→数字产业化基础→其他产业→产业数字化转型
七大重点产业
云计算
物联网
大数据
工业互联网
区块链
人工智能
虚拟现实和增强现实
数字经济发展演化
起源期(1960时代开启):现代信息技术(IT)
萌芽期(1998):官方提出数字经济
发展期(2010经济浪潮):移动互联网
爆发期(2020)产业互联网
市场规模
我国数字经济规模从2005年的2.6万亿元扩张至2021年的45.5万亿元,预计2025年将达到80万亿元,涨幅约76%
城市群
京津冀:单核心带动13城
长三角:多核心全面协同41城
粤港澳大湾区:双核深度一体化11城
典型数字经济产业群案例分析
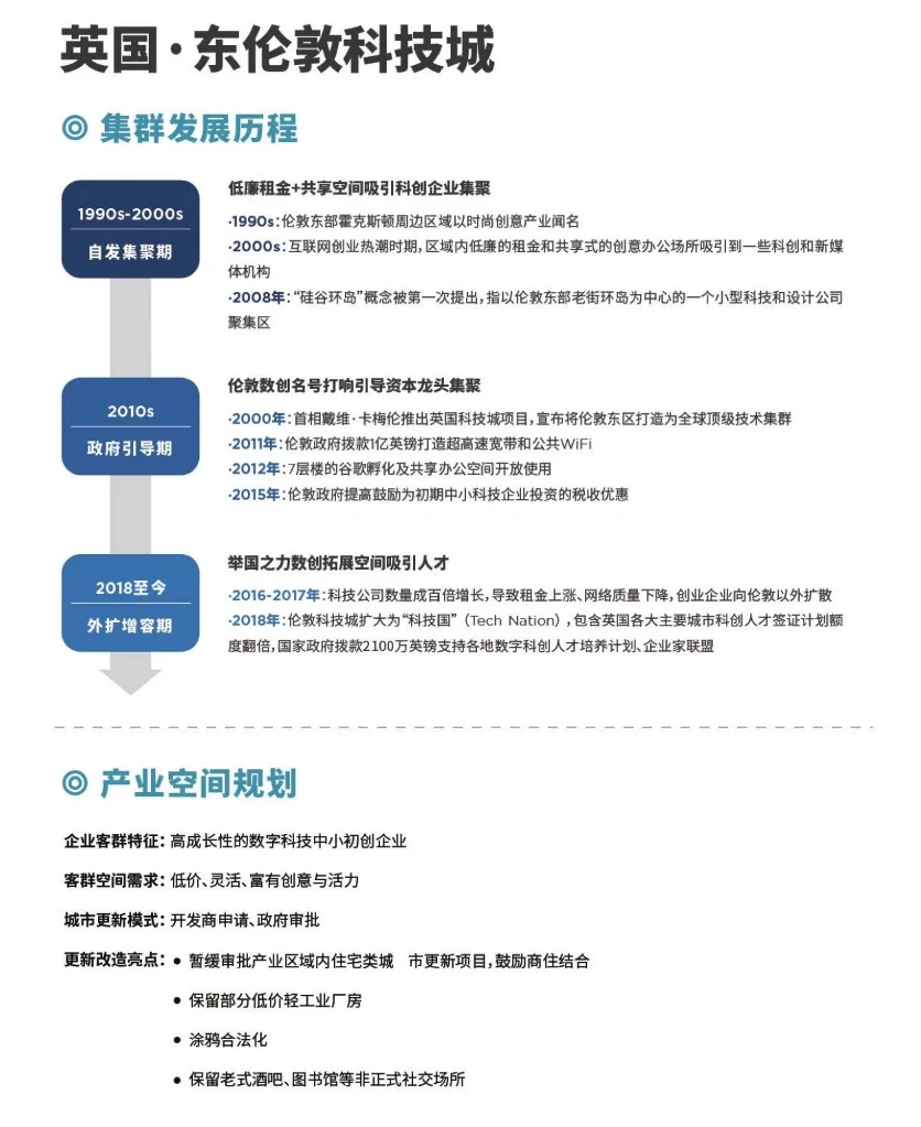
?英国:东伦敦科技城
东伦敦科技城是英国卡梅伦首相执英国政时期的重点旧城改造和产业发展项目,现为世界上仅次于美国硅谷和纽约的第三大科技企业集群。
?深圳:高新技术产业园
科技部火炬中心通报2021年度国家高新区排名第二,以占全市约8%的深圳土地面积产出全市新一代电子信息增加值的33.86%
?苏州:人工智能产业园
苏州人工智能产业园为苏州国际科苏州技园第7期项目,2020年被认定为全国首批“人工智能示范园区”
2021年聚集近1000家相关企业,累计承担国家级重大项目20余个
阅读详细内容,可获取并阅读报告原文~
相关报告
【戴德梁行】2023年数字经济产业集群发展白皮书
#数字经济#经济#产业园#报告#行业报告#投资#理财#学习#大数据#区块链#云计算


