





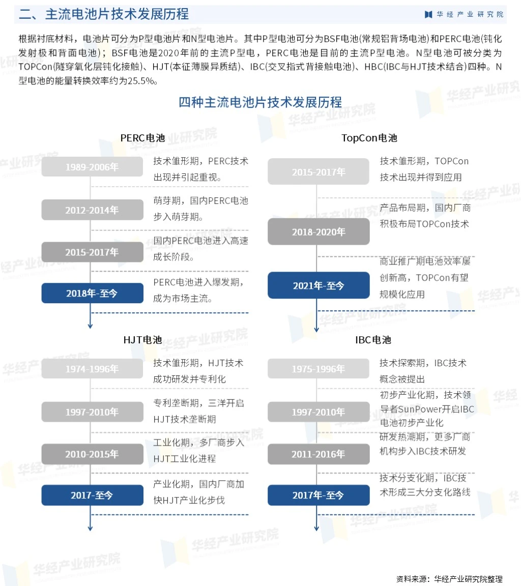
2019年后,PERC电池量产效率已经普遍超过23%,越来越接近24.5%左右的其理论极限,继续提升非常困难,并且未能彻底解决以P型硅片为基底的电池富有硼氧对所产生的光至衰减现象;同时PERC电池技术相对成熟,产业化已具备规模,非硅成本下降空间较小,因此行业纷纷将重点投向对新一代主流电池技术的研发。
据有色金属协会硅业分会统计,2022年全球电池片产能为567.2GW,同比增速为24.4%;2022年全球电池片产量为330GW,同比增速为50%。从地区角度来看,2022年全球电池片产能中有517.2GW集中在中国,占比高达91%。
我国光伏企业在电池片环节具有突出优势,2021年我国光伏电池片产量占全球总产量的比例达到88.40%。我国太阳能电池片产量规模逐年提升,增长率整体呈现上升趋势。根据CPIA数据,2022年我国电池片总产量约为318GW,增长率高达60.69%。
我国光伏电池片厂商占据全球领先地位,部分厂商同时布局电池片、组件环节,其生产的电池片主要用于自制组件,不外售或仅少量外售电池片;部分专业化电池片生产厂商则以电池片外售为主。近年来,电池片行业呈现出“强者恒强”的马太效应,产业集中度逐步提升,头部企业市场份额持续扩大。2022年通威股份电池片产量为49.18GW,爱旭股份、晶科能源、润阳股份电池片产量分别为33.74GW、32.7GW、21.36GW。
华经产业研究院研究团队使用桌面研究与定量调查、定性分析相结合的方式,全面客观的剖析光伏电池片行业发展的总体市场容量、产业链、竞争格局、经营特性、盈利能力和商业模式等。科学使用SCP模型、SWOT、PEST、回归分析、SPACE矩阵等研究模型与方法综合分析光伏电池片行业市场环境、产业政策、竞争格局、技术革新、市场风险、行业壁垒、机遇以及挑战等相关因素。根据光伏电池片行业的发展轨迹及实践经验,精心研究编制《2023-2028年中国光伏电池片行业市场深度评估及投资战略规划报告》,为企业、科研、投资机构等单位投资决策、战略规划、产业研究提供重要参考。
#光伏电池片 #电池片 #光伏发电 #研究报告 #行业研究 #行业报告 #行业分析 #行业研究报告 #行业分析报告 #华经产业研究院 #投资
据有色金属协会硅业分会统计,2022年全球电池片产能为567.2GW,同比增速为24.4%;2022年全球电池片产量为330GW,同比增速为50%。从地区角度来看,2022年全球电池片产能中有517.2GW集中在中国,占比高达91%。
我国光伏企业在电池片环节具有突出优势,2021年我国光伏电池片产量占全球总产量的比例达到88.40%。我国太阳能电池片产量规模逐年提升,增长率整体呈现上升趋势。根据CPIA数据,2022年我国电池片总产量约为318GW,增长率高达60.69%。
我国光伏电池片厂商占据全球领先地位,部分厂商同时布局电池片、组件环节,其生产的电池片主要用于自制组件,不外售或仅少量外售电池片;部分专业化电池片生产厂商则以电池片外售为主。近年来,电池片行业呈现出“强者恒强”的马太效应,产业集中度逐步提升,头部企业市场份额持续扩大。2022年通威股份电池片产量为49.18GW,爱旭股份、晶科能源、润阳股份电池片产量分别为33.74GW、32.7GW、21.36GW。
华经产业研究院研究团队使用桌面研究与定量调查、定性分析相结合的方式,全面客观的剖析光伏电池片行业发展的总体市场容量、产业链、竞争格局、经营特性、盈利能力和商业模式等。科学使用SCP模型、SWOT、PEST、回归分析、SPACE矩阵等研究模型与方法综合分析光伏电池片行业市场环境、产业政策、竞争格局、技术革新、市场风险、行业壁垒、机遇以及挑战等相关因素。根据光伏电池片行业的发展轨迹及实践经验,精心研究编制《2023-2028年中国光伏电池片行业市场深度评估及投资战略规划报告》,为企业、科研、投资机构等单位投资决策、战略规划、产业研究提供重要参考。
#光伏电池片 #电池片 #光伏发电 #研究报告 #行业研究 #行业报告 #行业分析 #行业研究报告 #行业分析报告 #华经产业研究院 #投资


