

中国未来10年,会缺哪类人才?答案已经越来越清晰。
随着“十五五”时期各大产业加速升级,制造业、数字产业、绿色低碳等方向全面提速,一批关键领域正在迎来史上最强“抢人潮”。
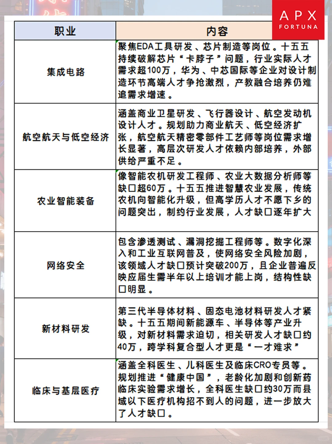
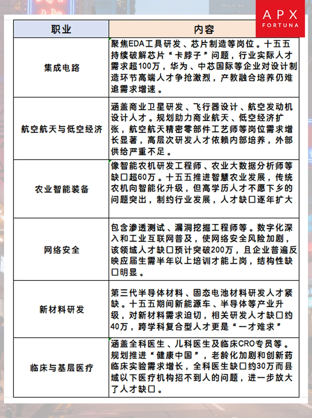
? 未来十年最紧俏的10类专业人才:
• 高端装备与智能制造
• 数字技术&算法工程
• 新能源产业链(储能、光伏、风电等)
• 生物医药与生命健康
• 集成电路与半导体
• 航天与新航天科技
• 现代农业与智慧农技
• 网络与数据安全
• 新材料研究与工程
• 医疗类专业人才
这些方向普遍存在大规模缺口,尤其是研发、工程、应用转化类岗位,需求会持续攀升,动辄就是几十万到上百万的空缺。
想找未来更稳的方向?这些赛道,值得提前布局。
#十五五规划 #人才趋势 #行业风口 #就业方向 #未来十年 #制造业升级 #数字经济 #新能源 #生物医药 #半导体
随着“十五五”时期各大产业加速升级,制造业、数字产业、绿色低碳等方向全面提速,一批关键领域正在迎来史上最强“抢人潮”。
? 未来十年最紧俏的10类专业人才:
• 高端装备与智能制造
• 数字技术&算法工程
• 新能源产业链(储能、光伏、风电等)
• 生物医药与生命健康
• 集成电路与半导体
• 航天与新航天科技
• 现代农业与智慧农技
• 网络与数据安全
• 新材料研究与工程
• 医疗类专业人才
这些方向普遍存在大规模缺口,尤其是研发、工程、应用转化类岗位,需求会持续攀升,动辄就是几十万到上百万的空缺。
想找未来更稳的方向?这些赛道,值得提前布局。
#十五五规划 #人才趋势 #行业风口 #就业方向 #未来十年 #制造业升级 #数字经济 #新能源 #生物医药 #半导体


