





光伏发电是利用半导体材料的光生伏特效应,将太阳光辐射能直接转换为电能的一种可再生能源发电技术。其核心原理是:当太阳光照射到半导体PN结上时,光子能量激发电子-空穴对,在内建电场作用下分离并形成电流,通过电路输出电能。
光伏发电产业链上游提供原材料,中游进行组件生产,下游实现发电应用。我国在产业链各环节均有领先企业,产业整体规模庞大。当前,产业链价格逐渐企稳,技术迭代加速,上游集中度提升,中游注重盈利,下游应用场景拓展,正朝着高质量方向发展。
自2014年起,我国光伏发电便驶入发展快车道,连续多年呈现迅猛增长态势。据国际可再生能源机构数据,2014-2024年间,我国光伏发电累计装机容量年均复合增长率高达41.08%。2024年,我国光伏发电新增装机容量强势攀升至277.17GW。
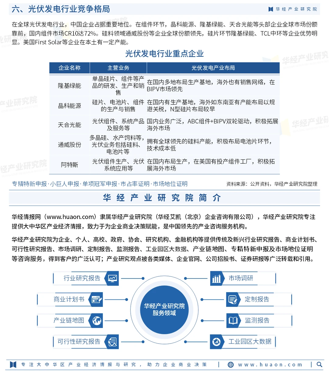
在全球光伏发电行业,中国企业占据重要地位。在组件环节,晶科能源、隆基绿能、天合光能等头部企业全球市场份额靠前,国内组件市场CR10达72%。硅料领域通威股份等企业全球份额领先,硅片环节隆基绿能、TCL中环等企业优势明显。美国First Solar等企业在本土有一定产能。
华经产业研究院研究团队使用桌面研究与定量调查、定性分析相结合的方式,全面客观的剖析光伏发电行业发展的总体市场容量、产业链、经营特性、盈利能力和商业模式等。科学使用SCP模型、SWOT、PEST、回归分析、SPACE矩阵等研究模型与方法综合分析光伏发电行业市场环境、产业政策、竞争格局、技术革新、市场风险、行业壁垒、机遇以及挑战等相关因素。根据光伏发电行业的发展轨迹及实践经验,精心研究编制《2025-2031年中国光伏发电行业市场深度分析及投资策略研究报告》,为企业、科研、投资机构等单位投资决策、战略规划、产业研究提供重要参考。
#市场分析报告 #投资 #咨询 #行业分析报告#光伏发电
光伏发电产业链上游提供原材料,中游进行组件生产,下游实现发电应用。我国在产业链各环节均有领先企业,产业整体规模庞大。当前,产业链价格逐渐企稳,技术迭代加速,上游集中度提升,中游注重盈利,下游应用场景拓展,正朝着高质量方向发展。
自2014年起,我国光伏发电便驶入发展快车道,连续多年呈现迅猛增长态势。据国际可再生能源机构数据,2014-2024年间,我国光伏发电累计装机容量年均复合增长率高达41.08%。2024年,我国光伏发电新增装机容量强势攀升至277.17GW。
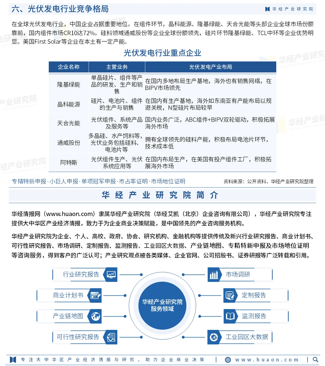
在全球光伏发电行业,中国企业占据重要地位。在组件环节,晶科能源、隆基绿能、天合光能等头部企业全球市场份额靠前,国内组件市场CR10达72%。硅料领域通威股份等企业全球份额领先,硅片环节隆基绿能、TCL中环等企业优势明显。美国First Solar等企业在本土有一定产能。
华经产业研究院研究团队使用桌面研究与定量调查、定性分析相结合的方式,全面客观的剖析光伏发电行业发展的总体市场容量、产业链、经营特性、盈利能力和商业模式等。科学使用SCP模型、SWOT、PEST、回归分析、SPACE矩阵等研究模型与方法综合分析光伏发电行业市场环境、产业政策、竞争格局、技术革新、市场风险、行业壁垒、机遇以及挑战等相关因素。根据光伏发电行业的发展轨迹及实践经验,精心研究编制《2025-2031年中国光伏发电行业市场深度分析及投资策略研究报告》,为企业、科研、投资机构等单位投资决策、战略规划、产业研究提供重要参考。
#市场分析报告 #投资 #咨询 #行业分析报告#光伏发电


