

















今日分享:工业与AI融合:开启智能工业新时代
报告共计:89页
获取完整报告(pdf文件):左下角购买同款
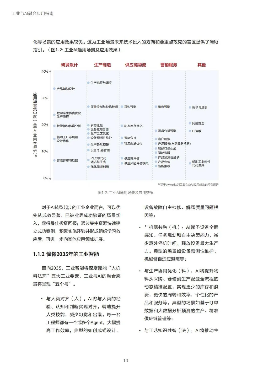
AI技术的快速发展为工业带来了前所未有的机遇。从汽车制造到半导体研发,从矿山开采到钢铁生产,AI在多个行业展现出巨大价值。例如,在汽车制造中,AI驱动的柔性生产线实现了个性化定制;在半导体领域,AI辅助的缺陷检测大幅提升了良品率。
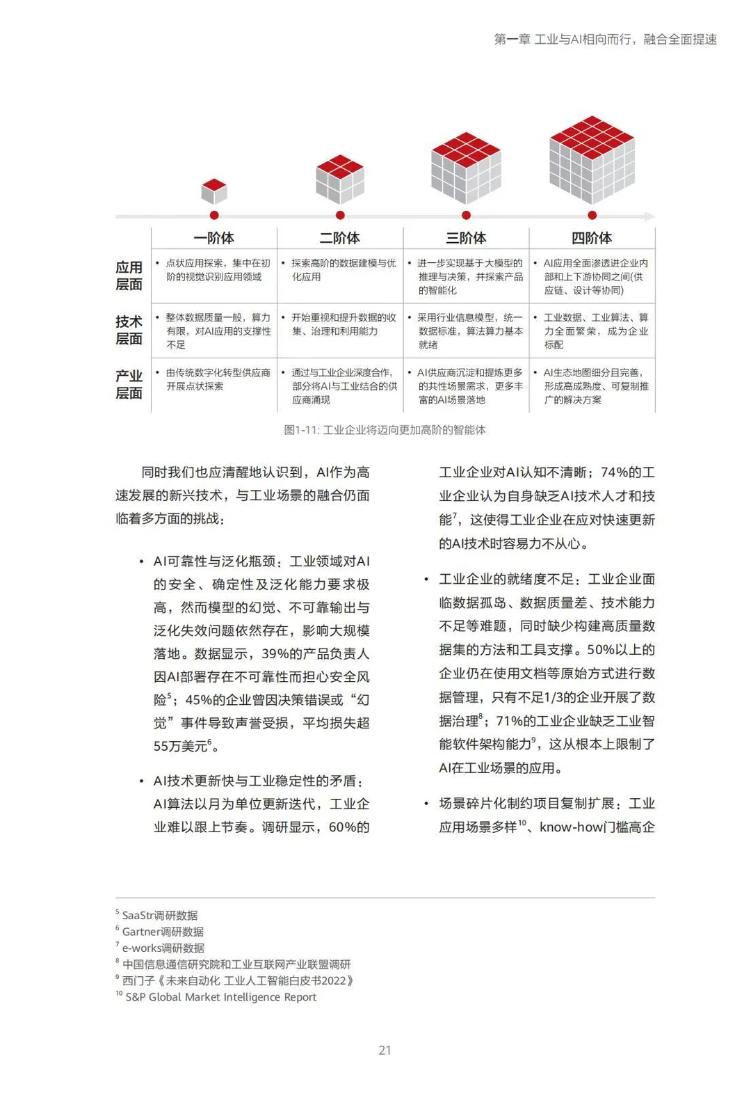
然而,AI在工业的规模化落地仍面临诸多挑战,如数据孤岛、算力成本高昂等。为此,报告提出了“三层五阶八步”的转型方法论,为企业提供从战略规划到执行落地的系统化路径。同时,强调“工业智能普惠化”的愿景,推动AI技术从大企业向全工业领域的普及。
在实际应用中,AI不仅优化了生产流程,还推动了产品与服务的创新。例如,华为提出的AI原生思维,通过构建多元算力的云基础设施、以知识为中心的数据底座和多模态模型,为企业智能化转型提供了坚实支撑。
面向未来,工业与AI的融合将实现从“能理解”到“能认知”的跨越。AI将在生物、科学等领域引发革命,助力工业制造的无人化和智能化。
✅完整报告已收录#知识星球口袋灵感 ?下载
#工业智能 #AI技术 #行业报告 #智能制造 #工业转型 #科技趋势 #数字化转型 #工业4.0 #AI原生思维 #产业升级
报告共计:89页
获取完整报告(pdf文件):左下角购买同款
AI技术的快速发展为工业带来了前所未有的机遇。从汽车制造到半导体研发,从矿山开采到钢铁生产,AI在多个行业展现出巨大价值。例如,在汽车制造中,AI驱动的柔性生产线实现了个性化定制;在半导体领域,AI辅助的缺陷检测大幅提升了良品率。
然而,AI在工业的规模化落地仍面临诸多挑战,如数据孤岛、算力成本高昂等。为此,报告提出了“三层五阶八步”的转型方法论,为企业提供从战略规划到执行落地的系统化路径。同时,强调“工业智能普惠化”的愿景,推动AI技术从大企业向全工业领域的普及。
在实际应用中,AI不仅优化了生产流程,还推动了产品与服务的创新。例如,华为提出的AI原生思维,通过构建多元算力的云基础设施、以知识为中心的数据底座和多模态模型,为企业智能化转型提供了坚实支撑。
面向未来,工业与AI的融合将实现从“能理解”到“能认知”的跨越。AI将在生物、科学等领域引发革命,助力工业制造的无人化和智能化。
✅完整报告已收录#知识星球口袋灵感 ?下载
#工业智能 #AI技术 #行业报告 #智能制造 #工业转型 #科技趋势 #数字化转型 #工业4.0 #AI原生思维 #产业升级


