手机版
二维码
购物车
(
0
)
供应
求购
公司
团购
展会
资讯
招商
品牌
人才
知道
专题
图库
视频
下载
商圈
推广
热搜:
采购方式
甲带
滤芯
气动隔膜泵
减速机型号
减速机
履带
带式称重给煤机
链式给煤机
无级变速机
首页
供应
求购
公司
团购
展会
资讯
招商
品牌
人才
知道
专题
图库
视频
下载
商圈
首页
>
资讯
>
社会热点
供应链未来发展趋势解读
日期:2025-11-30 10:32:13 来源:网络整理 作者:本站编辑
评论:0
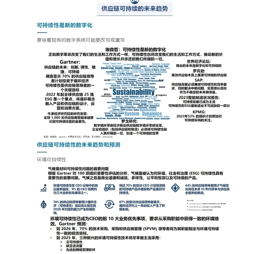
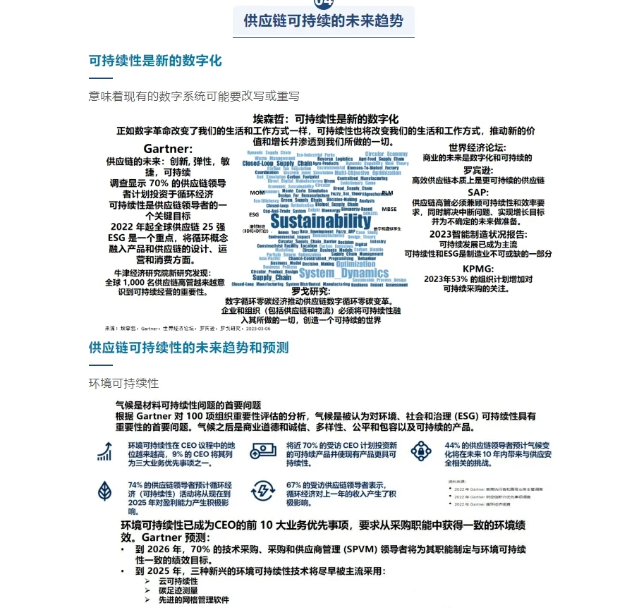
供应链未来发展趋势解读
未来供应链的发展趋势是为了提高供应链效率和减少成本,也是为了满足日益增长的社会和环境责任需求。一起来看看未来供应链的发展趋势吧
#供应链管理
#供应链发展
#学习供应链
#SCMP供应链管理专家
#SCMP供应链管理专家培训
打赏
更多
>
同类资讯
• 瞩目 | “寒假兽”生命周期观察报
0
条
相关评论
推荐图文
推荐资讯
点击排行
0
1
佐思汽研发布最新汽车OTA产业报告,艾拉比以超三成市占率继续领跑OTA市场
0
2
产业报道:挪威研究显示超90%养殖虹鳟鱼出现脊柱畸形,挪威AI驱动三文鱼分拣系统成功测试,阿拉斯加湿地升温挑战三文鱼生存极限
0
3
产业报告前瞻:2026-2031年,地理信息产业规模破万亿的关键赛道在哪?
0
4
《中国高尔夫球运动产业报告》—产业发展概
0
5
鲁政委:2024年中国区域产业禀赋报告
0
6
产业知产年报|2025 游戏知识产权保护全维度解析(附资料领取链接)
0
7
《2025年度全球玩具产业发展报告》解读:科技 + IP 双驱,解锁玩具创新增长新路径
0
8
刚刚,安踏年度总结,丁世忠:增长是最好的企业文化
0
9
2025收入报告揭示的鸿沟 产业、分配与普通人的突围可能
网站首页
|
关于我们
|
联系方式
|
使用协议
|
版权隐私
|
网站地图
|
排名推广
|
广告服务
|
积分换礼
|
网站留言
|
RSS订阅
|
违规举报
|
皖ICP备20008326号-18
(c)2008-2022 免费发布网 All Rights Reserved