





1,市场规模与行业空间
比亚迪作为全球新能源汽车龙头,2024年市场规模显著领先,2025年销量目标及海外拓展计划有望进一步巩固其地位。行业方面,全球与中国新能源汽车市场均处于快速增长期,渗透率持续提升,长期增长潜力显著。
2,上下游分析
上下游产业链呈现“垂直整合+生态协同”的特征:上游通过自研自产(如电池、芯片)与战略供应商绑定(如锂矿、正极材料)实现成本控制;中游依托“弗迪系”子公司覆盖核心零部件(如动力总成、模具);下游采用直营+经销商混合模式快速拓展全球市场。
3,竞争格局
比亚迪作为全球新能源汽车龙头企业,2025年在市场份额、销量规模、技术研发、全球布局四大维度保持领先,巩固了其在新能源汽车产业的统治地位
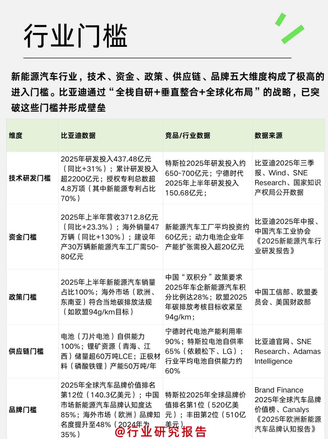
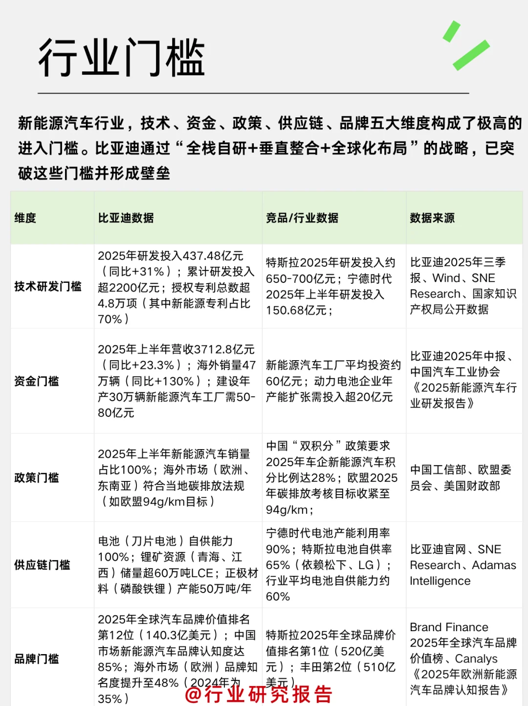
4,行业门槛
比亚迪所处的新能源汽车行业,技术、资金、政策、供应链、品牌五大门槛极高,中小企业难以进入。
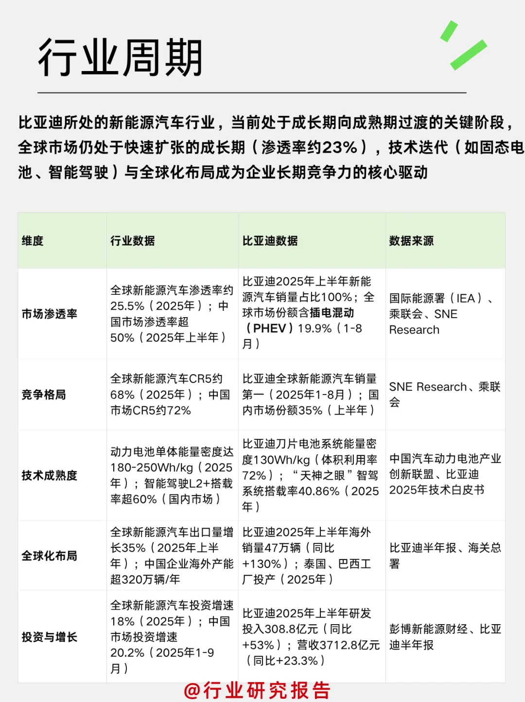
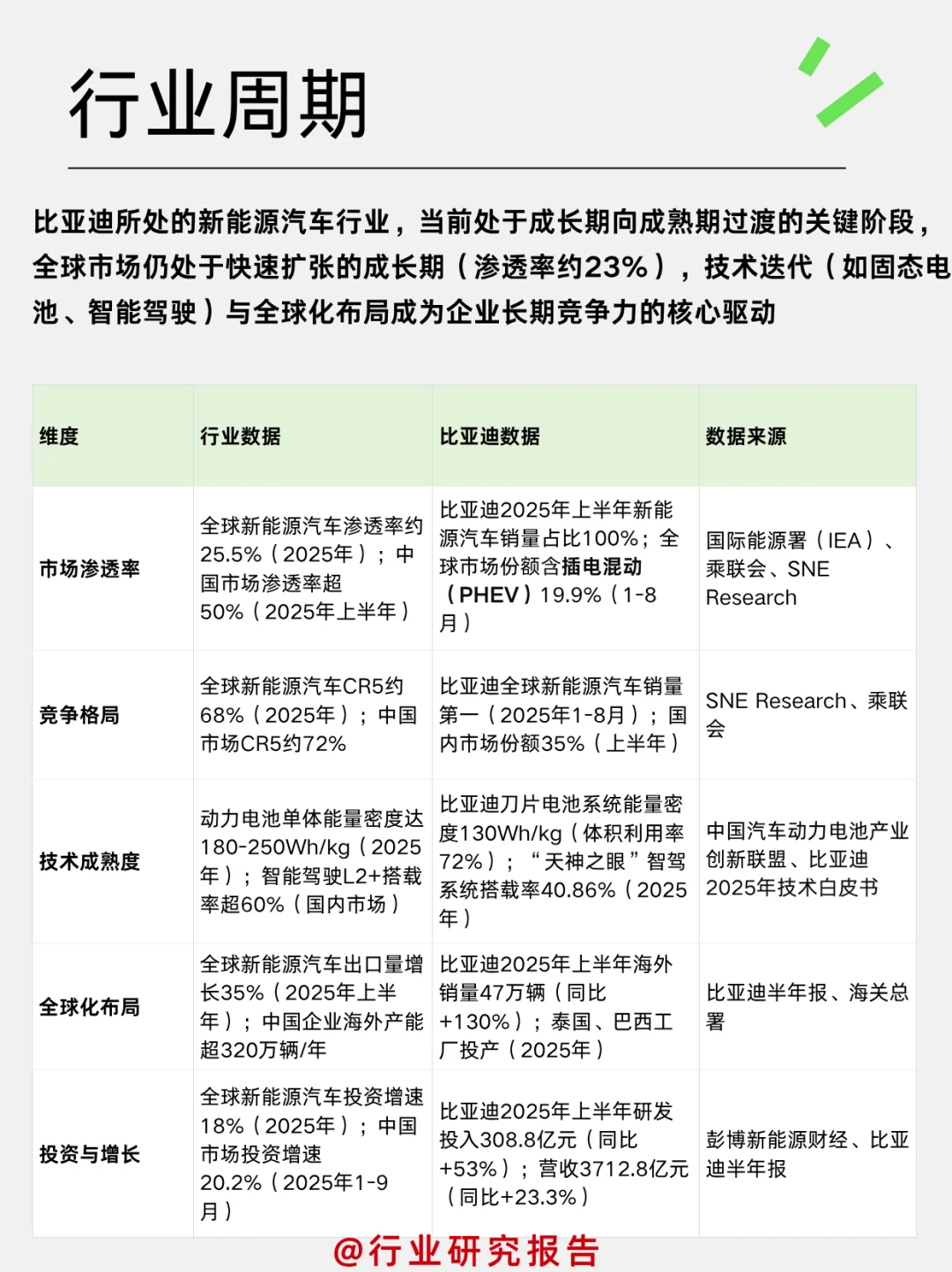
5,行业周期
比亚迪所处的新能源汽车行业,当前处于成长期向成熟期过渡的关键阶段。中国市场已进入“油电平分”的存量竞争期,全球市场仍处于快速扩张的成长期。
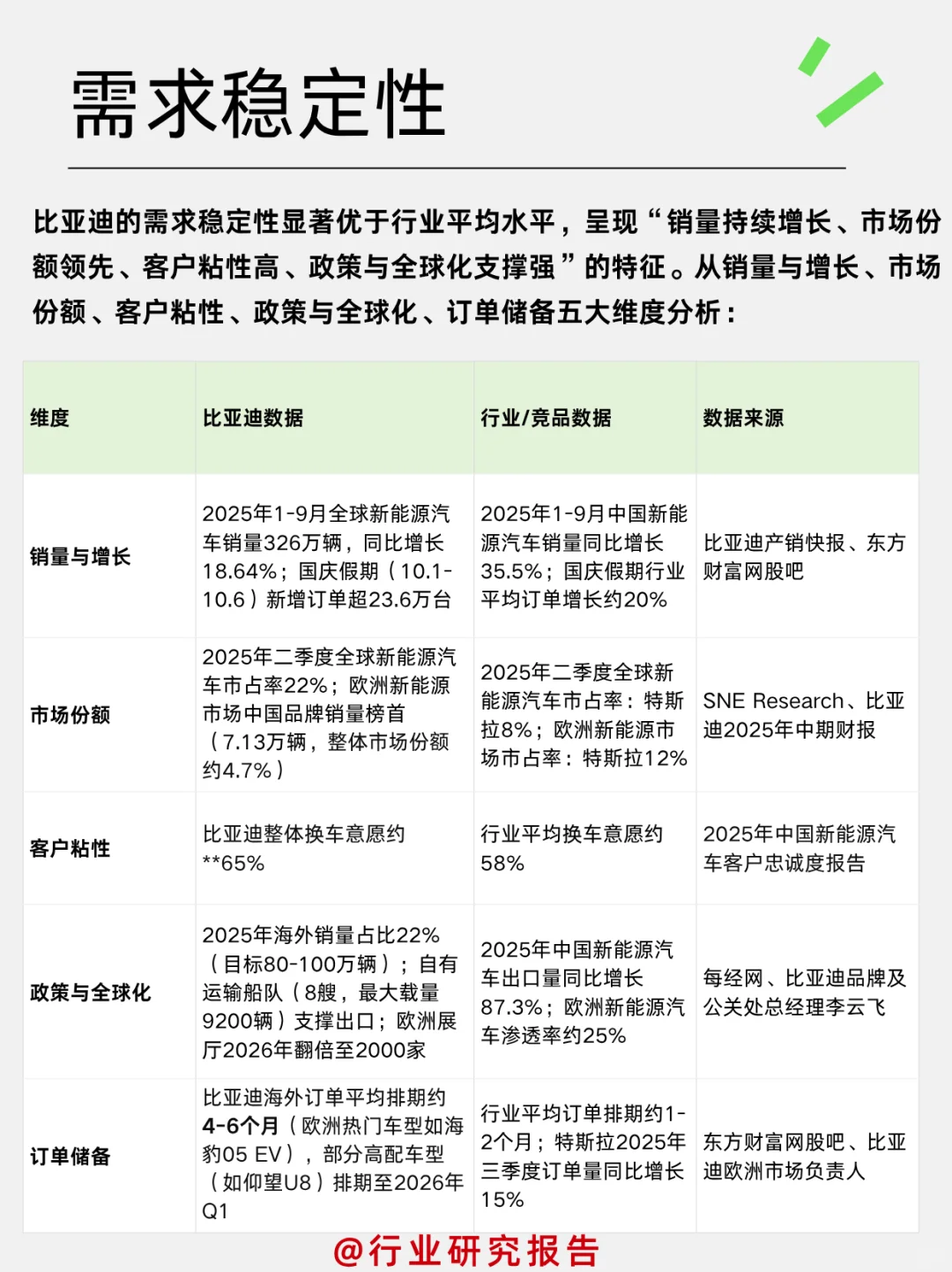
6,需求稳定性
比亚迪的需求稳定性显著优于行业平均水平,呈现“销量持续增长、市场份额领先、客户粘性高、政策与全球化支撑强”的特征
#新能源发展趋势 #行业分析 #行业研究 #比亚迪
数据来源:比亚迪2024年财报、乘联会、比亚迪2025年业绩会、中汽协、国际能源署(IEA)、Clean Technica、SNE Research、《2025新能源汽车行业研发报告》、《2025年欧洲新能源汽车品牌认知报告》、比亚迪2025年技术白皮书等
比亚迪作为全球新能源汽车龙头,2024年市场规模显著领先,2025年销量目标及海外拓展计划有望进一步巩固其地位。行业方面,全球与中国新能源汽车市场均处于快速增长期,渗透率持续提升,长期增长潜力显著。
2,上下游分析
上下游产业链呈现“垂直整合+生态协同”的特征:上游通过自研自产(如电池、芯片)与战略供应商绑定(如锂矿、正极材料)实现成本控制;中游依托“弗迪系”子公司覆盖核心零部件(如动力总成、模具);下游采用直营+经销商混合模式快速拓展全球市场。
3,竞争格局
比亚迪作为全球新能源汽车龙头企业,2025年在市场份额、销量规模、技术研发、全球布局四大维度保持领先,巩固了其在新能源汽车产业的统治地位
4,行业门槛
比亚迪所处的新能源汽车行业,技术、资金、政策、供应链、品牌五大门槛极高,中小企业难以进入。
5,行业周期
比亚迪所处的新能源汽车行业,当前处于成长期向成熟期过渡的关键阶段。中国市场已进入“油电平分”的存量竞争期,全球市场仍处于快速扩张的成长期。
6,需求稳定性
比亚迪的需求稳定性显著优于行业平均水平,呈现“销量持续增长、市场份额领先、客户粘性高、政策与全球化支撑强”的特征
#新能源发展趋势 #行业分析 #行业研究 #比亚迪
数据来源:比亚迪2024年财报、乘联会、比亚迪2025年业绩会、中汽协、国际能源署(IEA)、Clean Technica、SNE Research、《2025新能源汽车行业研发报告》、《2025年欧洲新能源汽车品牌认知报告》、比亚迪2025年技术白皮书等


