











? GEP年度趋势报告重磅解读
全球500强背后的供应链智囊团
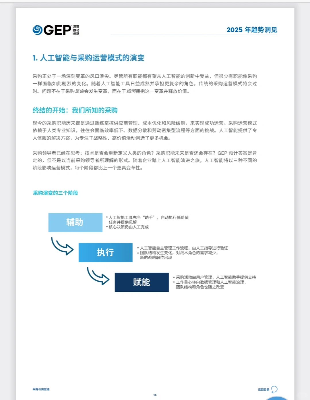
为你划重点?
✨ 人工智能革命
✅ 采购流程自动化升级
✅ AI代理接管风险预警
✅ 智能协同平台降本30%
? 价值衡量新标准
? 弹性指数>成本压缩
? 可持续采购成核心竞争力
? 合规风险实时预警系统
? 地缘经济重构
?️ 友岸外包成新趋势
? 近岸产能布局加速
?️ 供应链韧性建设指南
? 宏观经济暗涌
? 通胀回落但地缘风险犹存
? 利率周期切换下的融资策略
? 粮食危机预警地图
? 决胜关键
? AI治理体系搭建
? 跨职能协作生态
? TCO全维成本模型
? GEP独家洞察
\"未来五年,供应链竞争的本质是组织进化速度之争\"
——John Piatek GEP副总裁
#供应链未来趋势 #采购数字化转型 #ESG战略落地 #企业韧性建设 #GEP智库
全球500强背后的供应链智囊团
为你划重点?
✨ 人工智能革命
✅ 采购流程自动化升级
✅ AI代理接管风险预警
✅ 智能协同平台降本30%
? 价值衡量新标准
? 弹性指数>成本压缩
? 可持续采购成核心竞争力
? 合规风险实时预警系统
? 地缘经济重构
?️ 友岸外包成新趋势
? 近岸产能布局加速
?️ 供应链韧性建设指南
? 宏观经济暗涌
? 通胀回落但地缘风险犹存
? 利率周期切换下的融资策略
? 粮食危机预警地图
? 决胜关键
? AI治理体系搭建
? 跨职能协作生态
? TCO全维成本模型
? GEP独家洞察
\"未来五年,供应链竞争的本质是组织进化速度之争\"
——John Piatek GEP副总裁
#供应链未来趋势 #采购数字化转型 #ESG战略落地 #企业韧性建设 #GEP智库


