
来源:华安电新、不太正经的新能源
►►►AI助力人形机器人,人形机器人潜在市场广阔,2035年或可达千亿美元
随着全球数字化进程发展,机器人产业正迎来重要机遇期。高盛预测在最理想的情景下(产品设计、用例、技术、可负担性和公共接受度等障碍被克服),2035年人形机器人市场或将达到1540亿美元。Markets and Markets预测人形机器人市场规模将从2023年的18亿美元增长到2028年的138亿美元,其复合年增长率可达50.2%。
►►►人形机器人发展驱动力
劳动力短缺问题进一步凸显,人形机器人将来或可成为缓解劳动力短缺问题的关键技术。
中国人口老龄化问题严重,人形机器人在养老助残领域大有可为。
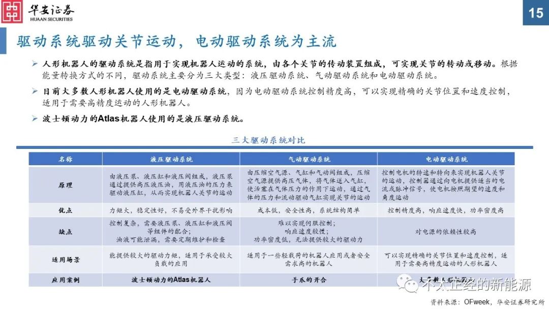
►►►人形机器人产业化关键难题是成本控制
人形机器人要想走入千家万户,应该把价格降低到大多数人能承受的范围。特斯拉人形机器人Optimus可实现直立行走、搬运、洒水等复杂动作,预计售价约为18万RMB。
►►►核心零部件受益,关注投资机会
人形机器人所需的减速器、伺服系统的数量高于工业机器人,成本占比也应该高于工业机器人。
人形机器人灵巧手的核心部件空心杯电机制造组装要求较高,目前国内能做空心杯电机的企业不多,比较有优势的是鸣志电器和鼎智科技。
人形机器人对人形机器人对交互、导航、避障等功能的要求更高,对传感器的要求也更高,传感器相关企业或将因此受益。
►►►受益标的
绿的谐波、双环传动、兆威机电、汇川技术、鸣志电器、舜宇光学科技、鑫宏业。
►►►风险提示
人形机器人发展不如预期的风险、技术先进的人形机器人成本难以降低的风险、国内宏观经济下行的风险。








































重要提示
本文内容节选自华安证券研究所已发布报告:《人形机器人产业前景广阔,看好核心零部件》(发布时间:20230802),具体分析内容请详见报告。若因对报告的摘编等产生歧义,应以报告发布当日的完整内容为准。
点击上方“机器人全球资讯”,关注后了解更多有意思的知识!
欢迎把本公众号推荐给您的同道中人!
(麻烦读者小伙伴加个星标,不加星标经常看不到新文章。)


