










作为深耕高端制造业的投行人,每年年终行业复盘总结都让我头大——模版要有创新,既要数据精准,又要凸显洞察,还得适配团队汇报调性。没办法决定求助doubao,给的2025年度高端制造业总结模板,直接解决核心痛点,实用性很强!
确实把我的需求摸得门儿清,我要的市场规模、前沿技术、热点新闻、投融资案例四大模块,一个没落很符合职业标准。
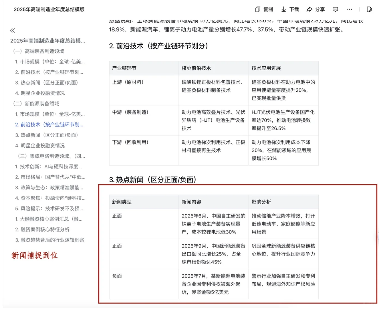
细节设计也处理得很好,热点新闻分正反两面,快速梳理机遇风险,内部分析、团队讨论都能用。
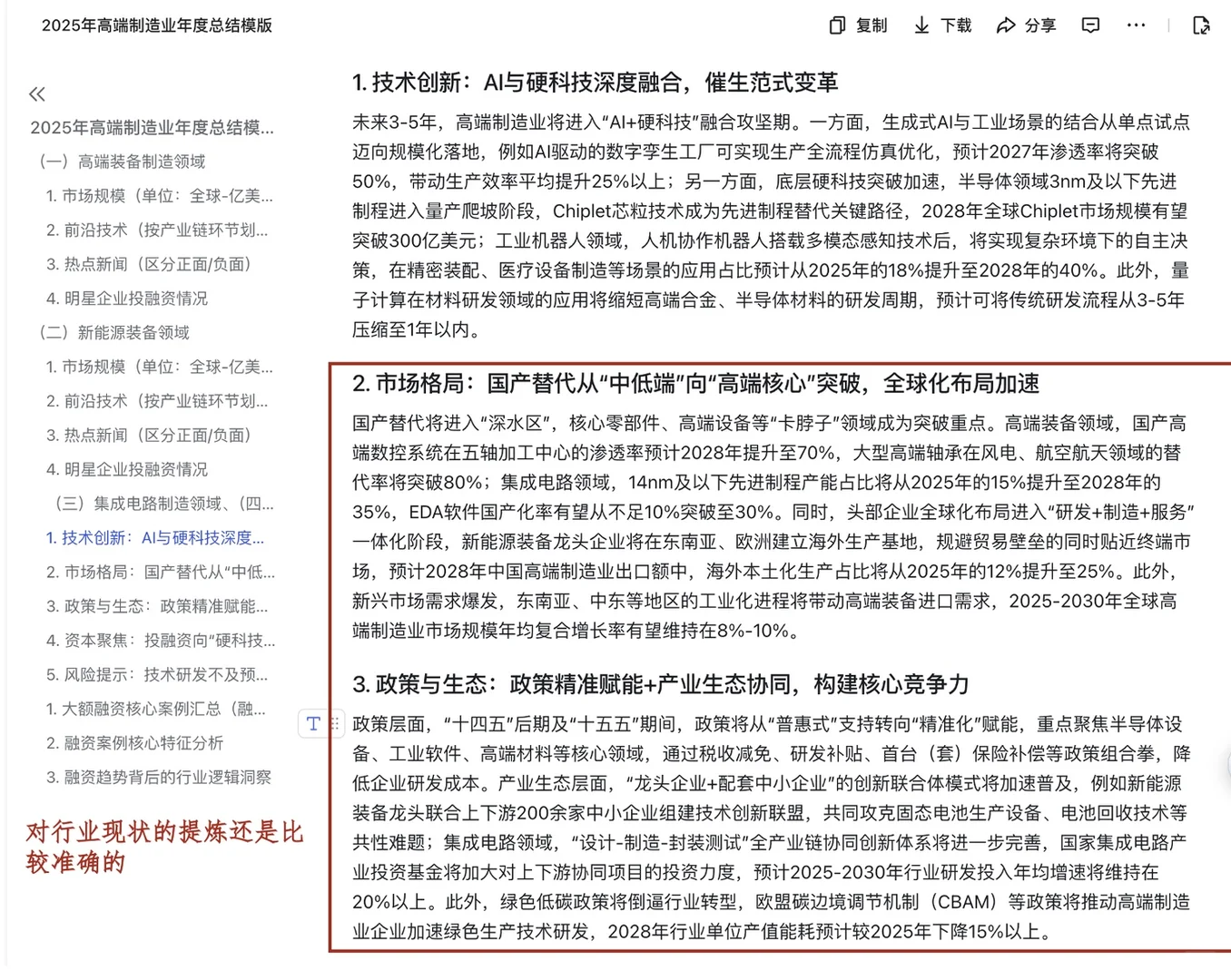
而且这个模板的适配性很广,作为组内通用工具,既有标准框架又留补充栏,能按项目增减,团队共创,这模板早超越工具本身,是对投行逻辑的深刻拿捏,有它助力,行业分析少走很多弯路,复盘简单高效多了!
确实把我的需求摸得门儿清,我要的市场规模、前沿技术、热点新闻、投融资案例四大模块,一个没落很符合职业标准。
细节设计也处理得很好,热点新闻分正反两面,快速梳理机遇风险,内部分析、团队讨论都能用。
而且这个模板的适配性很广,作为组内通用工具,既有标准框架又留补充栏,能按项目增减,团队共创,这模板早超越工具本身,是对投行逻辑的深刻拿捏,有它助力,行业分析少走很多弯路,复盘简单高效多了!


