







36 氪研究院出品的这份报告,聚焦家居后市场履约服务生态,解析政策驱动、市场增长、技术赋能及典型案例,为家居商家、电商平台、服务提供商提供战略参考。
? 核心亮点速览
市场规模:2024 年达 6649 亿元,2029 年预计增至 8961 亿元,年复合增长率 5.1%
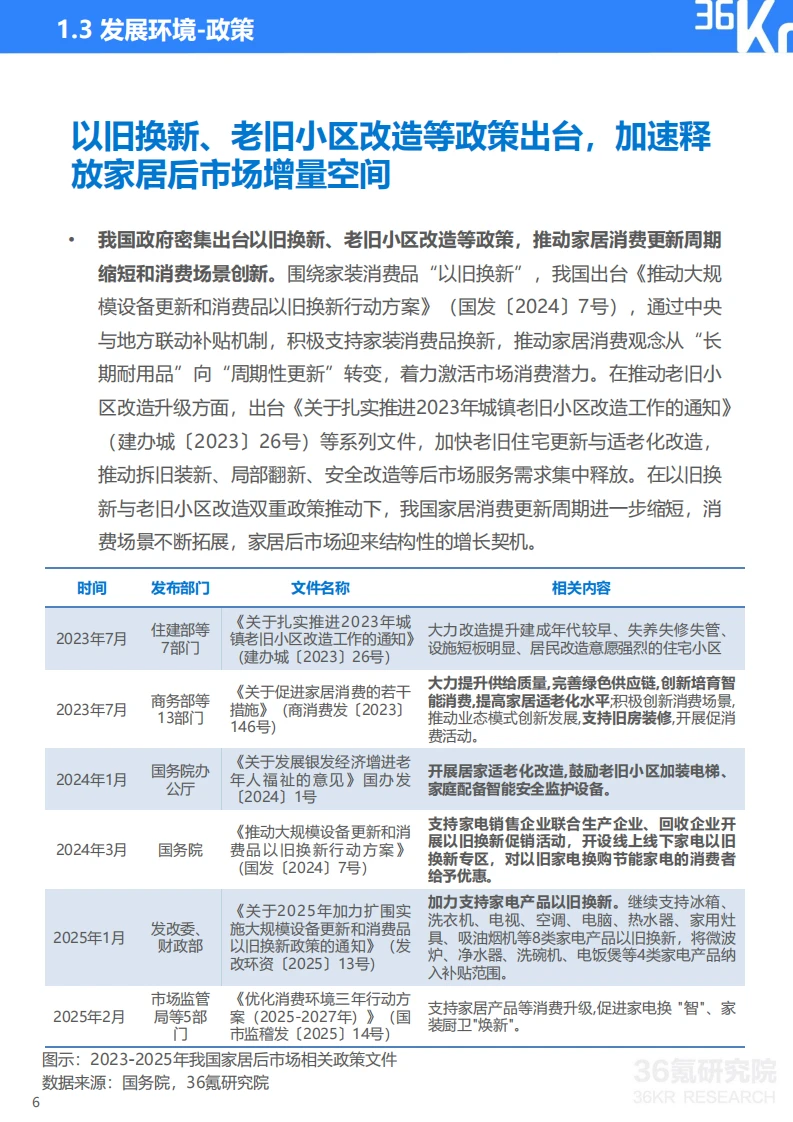
政策驱动:以旧换新、老旧小区改造政策释放增量需求,新增 4 类家电补贴
渠道变革:家电线上渗透率 55.2%,即时零售催生 “即买即装” 场景
技术赋能:AI 智能调度、IoT 远程监测提升履约效率,第三方平台成主流
典型案例:奇兵到家聚合 380 万 + 师傅,服务覆盖全国 99.5% 区域
? 报告涵盖关键数据
✅ 市场规模:2024 年 6649 亿元,2029F8961 亿元,CAGR5.1%
✅ 渠道数据:2024 年家电线上零售额 4671 亿元,渗透率 55.2%
✅ 政策影响:以旧换新覆盖 12 类家电,老旧小区改造推动局部翻新需求
✅ 平台数据:奇兵到家师傅 380 万 +,服务覆盖率 99.5%,用户好评率 99.55%
✅ 智能家居:2027 年市场规模预计突破万亿,催生大量调试服务需求
✅ 住房结构:2020 年 65% 家庭居住 10 年以上房龄住宅
编号 660,获取完整版报告:点击笔记末尾 “购买同款”
? 核心亮点速览
市场规模:2024 年达 6649 亿元,2029 年预计增至 8961 亿元,年复合增长率 5.1%
政策驱动:以旧换新、老旧小区改造政策释放增量需求,新增 4 类家电补贴
渠道变革:家电线上渗透率 55.2%,即时零售催生 “即买即装” 场景
技术赋能:AI 智能调度、IoT 远程监测提升履约效率,第三方平台成主流
典型案例:奇兵到家聚合 380 万 + 师傅,服务覆盖全国 99.5% 区域
? 报告涵盖关键数据
✅ 市场规模:2024 年 6649 亿元,2029F8961 亿元,CAGR5.1%
✅ 渠道数据:2024 年家电线上零售额 4671 亿元,渗透率 55.2%
✅ 政策影响:以旧换新覆盖 12 类家电,老旧小区改造推动局部翻新需求
✅ 平台数据:奇兵到家师傅 380 万 +,服务覆盖率 99.5%,用户好评率 99.55%
✅ 智能家居:2027 年市场规模预计突破万亿,催生大量调试服务需求
✅ 住房结构:2020 年 65% 家庭居住 10 年以上房龄住宅
编号 660,获取完整版报告:点击笔记末尾 “购买同款”


