









麦肯锡的《人工智能现状》系列调查自 2017 年起已连续发布八年。本次 2025 年报告汇集了来自 105 个国家、1,993 位高管与专业人士 的数据,重点分析了人工智能(尤其是“AI 智能体”)在企业中的应用、收益与挑战。
报告揭示了一个关键趋势:
“几乎所有企业都在使用 AI,但距离实现企业级价值仍有相当距离。”
【核心结论】
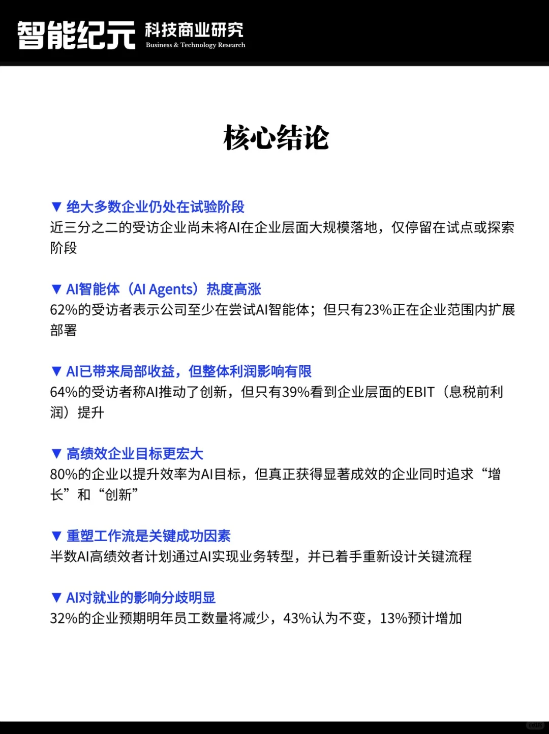
1 绝大多数企业仍处在试验阶段 近三分之二的受访企业尚未将AI在企业层面大规模落地,仅停留在试点或探索阶段。
2 AI智能体(AI Agents)热度高涨 62%的受访者表示公司至少在尝试AI智能体;但只有23%正在企业范围内扩展部署。
3 AI已带来局部收益,但整体利润影响有限 64%的受访者称AI推动了创新,但只有39%看到企业层面的EBIT(息税前利润)提升。
4 高绩效企业目标更宏大 80%的企业以提升效率为AI目标,但真正获得显著成效的企业同时追求“增长”和“创新”。
5 重塑工作流是关键成功因素 半数AI高绩效者计划通过AI实现业务转型,并已着手重新设计关键流程。
6 AI对就业的影响分歧明显 32%的企业预期明年员工数量将减少,43%认为不变,13%预计增加。
#科技 #投资 #行业研究 #行业分析 #ai #人工智能 #大模型 #企业发展战略 #战略 #数字化发展
报告揭示了一个关键趋势:
“几乎所有企业都在使用 AI,但距离实现企业级价值仍有相当距离。”
【核心结论】
1 绝大多数企业仍处在试验阶段 近三分之二的受访企业尚未将AI在企业层面大规模落地,仅停留在试点或探索阶段。
2 AI智能体(AI Agents)热度高涨 62%的受访者表示公司至少在尝试AI智能体;但只有23%正在企业范围内扩展部署。
3 AI已带来局部收益,但整体利润影响有限 64%的受访者称AI推动了创新,但只有39%看到企业层面的EBIT(息税前利润)提升。
4 高绩效企业目标更宏大 80%的企业以提升效率为AI目标,但真正获得显著成效的企业同时追求“增长”和“创新”。
5 重塑工作流是关键成功因素 半数AI高绩效者计划通过AI实现业务转型,并已着手重新设计关键流程。
6 AI对就业的影响分歧明显 32%的企业预期明年员工数量将减少,43%认为不变,13%预计增加。
#科技 #投资 #行业研究 #行业分析 #ai #人工智能 #大模型 #企业发展战略 #战略 #数字化发展


