

荷美教育
悠悠夏日来临,同学们暂别在校学习生活,带着“丰实、难忘、成长、收获”,向着美好的暑假生活出发!同学们是想好好地放松身心、看看大千世界?还是发展自己的个性特长,提升自己的成长优势?还是开启一项前所未有的新体验?或是收获某项新技能?暑假期间,学校“荷美教育”品牌持续推进,为了充实孩子们的暑假生活,借助广阔的社会大课堂,学校精心准备了关于“小芙蓉街”课程的“Spark跨学科主题学习手册”,共六大“主题灵感清单”,同学们根据清单主题,在自主规划、实践体验、个性创造中留下自己美好的成长记忆。



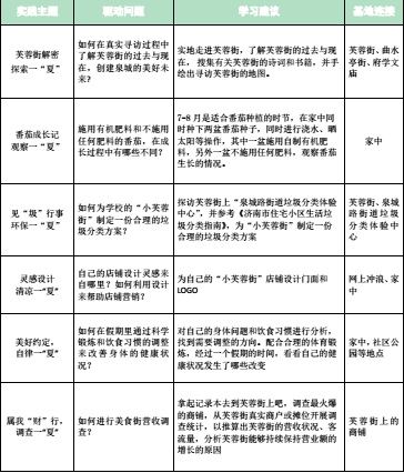
清单一
芙蓉街解密,探索一“夏”
实地走进芙蓉街,了解芙蓉街的过去与现在,搜集有关芙蓉街的诗词和书籍,并手绘出寻访芙蓉街的地图。


清单二
番茄成长记,观察一“夏”
7-8月是适合番茄种植的时节,在家中同时种下两盆番茄种子,同时进行浇水、晒太阳等操作,其中一盆施用自制有机肥料,另外一盆不施用任何肥料,观察番茄生长的情况。


清单三
见“圾”行事,环保一“夏”
探访芙蓉街上“泉城路街道垃圾分类体验中心”,并参考《济南市住宅小区生活垃圾分类指南》,为“小芙蓉街”制定一份合理的垃圾分类方案。


清单四
灵感设计,清凉一“夏”
为自己的“小芙蓉街”店铺设计门面和LOGO。


清单五
健康相伴,自律一“夏”
对自己的身体问题和饮食习惯进行分析,找到需要调整的方向。配合合理的体育锻炼,经过一个假期的时间,看看自己的健康状况发生了哪些改变。


主题六
属我“财”行,调查一“夏”
拿起记录本去到芙蓉街上吧,调查最火爆的商铺,从芙蓉街真实商户或摊位开展调查设计,以推算出芙蓉街的营收状况、客流量,分析芙蓉街能够持续保持营业额增长的原因。


同学们
愿你们带着收获、充满期待
绽放自己的假期吧
在积极开展有趣的社会实践探索的同时
可别忘了利用这段时间
持续发展自己的个性特长
或参观一次艺术展览
感知美,发现美
或习得一项生活技能
学做菜、会游泳
或来一次行走的阅读
行千里、破万卷
或坚持运动挑战打卡
会锻炼,强体魄
……
用你喜欢的方式度过快乐暑假
尽享健康生活
期待同学们在开学时分享自己的精彩成长哦
接下来,学校将不断推进“荷美教育”品牌的建设,深化课程改革,实现从规律的探究走向灵魂的唤醒,从科学规划走向内涵发展,促进学校办学目标和育人目标的达成,推动学校可持续发展。

来源丨济南市芙蓉小学


