







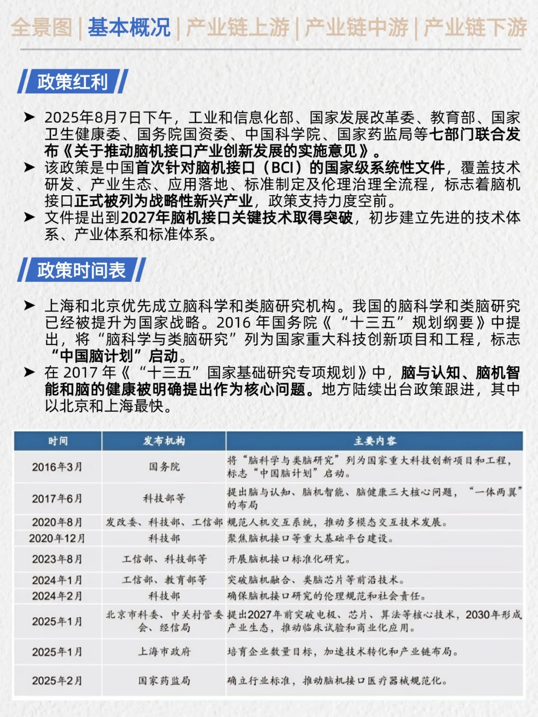
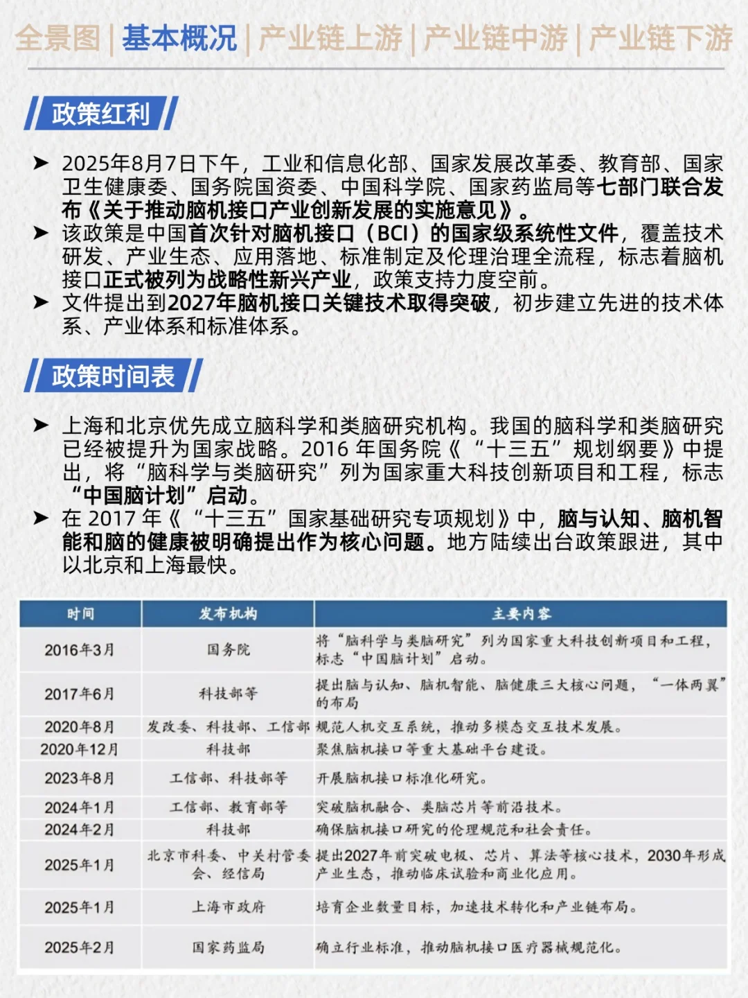
?政策红利\n2025年8月7日,工信部、发改委等七部门联合发布《关于推动脑机接口产业创新发展的实施意见》。这是中国首个针对脑机接口的国家级系统性文件,标志着 BCI 正式列入战略性新兴产业,政策支持力度空前\n \n? 什么是脑机接口?\n简单来说,BCI 就是连接人脑与外部设备的桥梁。它能采集大脑的电信号,通过芯片和算法解码,变成对外部机器的控制指令\n \n? 市场前景\n全球BCI医疗市场2030年预计达400亿美元\n中国到2040年有望突破1200亿元\n半侵入式技术预计5年内临床普及\n \n? 趋势观察\n多模态融合:脑电+光信号+磁信号 → 全脑解码\n脑机+机器人:让人形机器人像人类一样学习动作\n本土化加速:北京、上海、深圳形成产业集群\n \n❤️ 总结\n脑机接口正在改变我们与世界的交互方式。在政策+技术双轮驱动下,下一次,你也许只需要“动动脑子”,就能完成一切操作,你想试试么?\n#产业链 #行业研究 #理财知识 #股票知识 #金融 #商业思维 #热点 #热点小红书 #AI #不懂就问


