
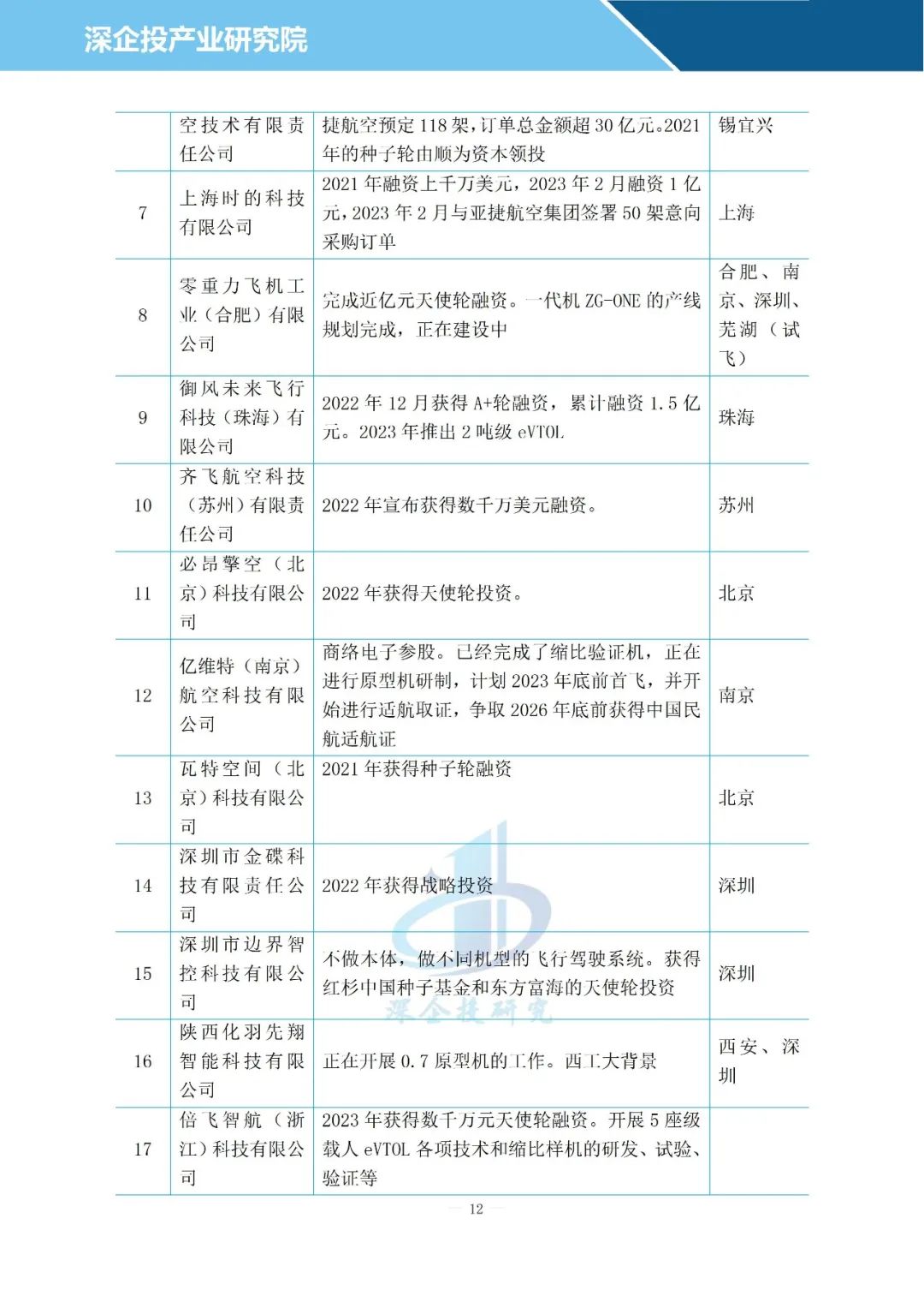
飞行汽车是燃油航空的电动化革命,是破解大城市交通拥堵的多元化选择之一,能够与地面交通工具相互补充,未来可能有万亿美元的市场空间。波音、空客等飞机制造商,大众、丰田、吉利、小鹏等汽车厂商,以及腾讯、谷歌等科技巨头均在布局。
点击文后阅读原文,可获得下载资料的方法。















欢迎扫下面二维码加入智能交通技术群!



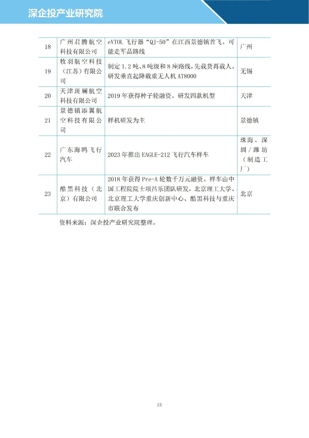
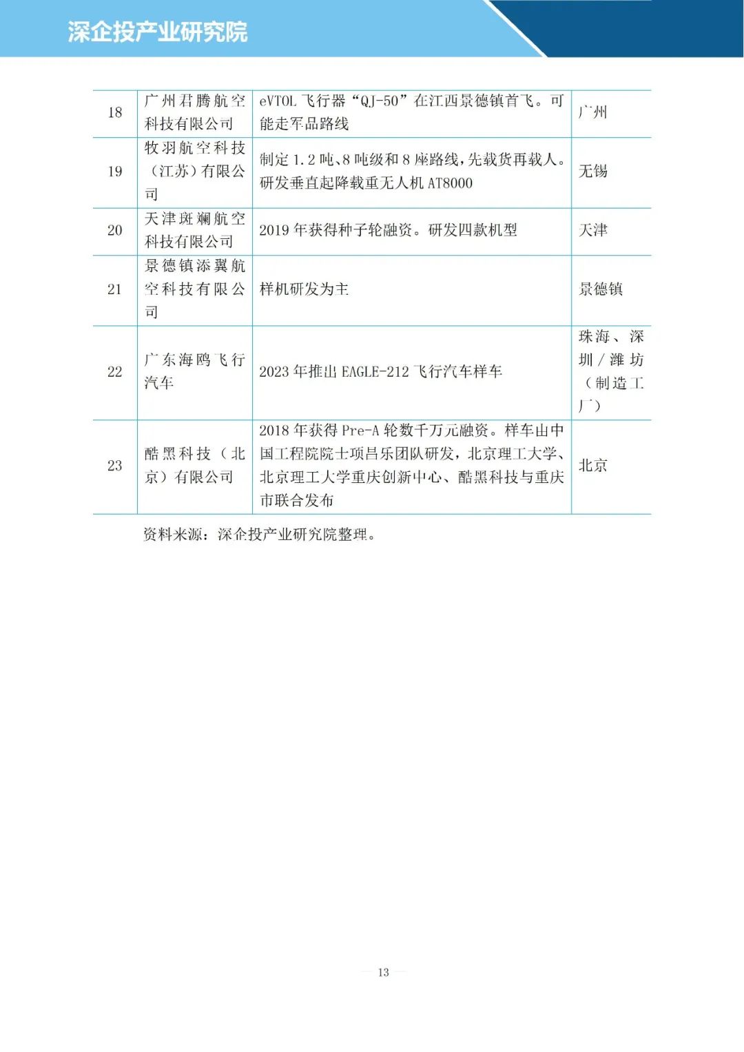
飞行汽车是燃油航空的电动化革命,是破解大城市交通拥堵的多元化选择之一,能够与地面交通工具相互补充,未来可能有万亿美元的市场空间。波音、空客等飞机制造商,大众、丰田、吉利、小鹏等汽车厂商,以及腾讯、谷歌等科技巨头均在布局。
点击文后阅读原文,可获得下载资料的方法。















欢迎扫下面二维码加入智能交通技术群!

