点击上方蓝字关注我们

一、行业基本情况
(一)行业范围界定
建筑材料是在建筑工程中所应用的各种材料。建筑材料种类繁多,大致分为:(1)无机材料,它包括金属材料(包括黑色金属材料和有色金属材料)和非金属材料(如天然石材、烧土制品、水泥、混凝土及硅酸盐制品等)。(2)有机材料,它包括植物质材料、合成高分子材料(包括塑料、涂料、粘胶剂)和沥青材料。(3)复合材料,它包括沥青混凝土、聚合物混凝土等,一般由无机非金属材料与有机材料复合而成。
建材行业作为地产、基建上游,其诸多细分子行业包括水泥、防水、平板玻璃等下游需求很大程度上来自地产及基建行业。
根据国家统计局《国民经济行业分类》(GB/T4754-2017)标准,我国建材行业主要包括非金属矿物制品业(30)这一大类行业,其中重点涉及水泥、石灰和石膏制造(301)、石膏、水泥制品及类似制品制造(302)、砖瓦、石材等建筑材料制造(303)、玻璃制造(304)、玻璃制品制造(305)、玻璃纤维和玻璃纤维增强塑料制品制造(306)、陶瓷制品制造(307)、耐火材料制品制造(308)以及石墨及其他非金属矿物制品制造(309)等中类行业。

(二)产业链构成
建材行业产业链上下游主要由基础原材料、建筑材料生产(包括涂料、瓷砖、木材、水泥、玻璃、陶瓷、石材、胶合板、地板、钢材、混凝土、幕墙、隔音材料、阻燃材料、保温材料等)、建材产品下游应用领域(包括城镇化建设、基础设施建设、房地产投资、工业建设、电子信息、汽车制造等产业领域)。建材行业作为地产、基建上游,其诸多细分子行业包括水泥、防水、平板玻璃等下游需求很大程度上来自地产及基建行业。
目前我国建材行业多数细分产业集中在加工、制造环节,产业链中段相对优势明显,产业链上下游则相对薄弱。因此,可以将核心竞争优势向上、下游延伸来获得价值提升。
一是产业链向前延伸,加强基础研发和技术创新。水泥、玻璃等传统建材产业,多偏重制造加工,处于价值链分工体系的低附加值、低利润率环节。传统优势产业应加强基础研究和技术创新,提升产品附加值,推动产业链向上游拓展。
二是产业链向后延伸,补齐品牌营销短板,增加市场竞争力。如以高端化、个性化、品牌化、终端化作为我国建材产业延伸的主攻方向,重点拓展新型建材、智能建材等营销渠道,尤其是加大品牌建材等具有高附加值终端产品的生产和市场推广,通过提升产业链能级来实现产业链再造和价值链提升。
三是利用互联网、大数据等信息技术来实现产业链再造和价值链提升。
四是通过提高技术层级加入全球产业链来实现产业链再造和价值链提升。

二、行业发展现状
(一)政策环境
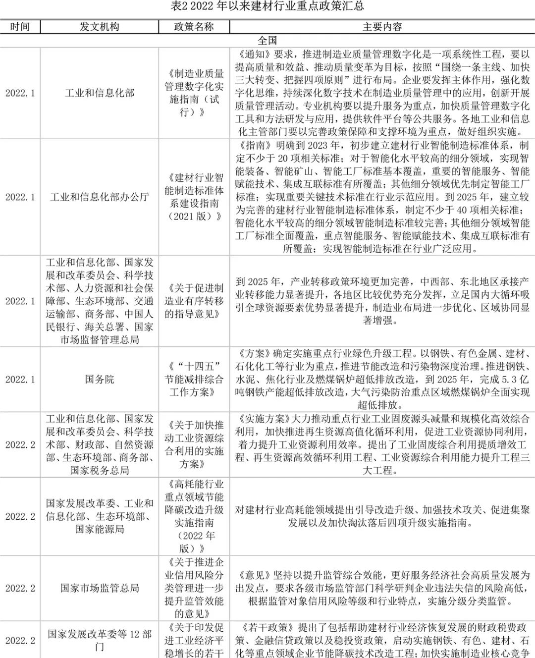
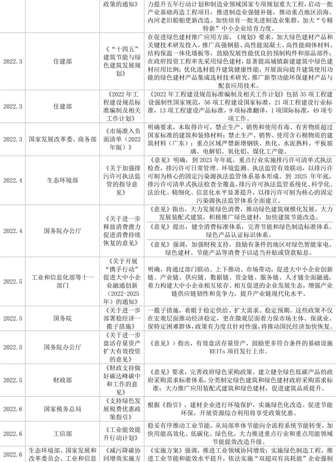
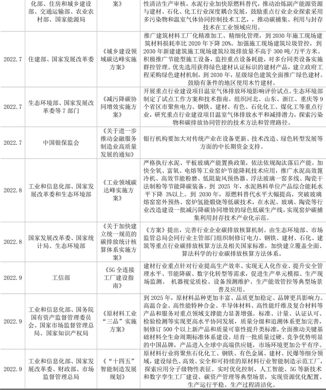
1、政策汇总
建筑材料行业是我国国民经济发展的重要构成,行业市场容量大、产品质量要求高,国家高度重视配套材料行业的发展,并不断出台政策鼓励新型材料的推广应用。2022年三季度,国家出台的一系列政策推动建材行业绿色发展,特别是2022年7月13日,住建部、国家发展改革委两部委联合发布《城乡建设领域碳达峰实施方案》。《方案》明确,推进绿色低碳建造,2030年前,建筑节能、垃圾资源化利用等水平大幅提高,能源资源利用效率达到国际先进水平。



2、政策导向对行业影响分析
2022年7月13日,住建部、国家发展改革委两部委联合发布《城乡建设领域碳达峰实施方案》。《方案》明确,推进绿色低碳建造,2030 年前,建筑节能、垃圾资源化利用等水平大幅提高,能源资源利用效率达到国际先进水平。该《方案》的印发是我国进一步贯彻落实碳达峰碳中和决策部署的重要表现,对城乡用能结构优化、建筑节能改造、可再生能源应用、绿色建筑、农村清洁取暖等提出了更为清晰的目标和规划。根据政策,绿色建材将迎发展风口。
(二)行业运行
1、行业投资情况
2022年3季度,建材行业固定资产投资保持稳定增长,增速有所回落。据国家统计局数据,2022年1-9月,建材行业固定资产投资额同比增长9.7%,增速较2022年上半年回落2.1个百分点,较上年同期回落4.3个百分点。

(1)金隅冀东新型建材产业园主体现雏形
2022年7月20日,总投资30亿元的金隅冀东新型建材产业园项目目前正在加快建设,产业园主体已现雏形。
一期项目是按照“7+4”统筹规划的,这其中有7个新建项目,4个产业升级技改项目,日产4500吨水泥熟料生产线项目、年产300万吨砂石骨料生产线项目、粉煤灰储存及深加工综合利用项目三个项目都是2022年投资建设的,都是围绕企业产业链延伸和转型升级而展开的,投产后能有效增强企业发展的核心竞争力。
日产4500吨水泥熟料生产线项目将通过产能减量置换方式,新建一条二代新型干法水泥生产线,配套建设年纯低温余热发电系统及矿渣超细粉生产线。目前,该项目已完成土地平整工作和桩基施工,设备单体招标工作已完成约80%,预计2023年5月投产。年产300万吨砂石骨料生产线项目将以石灰石矿山剥离废料、冶金采矿企业尾矿渣及城市建筑垃圾为原料,生产建筑用砂石骨料。目前,该项目已完成立项、环评、征地手续和设计施工总包招标等工作,预计今年年末建成投产。粉煤灰储存及深加工综合利用项目拟建设存储能力为20万吨的粉煤灰深加工综合利用基地,并开发水泥混合材料及商品混凝土替代材料。
产业园将运用5G、智能机器人、无人驾驶、工业互联网等应用场景设计,建设“无人工厂”,并将建设实施光伏发电、余热发电、秸秆碳化、富氢技术等燃煤替代和储能项目,打造集水泥制造、新型建材、生态环保、商品混凝土、现代物流等产业于一体的全产业链建材产品生产基地。
(2)华润汝城绿色建材产业园项目
2022年9月5日,华润汝城绿色建材产业园项目签约仪式在东莞水泥厂举行。项目包括石材加工产业园、精品骨料及优质机制砂生产基地、配套矿山建设和资源综合回收利用等,计划总投资约100亿元人民币,一期计划投资约50亿元人民币,建设年产500万吨精品骨料及优质机制砂+50万立方石材及其配套等项目。
(3)华新(阳新)亿吨机制砂石项目
2022年9月26日,华新(阳新)亿吨机制砂石项目一期投产仪式在湖北省黄石市阳新县滨江工业园举行,标志着全球在建最大机制砂石基地开始运营。此次投产的为一期项目,产能5000万吨/年。
(4)华润水泥(贵港)有限公司高端钙基新材料转型升级技改项目
2022年9月27日,华润水泥(贵港)有限公司高端钙基新材料转型升级技改项目在广西贵港市覃塘区大岭乡举行动工仪式。总投资约23亿元,规划面积约660亩,主要建设内容为建设年产75万吨高端钙基新材料生产线。
2、行业增加值情况
2022年三季度末,建材行业降幅开始收窄,经济效益持续改善,从一个侧面反映出中国经济正加速恢复。数据显示,2022年前三季度建材工业增加值同比下降2.5%,降幅较上半年扩大0.1个百分点,较上月有所收窄,其中,9月当月同比增长0.8%,增速由负转正,行业保持回稳向好态势。

3、行业供需分析
(1)供给端
水泥方面:2022年3季度,受全国疫情多点频发和行业景气下行影响,水泥产量继续下降。2022年1-9月,全国水泥产量为156277.1万吨,同比下降12.5%,降幅缓慢收窄。
玻璃方面:受下游需求疲软以及库存维持高位影响,玻璃产量由增转降。2022年1-9月,全国平板玻璃产量77445.1万重量箱,同比下降3.2%。
(2)需求端
2022年三季度建材整体需求旺季不旺。通常来说,由于温度适宜、工程项目临近年底工作量验收,第三季度为建材行业需求旺季,但今年三季度建材需求总体仍显较弱,客观原因为宏观环境影响、多地疫情反复等影响,主观原因为房地产资金链条 尚未通顺,多数优质建材企业实行风险管控,继续主动收缩风险较大的客户或项目,而渠道下沉、品类拓张等新增需求拓展和释放相对较慢。
4、行业效益情况
2022年3季度,建材行业需求延续低景气,经营效益承压。以申万一级建材指数为代表,2022年前三季度,建材行业的营业总收入同比下降10.99%,归母净利润同比下降36.53%,净利润降幅显著超过营收降幅,主要受累于前三季度大多数原材料和能源成本处于历史同期高位,以及上半年部分企业大额单项计提减值影响;建材行业总体毛利率同比下降4.01个百分点至21.24%,净利率同比下降3.15个百分点至8.66%,盈利能力承压;销售期间费用率同比增加0.07个百分点至9.27%,考虑2022年市场端景气下行,规模效应减弱叠加利润空间受挤压,上市企业内部加强减费增效,总体费用率维持可控。

三、行业发展风险
(一)宏观经济进一步下行风险
2022年3季度,我国经济延续了恢复态势,但四季度经济的稳增长压力仍然不小。国内外需求下行是目前中国经济面临的主要问题,经济政策可能加大对冲力度。欧美进入连续加息周期,最新的PMI数据显示欧美经济下行压力加大、外需疲弱,10月中国出口同比增速继续下行。宏观经济进一步下行将进一步导致需求疲软,进而给行业造成较大风险。
(二)地产投资恢复不及预期风险
当前房地产市场形势虽然出现边际改善迹象,但整体市场的恢复依然脆弱,市场下行压力和房企风险压力依然较大。由于建材行业的总需求受地产的影响较大,若地产投资恢复不及预期,建材行业需求将继续下滑,给行业带来风险。
(三)供给增加超预期风险
当前,建材行业供需形势总体处于供给过剩的状态,库存压力较大。进入四季度,在需求端并未出现明显好转的背景下,若建材产品供给超出预期,将进一步增加库存压力并拉低建材产品价格,使得行业企业经营进一步承压,企业亏损幅度增大,将会给行业带来较大风险。
四、银行授信建议
(一)总体授信建议
2022年四季度,建材行业为“审慎介入类”行业,建材行业总体授信策略为“控制总量、优化质量、防范风险、择优支持”。
“控制总量”是指当前中国宏观经济、固定资产投资增速逐渐下滑,传统建材产品需求增速也逐渐放缓甚至下降,建材行业仍然面临需求不足、产能过剩的巨大下行压力。建材行业去产能是今后一段时间市场的主基调,在此背景下,需要特别关注区域内市场供求和库存消化情况,控制进入建材行业的信贷总量,以防盲目扩张。“优化质量”是指增加建材某领域的贷款,就能够促进这个领域生产的发展,商品流通的扩大。但是,如果不讲究贷款的经济效益,往往是事倍功半,甚至适得其反,造成资金大量的浪费和积压,在需求疲软,供给过剩的背景下,需重点支持质量效率较高的重点领域,支持行业进一步提质增效。“防范风险”是指当前建材行业面临的宏观经济进一步下行风险、地产投资恢复不及预期风险以及供给增加超预期风险等风险需加以防范规避。“择优支持”是指银行在支持重点的前提下,可根据资金情况,选择效益好的建材生产企业为安置多余人员兴办的、为施工服务的第三产业发放流动资金贷款。
(二)目标授信企业
水泥行业:目前,水泥板块仍需等待新一轮均衡体系形成,静待“稳增长”政策效果显现,并期待相关企业创新和转型升级有所突破,建议关注海螺水泥、华新水泥、天山股份、万年青、冀东水泥、塔牌集团。
玻璃行业:中长期看,头部企业新技术和新产能布局持续深化,光伏玻璃产能建设快速推进,电子玻璃、药用玻璃等领域稳步落实,产业结构升级进行时。推荐旗滨集团、南玻A。
玻纤行业:推荐中国巨石、中材科技。
其他建材:推荐三棵树、伟星新材、坚朗五金,东方雨虹、科顺股份、兔宝宝,其他领域建议关注铝模板行业和海洋王。



