























































































































内容说明
为应对气候变化,我国在第75届联合国大会期间提出“二氧化碳排放力争于2030年前达到峰值,努力争取2060年前实现碳中和”等庄严的目标承诺。碳中和是指企业、团体或个人测算在一定时间内,直接或间接产生的温室气体排放总量,通过植树造林、节能减排等形式,抵消自身产生的二氧化碳排放量,实现二氧化碳“零排放”。除了植树造林,未来实现碳中和更需要要依靠各种节能减排技术的发展,从源头减少碳排放。
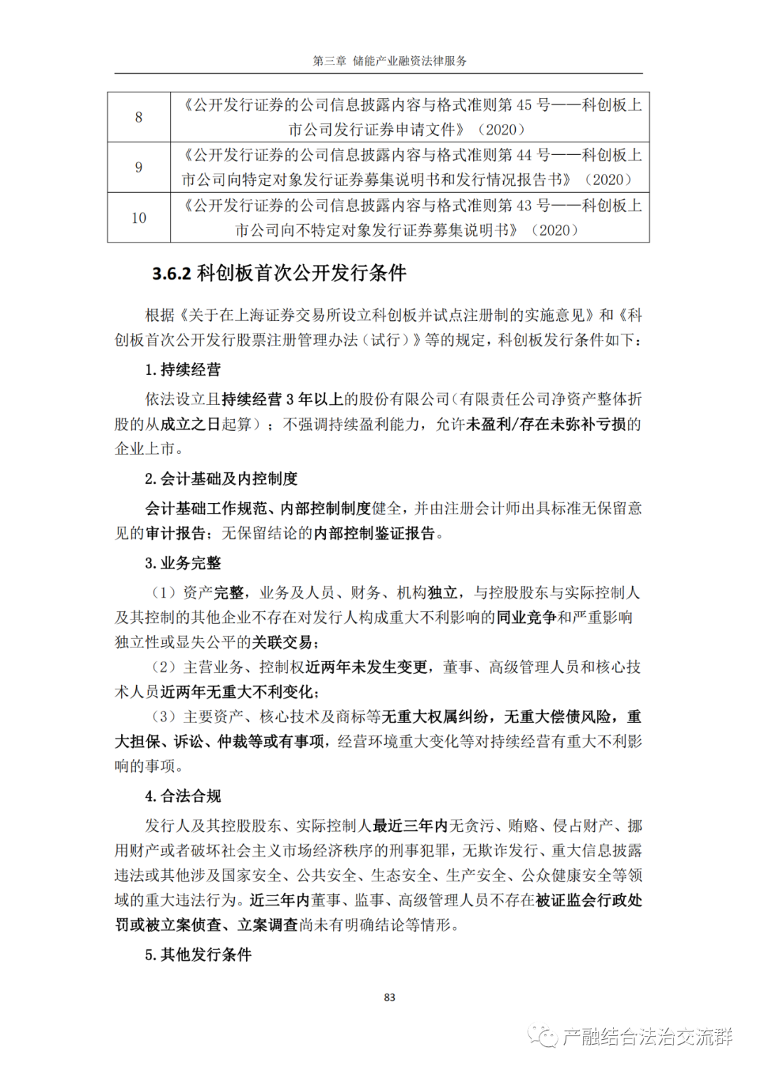
在碳中和目标承诺下,国家势必鼓励发展能够促进节能减排的各项产业,因此,本手册拟对相关产业的技术特点、商业模式、融资方式及法律服务内容进行介绍,以期为相关从业人员提供参考。本专题主要涵盖以下产业:储能产业(光伏+风能等)、电炉钢产业(石墨电极+废钢处理)、新燃料产业(生物燃料+氢能燃料电池)、IGBT产业和塑料处理产业(生物降解塑料和塑料回收)。


