点击蓝字关注我们
行业动态
2024年中非互联网发展与合作论坛
关于中非人工智能合作的主席声明
2024年4月3日,全国网安标委微信公众号发布“关于征求《数据安全技术 基于个人请求的个人信息转移要求》(征求意见稿)等4项国家标准意见的通知”。
通知显示,全国网络安全标准化技术委员会归口的《数据安全技术 基于个人请求的个人信息转移要求》等4项国家标准现已形成标准征求意见稿。根据委员会标准制修订工作程序要求,现将该4项标准征求意见稿面向社会公开征求意见。
标准相关材料已发布在网安标委网站,如有意见或建议请于2024年6月2日24:00前反馈秘书处。
一、标准制定背景
2021年8月,我国《个人信息保护法》正式颁布,并于2021年11月正式实施。其中,第四十五条有关“个人信息转移”的条款备受关注。
第四十五条 个人有权向个人信息处理者查阅、复制其个人信息;有本法第十八条第一款、第三十五条规定情形的除外。
个人请求查阅、复制其个人信息的,个人信息处理者应当及时提供。
个人请求将个人信息转移至其指定的个人信息处理者,符合国家网信部门规定条件的,个人信息处理者应当提供转移的途径。
2023年4月,全国信息安全标准化技术委员会发布《关于发布2023年度第一批网络安全国家标准需求的通知》,将本标准纳入2023年网络安全国家安全标准需求项目。
2023年9月,全国信息安全标准化技术委员会发布《关于2023年第一批网络安全国家标准项目立项的通知》,明确本标准由北京理工作为项目牵头单位负责标准编制工作。
2024年3月,标准编制组在全国网络安全标准化技术委员会召开的专家审查会上汇报标准编制情况和文本。专家组同意本标准发起公开征求意见。
二、标准适用范围
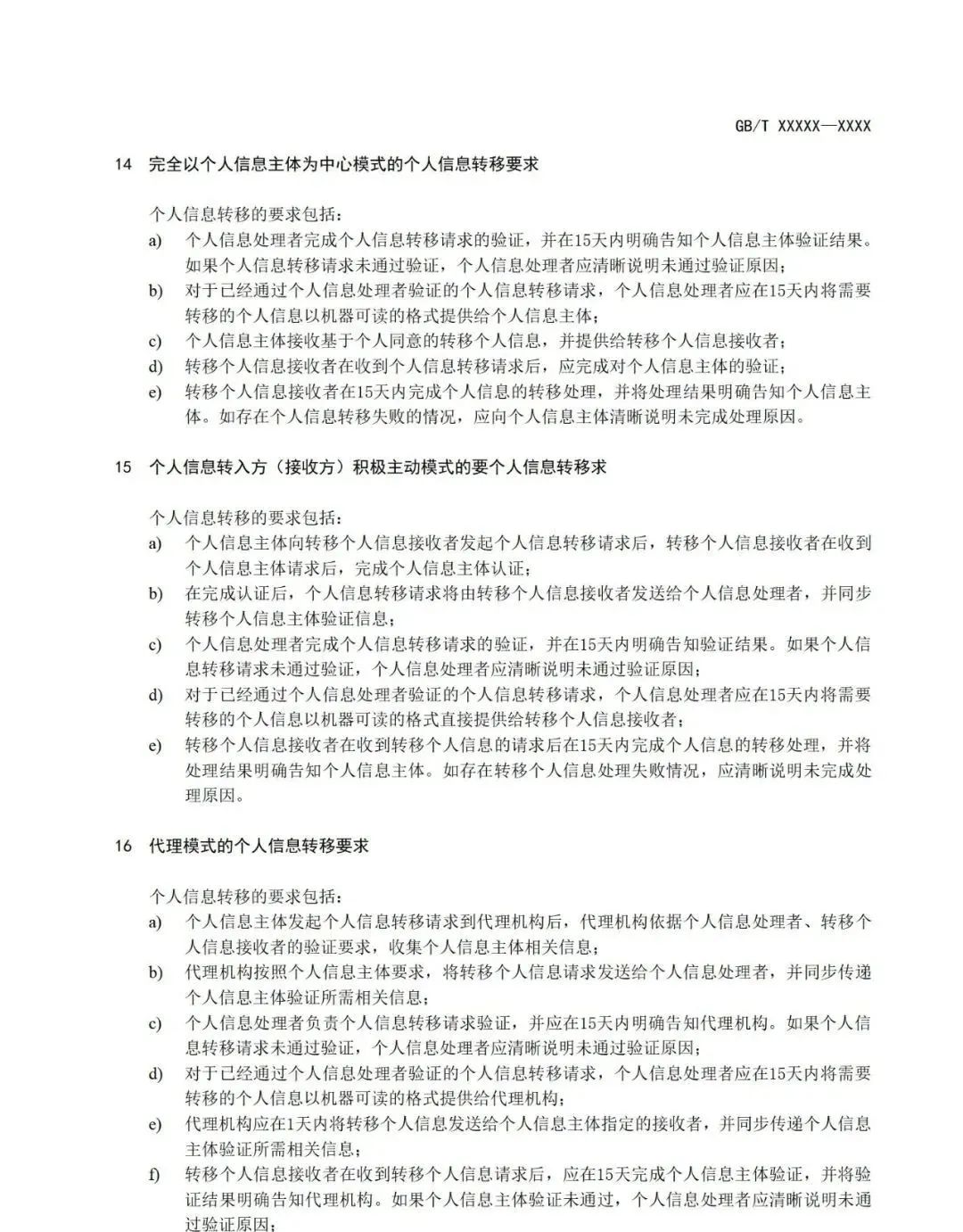
本文件规定了基于个人信息主体请求转移其个人信息的适用和行使的条件、可请求转移的个人信息范围,以及个人信息处理者在处理个人信息主体转移个人信息的请求时应遵守流程和要求。
本文件适用于个人信息处理者响应个人信息主体转移信息请求的全流程,也可用于监管部门、第三方评估机构对基于个人请求而转移个人信息相关的处理活动所进行的监督、管理、评估参考。
全文如下:














来源: 全国网安标委
编辑:陈佳欣

“数据与信息合规实务”为福建天衡联合(福州)律师事务所韩明彧律师团队创建的公众号。
韩明彧律师团队主要从事网络法、数据合规、个人信息保护、商事争议解决等行业的法律服务,尤其对于合规运营、争议解决等法律事务具有丰富经验。
投稿欢迎联系
E-mail:hanmingyu@tenetlaw.com
分享
收藏
点赞
在看


