
一、许临峰老师战略到执行咨询服务团队核心专家
首席战略专家:邓老师
Ø清华MBA,华为总裁奖获得者(战略)
Ø前华为资深战略专家
Ø二十年行业战略执行实战专家,其中19年华为工作经验
■ 擅长领域:市场洞察、战略规划、战略解码、竞争战略、战略全流程设计。
■ 成功经验:
Ø深度参与了华为对小米、OV、三星、苹果等的竞争战略
Ø主导输出华为电商战略、华为+荣耀双品牌战略、nova和低线市场战略
Ø参与并辅导了OPPO、朗坤环境(上市公司)、深圳振华富、广东卓尔、浙江动一新能源集团、顾家集团(上市企业)等知名企业的战略规划市场洞察等咨询辅导


二、许临峰老师及其咨询团队简介
1、首席营销顾问:许临峰老师
华珞科技创始人&首席IPMS顾问、出版华为爆品营销专著
多家上市公司管理咨询顾问、总裁级顾问
华为终端首任MTL变革项目总监、区域首席营销官
500强企业全球副总裁、全球品牌管理委员会副主任等
2、许老师咨询服务团队由来自华为、荣耀、三星、宝洁、以及世界顶级咨询团队的成员组成。
3、许老师工作履历
Ø在市场营销与渠道品牌领域20年+工作经验
Ø历任华为终端营销管理部负责人、全球零售GTM负责人、 区域CMO &零售管理部部长、任职辅导数家上市公司营销转型业务,历任全球渠道总经理、全球市场与零售副总裁、全球品牌管理委员会副主任、高级顾问等
Ø负责华为终端战略与市场营销转型项目与方案落地,全程主导终端一级业务流程架构DSTE战略与执行和MTL、全球Marketing业务架构与管理体系
Ø从2019年起参与辅导头部上市企业走高端化之路
Ø贝恩咨询等全球头部咨询机构外部独立顾问
4、许老师团队咨询服务内容及领域
ØIPMS/LTC/IPD/DSTE等管理体系建设
Ø品牌管理及业务咨询
ØGTM管理及业务咨询
Ø渠道管理及业务咨询
Ø零售管理及业务咨询
5、许老师团队服务客户
Ø1000亿以上企业:海信集团、OPPO、东风汽车、中兴通讯、一汽解放、隆基绿能、中石油、伊利集团等;
Ø100-1000亿企业:远景能源、雅迪电动车、顾家家居、方太集团、TCL空调、云米科技、科大讯飞、传音控股、理想汽车、稳健医疗、全棉时代等
Ø低于100亿:追觅科技、鹿客科技、猫王音响、飞天联合、动一新能源等
三、从战略到执行咨询项目收费标准



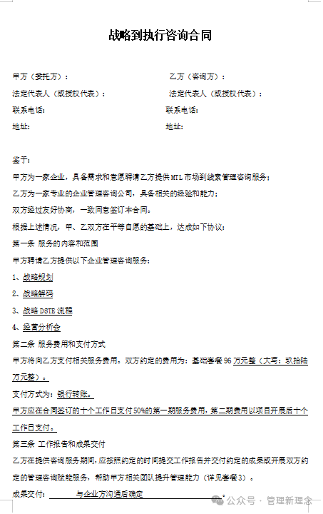
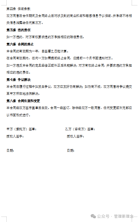
四、合同样式:


如您有管理咨询需求,请扫码咨询:

更多内容见阅读原文


