中国设备维修安装企业能力等级证书(制冷空调):
依据《建筑机电设备维修安装企业能力等级分类办法(修订)》,范围涵盖:普通建筑机电、智能化、制冷空调等各类设备维修安装项目,是指一般工业、公用工程及公共建筑竣工后(建筑机电后市场)运行中的运行操作、维修保养和节能改造项目,包含各相应专业设备和系统的检测诊断、维修、保养、运行托管等运维服务和节能改造安装、能源管理等服务。
分类分项:建筑机电设备维修安装企业能力等级目前分为普通建筑机电、智能化、制冷空调三项(若有增项将会另行通告),企业根据经营活动可以申请一个或同时申请多个专项、类别。

普通建筑机电、智能化设备维修安装企业能力等级按企业综合能力,分为Ⅰ、Ⅱ、Ⅲ三个等级;制冷空调设备维修安装企业能力等级依据经营范围,划分为A、B、C、D四个类别和若干个等级,其中:A、B、C类分为特、Ⅰ、Ⅱ、Ⅲ四个等级,D类分为Ⅰ、Ⅱ、Ⅲ三个等级。
业务能力等级划分:

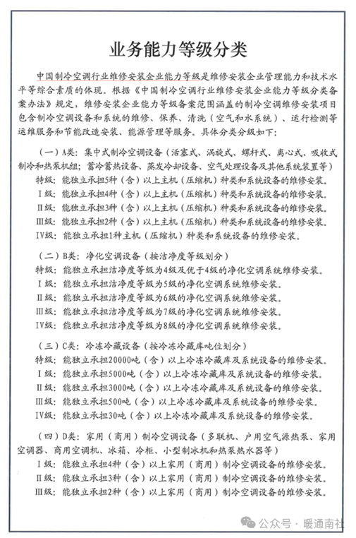
中国制冷空调行业维修安装企业能力等级分类:
根据《中国制冷空调行业维修安装企业能力等级分类备案办法》的通知(中冷协【2021】87号文):
中国制冷空调行业维修安装企业的能力等级依据经营范围分为A、B、C、D四类。
A类:集中式制冷空调设备(活塞式、涡旋式、螺杆式、离心式、吸收式制冷和热泵机组;蓄冷蓄热设备、蒸发冷却设备、空气处理设备及其他系统装置等)。
B类:净化空调设备(按洁净度等级划分)。
C类:冷冻冷藏设备(按冷冻冷藏库吨位划分)。
D类:家用(商用)制冷空调设备(多联机、户用空气源热泵、家用空调器、商用空调机、冰箱、冷柜、小型制冰机和热泵热水器等)。
企业能力等级分类按其综合能力,A、B、C类划分为特、Ⅰ、Ⅱ、Ⅲ、IV五个级别;D类划分为Ⅰ、Ⅱ、Ⅲ三个级别。

业务能力等级划分:

中国设备管理协会与中国制冷学会联合颁发的《中国设备维修安装企业能力等级证书》各类别都只有四个等级,即:特、Ⅰ、Ⅱ、Ⅲ四个等级。除了在中国设备管理协会官网http://www.cape1982.org.cn/、中国制冷学会官网https://www.car.org.cn/可查外,还可以上中国招标投标协会官网http://www.ctba.org.cn/index.jsp查证。
中国制冷空调工业协会颁发的《中国制冷空调行业维修安装企业能力等级证书》各类别划分为特、Ⅰ、Ⅱ、Ⅲ、IV五个级别;D类划分为Ⅰ、Ⅱ、Ⅲ三个级别。
查询地址:http://www.chinacraa.org/ability.aspx

对于以上证书的区别,申报企业可根据自身条件和需要进行申报,联系我们:
18964007121 王老师,13764934501孙老师
或电话:021-56795066、18149752715



