辽宁近海产业发展集团有限公司
公开招聘公告
Recruit
为满足公司经营发展需要,现面向社会公开招聘优秀人才,具体招聘事宜公告如下:
1、企业简介
辽宁近海产业发展集团有限公司是辽宁近海控股集团有限公司的全资子公司,成立于2020年4月13日注册资本13亿元,现有员工57人。公司以“服务辽中、创造价值”为使命,拥有全资、控股及参股企业22家,业务涵盖工程建设、房地产开发、园区开发、新型基建、国际货物运输、仓储服务、交通客运等领域。
2、招聘基本条件
1.应聘者必须拥护中国共产党领导,遵守中华人民共和国宪法和法律,具备良好的职业操守和个人品行,具备正常履行职责的身体条件和心理素质。
2.具有下列情况之一的,不得报名:
(1)曾因犯罪受过刑事处罚或免于刑事处罚的人员,曾因违法受过行政拘留、司法拘留或其他处罚的人员;
(2)涉嫌违纪违法正在接受审查尚未做出结论或司法程序尚未终结的人员;
(3)受过党纪、政务处分的人员;
(4)正在接受纪律审查或处于刑事处罚期间的人员;
(5)被开除党籍或被开除公职的人员;
(6)在公务员招考、事业单位招考或其他国家考试中被认定具有考试舞弊行为的人员;
(7)被依法纳入失信被执行人名单尚未撤销的人员;
(8)违反社会公德、职业道德,造成不良影响的人员;
(9)法律、法规和政策规定不得聘用的其他情形人员。
3、招聘岗位
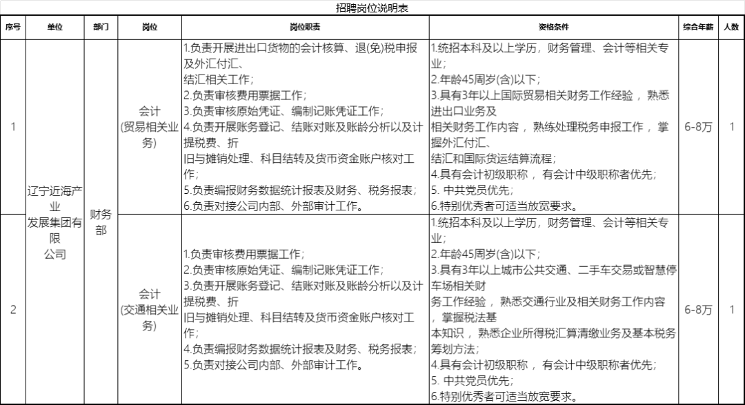
招聘岗位具体信息详见《招聘岗位说明表》(附件1)。

4、招聘流程
本次招聘主要包括公开报名、资格审查、笔试、面试、体检、背景调查、公示等环节。
(一)报名
1.报名截止时间:2024年3月29日18:00,逾期不予受理、不予补报。
2.报名方式:
将报名所需资料发送至邮箱:
jjhcyzhaopin@163.com
邮件名为:应聘岗位+姓名。
3.报名所需资料:
(1)下载并填写《报名登记表》(附件2),发送电子版及签字版扫描件;
(2)有效期内的二代居民身份证(身份证丢失者使用有效期内的临时身份证)正反面照片;
(3)近期2寸正面免冠证件电子照片;
(4)毕业证、学位证照片或扫描件;
(5)教育部学历证书电子注册备案表(同时保证验证码在12月底前处于有效验证期内),如涉及国外学历学位的需提供教育部留学服务中心出具的认证报告扫描件;
(6)与应聘岗位相关的专业技术资格证书、职(执)业资格证书等照片或扫描件。
4.报名要求:
(1)应聘者必须严格按照要求提交报名材料,材料不全、填写错误等视为无效报名,不予参加笔试;
(2)报名实行诚信承诺制,应聘者应对所提交应聘材料的真实性、完整性负责,如隐瞒有关情况或者提供虚假信息的,一律取消笔试、面试、聘用资格,所造成的一切损失由应聘者本人承担。
(二)资格审查
招聘组织单位将严格按照公告及岗位资格条件,对应聘者报名资格进行审查确认。资格审查工作贯穿招聘工作的全过程,经审查不具备应聘条件的,取消其应聘资格。对于条件特别优秀者可以酌情放宽任职要求,通过首轮筛选的人员进入笔试环节。
(三)笔试及面试
1.笔试
根据资格审查结果,确定笔试人员名单,笔试具体安排将以短信形式发送至入选人员手机,请收到短信人员务必按照短信提示时间回复是否参加笔试,未回复短信者,招聘项目组会以电话进行沟通确保收到相关信息,若未能接通者,视为放弃笔试机会。
2.面试
根据笔试成绩,按照优中选优的原则确定面试人员名单,面试具体安排将以短信形式发送至入选人员手机,请收到短信人员务必按照短信提示时间回复是否参加面试,未回复短信者,招聘项目组会以电话进行沟通确保收到相关信息,若未能接通者,视为放弃面试机会。
(四)背景调查
按照笔面试综合成绩由高到低的顺序,根据招聘人数与拟聘人员1:1的比例确定背景调查对象,内容包括但不限于户口本(首页和本人页)、养老保险缴费记录、无犯罪记录证明、个人征信报告及过往工作履历等。应聘者应积极配合背景调查工作,严格按照要求提供相关证明材料及联系人信息,如不能按时提供信息或提供信息存在不完全、虚假等情况,公司有权取消其拟聘资格。
(五)体检
应聘者应在指定医院进行体检,不按规定要求进行体检的,视为放弃。如应聘者在体检过程中有隐瞒影响录用的疾病或者病史,串通工作人员作弊或者请他人顶替体检以及交换、替换化验样本等行为,取消其拟聘资格。
(六)确定拟录用人选
应聘者经背景调查、体检合格后,确定为拟聘人员。因背景调查、体检不合格或本人放弃的,可在报考同一岗位人员中按综合成绩高低依次递补,成绩并列者,面试成绩高者优先。
(七)公示及录用
1.公示期为3天。
2.公示期满后,没有问题或反映的问题经查实不影响录用的,按规定办理录用手续;反映的问题对录用有影响并查有实据的,不予录用;对反映的问题一时难以查实的,暂缓录用,待查清后再决定是否录用。
3.招聘岗位确无合适人选的,按照择优录取的原则,该招聘岗位可以空缺。
5、聘期与薪资结构
原则上首次签订劳动合同期限3年,其中试用期6个月。薪资标准为预计综合年薪,由基本工资及绩效工资构成,发放规则以公司的薪酬制度及绩效考核制度为准,享受五险一金待遇。
6、相关说明
1.本次招聘服务委托第三方人力资源公司开展。
2.本次招聘不指定辅导用书,不举办也不委托任何机构举办辅导培训班。社会上出现的任何辅导班、辅导网站或发行的出版物等,均与本次招聘无关,敬请广大应聘者提高警惕,切勿上当受骗。
3.如应聘者笔试答卷出现雷同,将给予成绩无效的处理。
4.应聘者应确保报名时所填报的通讯工具畅通,因所留通讯方式不畅所致后果,由考生自负。未进入下一环节将不予告知。
5.在招聘期间,如不按本公告完成规定招聘程序的,视为自动弃权。
6.如与原单位发生劳动争议等事项,均由本人负责协商解决。
7.上述岗位为招聘计划,实际聘用结果将视用人单位实际情况确定。本公告最终解释权归辽宁近海产业发展 集团有限公司所有。
8.招聘项目组咨询电话:024-81046045
(电话咨询时间:工作日9:00-11:30,13:30-18:00)
附件一:招聘岗位说明表
附件二:报名登记表

7、办公地点
辽宁省沈阳近海经济区中央路3甲号。


扫码关注我们
前程似锦~未来可期
辽宁省地质勘探矿业集团2024年上半年面向社会公开招聘80人公告

联系方式:

联系人:付老师
联系电话:13504062317同步微信
联系地址:沈阳市皇姑区北陵大街54-23号


