


⚫ 80%以上的民企都在交“冤枉税”:80%以上的民企老板都不会算账,他们“左手省税10块钱,“右手”却多交了20块钱税,而不自知!
⚫ 80%以上的民企不需要做“两套账”:80%以上的民企老板不知道,其实没有发票也不需要做“两套账”,规避财税风险!
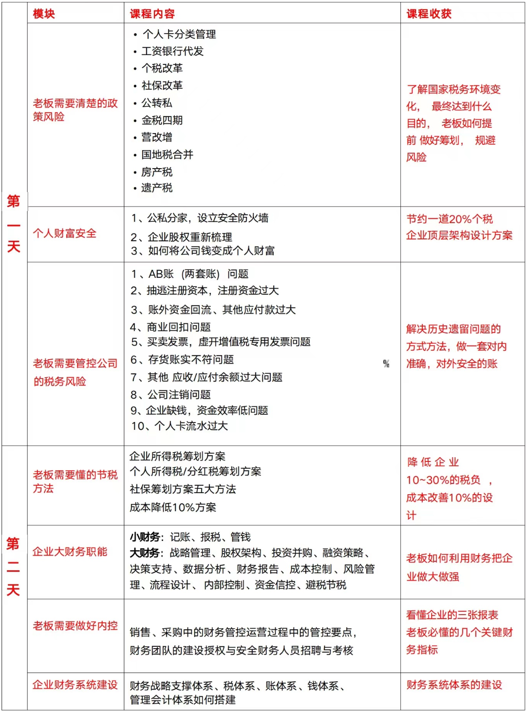
中国已经步入“强制规范“(个税改革、社保改革、银税联网、“金税四期”等)时代,面对日益严峻的财税政策,企业财富和个人财富必将透明化、阳光化,企业的生存空间进一步被“压缩”。
企业经营的目标是增加利润、控制风险、实现个人财富和企业财富的增值与安全。在企业追求利润最大化的过程中,无论资金运转,还是资源配置,财务管理无疑将成为各项经营活动的中心,真正通过财务的“管”与“理”,实现企业价值创造的最大化。
那么,财务管理是怎么去创造企业价值的呢?又是如何体现在企业发展的各个阶段?

2024年3月30-31日长财咨询为您呈现企业老板财税风险管控的精彩课程!


股权关系到财税,关系到管理,关系到资本,关系到法律,如果设计不好,不仅可能会 让你丧失控制权,还可能会让你的个人和家庭财富不安全。兄弟反目、替他人做嫁衣、锒铛入狱、重复交税,都可能是股权设计不合理,你认为“肉都烂在一口锅里”,那如果“锅” 不是你的了呢?
每个月财务部交了一大堆的报表过来,即使看了,好像与自己想像中的相差很远,但财务又说是按照国家会计制度来做的;老板想要的数据又没有,交上来的数据又看不懂;公司有 AB 账,财务总是说有风险,那风险到底在哪?企业应该怎么做才能降低风险?
报表上明明赚了很多利润,却发现账上没钱,是财务算错了么?公司总是缺钱,现有资金能够“熬”多久?公司如何才能融到钱?不同方式融资的代价有多大?项目投资额早已远超预期,你为什么总后知后觉?
你不发或发很少工资,你的豪宅、豪车,巨额存款怎么来的?合法证明呢?个人私卡里的钱真的安全么?公司的AB账对外安全吗?对内准确吗?你认为你所做的真能瞒过税务局 吗?公司交了哪些税?是不是该交的没交,可以少交的却多交了?你曾经虚开过发票么?其 实顺着票流、资金流都是可以找到你的,算算按律要几年?
投资回报率就是一家企业赚钱的秘密!但投资回报率低的原因你清楚么?如何提升?影响投资回报率的因素都有哪些?
从管理要利润,似乎就是一句口号,如何才能要出利润?别人公司亏损,你的公司也亏损,但是别人公司很值钱,但你的公司却不值钱,为什么?怎么才能让公司成为“香饽饽”?
老板不懂财务管理,没有财务思维,公司管理层也都没有财务意识,如何做出科学的决策?拍脑袋的时代已经过去,数字化管理、精细化运营,才能让企业走的长远。
财务总监忠诚吗?是心腹还是心腹大患?在巨大利益面前,血缘、亲朋就真的可靠吗? 你如何识别出潜在隐患?又该如何激励与监管?
公司什么数都有,却又什么数都没有!数字就在那里,你不会看,不会用,也不会管!
公司管理制度一大堆,贴在墙上,放在柜里,就是没在你的心里!更没在员工的心里! 如何才能让制度、流程落到实处,从而推动公司业绩增长?公司预算一遍遍的做,却业务财务两张皮,年底还是不知道问题出在了哪里,明年要从何处改善?年末经营分析大会,就成了抱怨大会,扯皮大会,投诉大会。




◆前国家金税工程财税专家兼首席财务讲师
◆中国企业财务管理顶尖实战专家
◆长财咨询财务系统主讲老师
◆注册会计师、注册税务师、注册资产评估师
◆致力于建立企业科学的财务系统管理体系,有效平衡企业利润与财务风险关系


◆长财财务系统核心讲师、高级财务咨询师
◆美国注册管理会计师(CAM)
◆曾任国际事务所高级审计师、国内上市公司财务总监、大型民营企业财务负责人;十五年以上财务管理经验,曾主导完成多轮股权融资,在全面预算、税收筹划、内控、财务数字化转型等方面具有丰富的实践落地经验






总裁咨询会课程现场 中高层《财务思维》每期课程500+

《财务系统》 落咨询班,老师在 1 对 1 辅导学员

《老板财务通》每期学员600+



【参训对象】 仅限董事长、总经理、总裁、股东参加
【主办单位】 南宁贝泉企业管理咨询有限公司
【课程日期】 3月30-31日(周六-周日)
【授课时间】 9:00-18:00 ( 8:30开始签到)
【课程地址】 世纪君悦大酒店(青秀区金湖路71号)
【学习费用】 原价2980元, 优惠价1280 元/人
(仅限前10名 )
对公账号:
公司名称: 南宁贝泉企业管理咨询有限公司
开 户 行: 招商银行股份有限公司南宁凤岭支行
账 号: 771902152310110
公账二维码 扫一扫支付:







长财咨询,是一家以专业技术为导向,硬碰硬解决企业问题的咨询公司。
由刘国东老师创办,十多年来,为 10 万+以上中小型民营企业培训辅导,为5 万+以上企业提供管理咨询服务,并成功帮助多家民营企业实现股东利益最大化,走入资本市场。
长财咨询集团,目前在全国拥有100余家全资直营子公司、员工1500 余人、300余名全职咨询师,在华北、华东、华中、 华南、东北、西北、成渝、山东、东南、西南等 10 大区域成立20 多个技术中心。
长财咨询专注民企管理培训与咨询服务:包括财务培训、员工激励培训、财务咨询、企业激励咨询、精益生产培训、精益生产咨询、营销技巧培训、营销方案咨询、商业资本培训、猎头服务,财加团队打造培训与咨询、企业文化打造以及事务所联盟。







房地产业/建筑业/工程业:广西振阳房地产 、广西国成电力工程 、广西思维奇电力工程咨询 、广西远超工 程监理 、河池俊蒙房地产 、广西金蝌蚪地产 、广西吉晋公路工程 、诚鑫集团 、广西南宁联洋机电 、广西火天信工程 、重庆立丰建筑 、重庆海特建设 、贵州日新环保工程 、贵州黔南蓝海湾房地产 、贵州富川公路工程 、重庆美城建筑工程(集团) … …
批发 、零售 、服务业:麦琪摄影 、广西南宁索菲雅新派摄影 、广西下班乐 、广西南宁兆丰农资 、广西金瓯物业服务 、广西海彬源科技 、广西关关通贸易 、晋江市青阳华为服饰 、南宁宜阆工贸有限公司 、广西卓亚照明 、南宁市亮一点商务服务有限公司 、南宁普百商贸 、南宁飞达至尚文化用品 、广西新智程教育 、 南宁市诚誉佳贸 、湖南润锦汽车 、重庆新尚机电设备 、重庆巴王矿产品 、贵州鸿将军酒业 、遵义市红松建材 、贵州四方粮油 、重庆轩烽建材… …
食品/餐饮: 柳州市柳江区天然鲜食品厂 、梧州市吉香宝食品 、南宁尝不忘餐饮 、南宁乐喝喝食品 、桂太二餐饮 、重庆隐涵食品 、重庆多味多食品 、重庆吉之源餐饮有限公司 、重庆捷翠食品… …
生产制造、加工业: 广西阔迩登家具集团 、广西桂林华海家居用品 、广西南山瓷器 、广西天之顺通讯科技 、深圳市东强精密塑胶电子 、佛山鼎和盛汽车配件 、广州致远新材料 、广州魔镜服饰 、广州力本橡胶原料 、昆明成至纸制品包装 、重庆美心(集团) 、重庆恒伟林汽车零部件 、重庆康达机械 、重庆长安离合器 、重庆新万合环保包装 、大东汽车配件 、重庆良友窑炉工程 、山东(烟台)恒德瑞聚氨酯… …
医疗行业:南宁智金西脉医疗设备 、重庆首键医药 、昆明凯超医疗器械 、巫山安康医院 、桐梓博爱医 院 、仁怀东方丽人医院 、江津华恩中医医院 、重庆华奥药业 、重庆力美医药 、重庆贴心大药房 、秀山 贴心中医医院 、酉阳中山医院 、秀山博爱医院 、重庆鸿泰医药 、重庆东华医院 、重庆北大阳光医院 、贵州铜仁新华医院 、 贵州铜仁新华医院 、江西博源堂药业… …
商贸行业 : 重庆慕竹小仙商贸 、重庆依江百货 、重庆崇仁商贸 、酉阳唯丰商贸 、重庆多多汇商贸




