点击上方蓝字关注我们吧

关于公开征求《企业温室气体排放核算与报告指南 铝冶炼行业》《企业温室气体排放核查技术指南 铝冶炼行业》意见的通知

为加强企业温室气体排放管理,规范铝冶炼行业企业温室气体排放核算报告与核查工作,做好扩大全国碳排放权交易市场行业覆盖范围的制度体系建设,根据《碳排放权交易管理暂行条例》,生态环境部组织编制了《企业温室气体排放核算与报告指南 铝冶炼行业》《企业温室气体排放核查技术指南 铝冶炼行业》,现公开征求意见(征求意见稿及其编制说明等材料可登录我部网站http://www.mee.gov.cn/ “意见征集”栏目检索查阅)。
各机关团体、企事业单位和个人均可提出意见和建议,有关意见请书面反馈我部,电子版材料请同时发至联系人邮箱。征求意见截止时间为2024年3月31日。
联系人:生态环境部应对气候变化司曹钰、赵虎彪
电话:(010)65645679
邮箱:climate_china@mee.gov.cn
地址:北京市东城区东长安街12号
邮编:100006
附件:
1.征求意见单位名单
2.企业温室气体排放核算与报告指南铝冶炼行业(征求意见稿)
3.《企业温室气体排放核算与报告指南铝冶炼行业(征求意见稿)》编制说明
4.企业温室气体排放核查技术指南铝冶炼行业(征求意见稿)
5.《企业温室气体排放核查技术指南铝冶炼行业(征求意见稿)》编制说明
6.反馈意见建议格式
生态环境部办公厅
2024年3月14日
(此件社会公开)













































附件 3
《企业温室气体排放核算与报告指南 铝冶炼行业 (征求意见稿)》编制说明

为指导铝冶炼行业企业核算与报告碳排放量,增强相关制度规 范的科学性、合理性和可操作性,依据《碳排放权交易管理暂行条 例》, 结合全国碳排放权交易市场建设工作的需要,生态环境部组 织开展了《企业温室气体排放核算与报告指南 铝冶炼行业》修订工作,有关情况如下。
本指南是基于《中国电解铝生产企业温室气体排放核算方法与 报告指南(试行)》作出的修订,适用于主营业务为铝冶炼生产企 业对其铝电解工序层级及企业层级的温室气体排放核算和报告。本 次修订以问题为导向,重点精简与碳排放核算和碳排放配额分配相 关的计算公式和参数数量,提高技术规则科学性与可操作性;细化 核算规则和企业自证材料要求,提高核算的规范性;明确非化石能源电力消耗的间接碳排放量核算规则。
生态环境部于 2023 年 5 月组织有关单位、行业协会、企业等成 立编制工作组,对技术规范的科学性、合理性、可操作性开展全方 位评估。工作组于 6— 11 月多次组织开展碳排放核算座谈讨论,广泛听取行业协会与企业意见。12 月,赴地方开展现场调研,研究优化关键参数核算要求。2024 年 1 月,非正式征求了有关单位、行业协会、企业和地方意见。经进一步修改完善,形成了征求意见稿。
本指南分为正文和附录。正文包括 12 章,明确了适用范围、规 范性引用文件、术语和定义、工作程序和内容、核算边界和排放源 确定、铝电解工序核算要求及排放量计算、企业层级核算要求及排 放量计算、生产数据核算要求、数据质量控制方案要求、数据质量管理要求、定期报告要求和信息公开格式要求等。
第 1 章“适用范围”,明确本指南适用于纳入全国碳排放权交 易市场的铝冶炼铝电解工序层级和企业层级的温室气体排放核算和报告。
第 2 章“规范性引用文件”,列出了本指南涉及的国家标准、行业标准和检定规程,以及相应标准和规程的适用版本。
第 3 章“术语和定义”,规定了 16 个主要术语,主要参考《碳 排放权交易管理暂行条例》《温室气体排放核算与报告要求 第 4 部 分:铝冶炼企业》和《电解铝和氧化铝单位产品能源消耗限额》等标准中的规范用语。
第 4 章“工作程序和内容”,明确了铝冶炼企业温室气体排放核算与报告的工作程序和内容。
第 5 章“核算边界和排放源确定”,明确了铝电解工序核算边 界为电解槽和整流器等生产装置的集合;企业层级核算边界是以铝冶炼生产为主营业务的独立法人或视同法人的独立核算单位为边界,包括主要生产系统、辅助生产系统和附属生产系统。同时也明确了企业发电设施排放量核算与报告的处理方式。
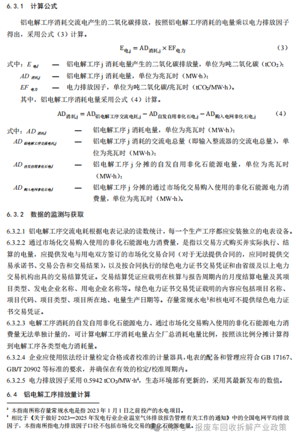
第 6 章至第 7 章分别规定了铝电解工序和企业层级二氧化碳排 放核算要求、排放量计算公式,明确了主要参数的数据监测与获取要求。
第 8 章“生产数据核算要求”,明确了铝电解工序生产数据(铝 液产量)和企业层级生产数据(产品产量)的计算方法、数据监测与获取要求。
第 9 章至第 12 章对企业数据质量管理工作提出了相关要求, 分 别规定了数据质量控制方案要求、数据质量管理要求、定期报告和信息公开格式要求。
附录 A-D 为数据核算、报送格式与内容提供了参考。其中附录 A 提供了相关参数的缺省值,附录 B 提供了数据质量控制方案模板,附录 C 提供了排放报告内容及格式,附录 D 提供了信息公开格式。
(一)明确核算边界和覆盖温室气体种类
为保障碳排放数据质量风险可控,兼顾科学和效率,统筹考虑 核算和监管能力,按照“抓大放小”的原则,在本指南中对与配额 分配相关的设施层级碳排放核算技术要求做出更加细化的规定, 同 时保留企业层级碳排放作为报告项(仅作为企业掌握自身排放的依 据,不开展核查)。设施层级仅包括铝电解工序,包括阳极消耗产生直接二氧化碳排放、铝电解工序电力消耗产生的间接二氧化碳排放、以及电解过程中因阳极效应产生的四氟化碳(CF4 )和六氟化二碳(C2F6 )温室气体排放。
(二) 优化关键参数核算要求
核算涉及的关键参数由 11 个减少至 2 个(即铝液产量和电力消 耗量) 。对吨铝阳极净耗量、阳极平均含硫量、阳极平均灰分含量、 四氟化碳(CF4 )排放因子、六氟化二碳(C2F6 )排放因子等参数数据 的获取方式, 由实测调整为采用缺省值。更新了化石燃料的低位发 热量、单位热值含碳量、碳氧化率取值。更新了吨铝阳极净耗量、 四氟化碳(CF4 )、六氟化二碳(C2F6 )的排放因子和全球变暖潜势值(GWP 值)。
(三) 明确企业加强碳排放统计核算管理的具体要求
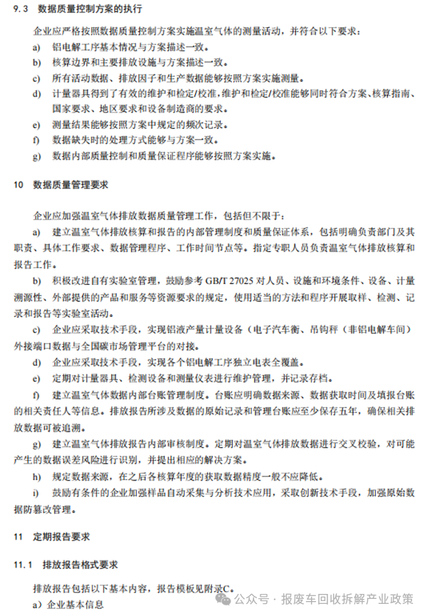
本指南对企业的数据内部质量控制和质量保证作出规定,要求 企业制定数据质量控制方案、内部管理制度、质量保证体系、内审 制度, 以及原始凭证和台账记录管理制度。对铝液产量、交流电耗 等碳排放核算关键参数, 企业需在每月结束后的 15 个自然日内通过 全国碳市场管理平台上传数据和支撑材料。对企业层级的关键参数,每年进行信息化存证和报告。
(四) 加强对铝液产量计量器具的管理要求
本指南对铝液产量计量器具提出了更加具体的管理要求,一是 明确企业应使用依法经计量检定合格或者校准的计量器具,并确保 在有效的检定/校准周期内,并由有资质的机构至少每年进行检定/ 校准。二是对少数不具备电子汽车衡计量器具的企业,可采用铝电解车间之外的吊钩秤计量铝液产量数据。三是要求企业应采取技术手段,实现铝液产量计量器具外接端口数据与全国碳市场管理平台的对接,为下一步碳排放核算关键参数自动化报送打好基础。
(五) 明确非化石能源电力间接排放的认定条件
本指南明确同一家企业内自产非化石能源电力通过专线直送给 重点排放设施使用的电力;以及电力用户与非化石能源发电企业签 署市场化交易合同,并通过电网配送给重点排放设施使用的非化石 能源电力等两类电力,其间接排放按 0 计算。其中,通过市场化交 易购入使用的非化石能源电力消费量,要求提供发电与用电双方签 订的市场化交易合同(对于无法提供合同的,应同时提供交易承诺 书、交易公告和交易结果),以及按合同执行的绿色电力证书交易 凭证和由省级及以上电力交易机构出具的交易结算凭证。存量常规 水电和核电可不提供绿色电力证书交易凭证。为避免重复计算,本 指南配套开发了新的电力排放因子用于核算全国碳排放权交易市场 间接排放(不再沿用此前的全国电网平均排放因子),新的电力排 放因子基于最近电网数据和化石能源电力碳排放数据,在计算过程 中扣除了市场化交易部分的非化石能源电力, 得出 2023 年度不包括非化石能源电力交易电量的全国电网二氧化碳排放因子。


1.适用范围
本文件适用于省级生态环境主管部门组织的对全国碳排放权交易市场铝冶炼行业重点排放单位铝电解工序层级温室气体排放报告的核查。本文件对核查的原则、依据、内容与要点等方面进行了规定。
对其他未纳入全国碳排放权交易市场的铝冶炼行业企业铝电解工序温室气体排放报告的核查,以及基于科研等其他目的的核查,可参考本文件执行。
2.核查原则和依据
铝冶炼行业重点排放单位铝电解工序温室气体排放报告的核查在原则、工作程序等方面应符合生态环境部制定的相关规定,在内容和要点等方面应依据《企业温室气体排放核算与报告指南 铝冶炼行业》(以下简称核算指南),并按本文件实施。主要参考的文件如下:
﹣《碳排放权交易管理暂行条例》;
﹣《碳排放权交易管理办法(试行)》;
﹣《企业温室气体排放报告核查指南(试行)》;
﹣生态环境部发布的相关工作通知;
﹣生态环境部制定的其他温室气体排放核算报告核查相关技术规范。
3.核查内容和要点
核查组应按本文件3.1~3.7章节的相关要求对重点排放单位铝电解工序排放报告中的相关信息和数据开展核查。其中,标注星号“*”的内容原则上为必须核查的内容,在具体核查过程中,核查组可结合自身经验,并根据重点排放单位的实际情况判断,确定查、问、看、验的具体内容以及详细程度。无论核查的内容和详细程度如何确定,都应确保核查报告的真实性、完整性、准确性和可靠性。
核查组应现场查阅重点排放单位提供证据的原件,对证据载明信息以及证据之间逻辑关系的合理性进行审核,从而对排放报告中信息和数据的完整性、准确性和符合性进行判断。核查组应对核查过程中发现的任何与核算指南或数据质量控制方案中不符合的情形开具不符合项,并要求重点排放单位补正。
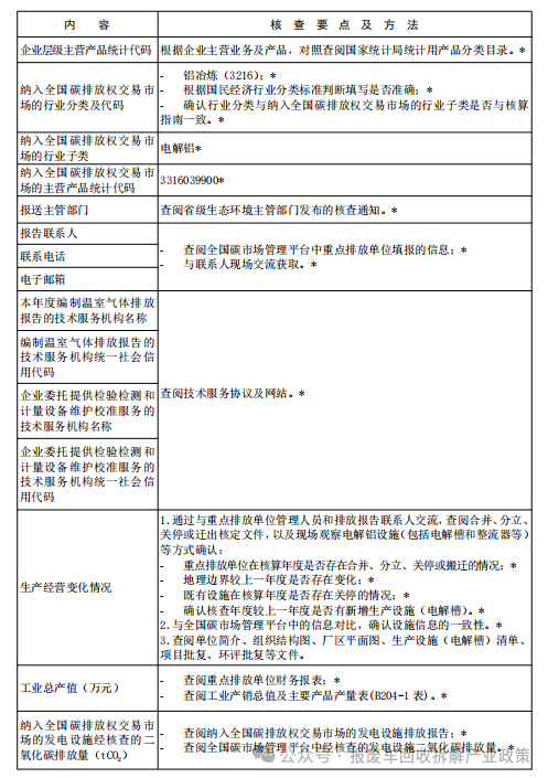
3.1 重点排放单位基本情况的核查
核查组应确认重点排放单位填写的排放报告中重点排放单位基本信息(附表C.1)的完整性、准确性以及与数据质量控制方案的符合性。重点排放单位基本信息的核查详见表1。



3.2 核算边界的核查
核查组应确认重点排放单位排放报告中铝电解工序生产设施信息(附表C.2)的完整性、准确性,核实其与数据质量控制方案和现场确认的设施信息的一致性,确认铝电解工序生产设施信息的变更情况。铝电解工序生产设施的核查详见表2。

3.3 核算方法的核查
核查组应确认核算方法是否符合核算指南的要求,对任何偏离指南的核算方法都应判断其合理性,并在核查报告的核查发现和核查结论章节予以说明。
3.4 核算数据的核查
3.4.1核算数据核查的一般要求
3.4.1.1活动数据
核查组应根据核算指南,对重点排放单位排放报告中铝电解工序的所有活动数据的来源及数值进行核查。核查内容应包括活动数据的数值、单位、数据获取方式、数据来源、数据质量控制方案中计量器具及其维护信息(设备名称、型号、安装位置、测量频次、设备精度、设备校准频次)、数据缺失时的处理方式、数据获取负责部门等。
核查组应确认活动数据因设备校准延迟而导致的误差是否已根据设备的精度或不确定度进行了处理,以及处理的方式是否会导致低估排放量或过量发放配额。一般情况下,若重点排放单位监测设备未按照数据质量控制方案进行校准,核查组可要求重点排放单位采用如下方法或更加保守的方式确定:
﹣未延迟校准、准确度符合规定:按照实际检测结果;
﹣未延迟校准、准确度不符合规定要求:检测结果×[1+(校准准确度-规定准确度)];
﹣未校准:检测结果×(1+规定准确度);
﹣延迟校准:排放年度内,校准覆盖时间段按未延迟校准处理,校准未覆盖时间段按未校准处理。
核查组应将每一个活动数据与其他数据来源进行交叉核对,其他数据来源应与报告数据的来源不同。若活动数据为单一数据来源,无法进行交叉核对,应在核查报告中作出说明。
3.4.1.2 排放因子
核查组应根据核算指南和数据质量控制方案对重点排放单位排放报告中铝电解工序的每一个排放因子的来源及数值进行核查。
对采用缺省值的排放因子,核查组应确认与核算指南中的缺省值一致。
3.4.1.3 排放量
核查组应对排放报告中铝电解工序排放量的核算结果进行核查,通过确认排放量计算公式是否正确、排放量的累加是否正确、排放量的计算是否可再现等方式验证排放量的计算结果是否正确。通过对比历史年度的排放报告,分析生产数据和排放数据的变化和波动情况确认排放量是否合理。
3.4.1.4 生产数据
核查组应根据核算指南和数据质量控制方案对数据进行核查,并与数据质量控制方案规定之外的数据来源进行交叉核对,若数据为单一来源,无法进行交叉核对,应在核查报告中作出说明。核查内容应包括生产数据的单位、数据来源、监测方法、监测频次、记录频次、数据缺失处理等。一般情况下,若重点排放单位监测设备未按照数据质量控制方案进行校准,核查组采用如下方法或更加保守的方式确定:
﹣未延迟校准、准确度符合规定:按照实际检测结果;
﹣未延迟校准、准确度不符合规定要求:检测结果×[1-(校准准确度-规定准确度)];
﹣未校准:检测结果×(1-规定准确度);
﹣延迟校准:排放年度内,校准覆盖时间段按未延迟校准处理,校准未覆盖时间段按未校准处理。
3.4.2 重点参数的核查要求
排放报告中铝电解工序核算数据可分为铝电解工序能源作为原材料用途排放数据(附表C.3)、阳极效应排放数据(附表C.4)、交流电耗排放数据(附表C.5)以及生产数据(附表C.6)四类。
3.4.2.1能源作为原材料用途排放数据的核查
能源作为原材料用途排放核查的关键参数是铝液产量,核查要点和方法见表3,其他参数如吨铝阳极净耗量、阳极平均含硫量和阳极平均灰分含量采用缺省值。


3.4.2.2阳极效应排放数据的核查
阳极效应排放核查的关键参数是铝液产量,铝液产量的核查要点和方法见表3,其他参数如阳极效应的四氟化碳排放因子、四氟化碳全球变暖潜势、阳极效应的六氟化二碳排放因子、六氟化二碳全球变暖潜势均采用缺省值。
3.4.2.3交流电耗排放的核查
交流电耗排放核查的关键参数包括电解工序交流电耗、自发自用非化石能源电量和通过市场化交易购入使用的非化石能源电力消费量,核查要点和方法见表4~表6。其他参数如电力排放因子采用缺省值。



3.4.2.4 铝电解工序生产数据的核查
铝电解工序生产数据主要是铝液产量,核查要点和方法参见表3。
3.5 质量保证和文件存档的核查
核查组应从以下方面对重点排放单位的质量保证和文件存档执行情况进行核查:
﹣是否建立了温室气体排放核算和报告的内部管理制度和质量保证体系,包括负责计量、检测、核算、报告和管理工作的部门及其职责、具体工作要求、工作流程等;是否指定了专职人员负责温室气体排放核算和报告工作;
﹣是否建立温室气体排放报告内部审核制度,确保提交的排放报告和支撑材料符合技术规范、内部管理制度和质量保证要求;
﹣是否建立原始凭证和台账记录管理制度,规范排放报告和支撑材料的登记、保存和使用。
3.6 数据质量控制方案制定及执行的核查
核查组从以下方面核查数据质量控制方案制定和执行情况:
﹣重点排放单位基本情况是否与数据质量控制方案的描述一致;
﹣年度报告的核算边界和主要排放设施是否与数据质量控制方案中的核算边界和主要排放设施一致;
﹣所有活动数据、排放因子及生产数据是否按照数据质量控制方案规定的方式获取;
﹣检测设备和测量仪表等计量器具是否经计量检定合格或校准,是否按照数据质量控制方案、核算指南或设备制造商的要求进行维护管理;
﹣计量结果是否按照数据质量控制方案中规定的频次记录;
﹣数据缺失时的处理方式是否与数据质量控制方案一致;
﹣数据内部质量控制和质量保证程序是否有效实施。
对不符合核算指南要求的数据质量控制方案,应开具不符合项并要求重点排放单位进行补正。
对未按数据质量控制方案获取的活动数据、排放因子、生产数据,核查组应结合现场核查情况开具不符合项,要求重点排放单位按照保守性原则测算数据,确保不会低估排放量或过量发放配额。
3.7 其他内容
除上述内容外,核查组还应重点关注如下内容:
﹣投诉举报重点排放单位温室气体排放量和相关信息存在的问题;
﹣各级生态环境主管部门转办交办的事项;
﹣生态环境主管部门日常监管或监督检查中发现的问题;
﹣排放报告和数据质量控制方案中出现错误风险较高的数据以及重点排放单位的风险控制措施;
﹣重点排放单位以往年份不符合项的补正完成情况,以及是否得到持续有效管理等;
﹣核查组应基于专业能力,对关键参数取值范围的合理性做出技术判断,对于偏离理论极值及明显异常的数据应开具不符合项并向省级生态环境主管部门报告,同时提供相关说明材料。












附件 5
《企业温室气体排放核查技术指南 铝冶炼行业 (征求意见稿)》编制说明
为规范铝冶炼行业企业温室气体排放报告核查工作,依据 《碳排放权交易管理暂行条例》, 生态环境部组织编制了《企业 温室气体排放核查技术指南 铝冶炼行业》(以下简称《铝冶炼核查指南》),有关情况说明如下。


2021 年 3 月,生态环境部发布《企业温室气体排放报告核 查指南(试行) 》规定了核查的一般性流程、原则以及通用核查 方法和要点, 适用于所有行业的企业温室气体排放报告核查, 不 涉及铝冶炼企业的生产特点和具体参数。为增强铝冶炼行业碳排 放核查工作的规范性、提高核查工作质量,《铝冶炼核查指南》 给出了铝电解工序(设施层级) 的碳排放核查方法和要点。文件的主要编制原则如下。
一是以提升碳排放数据质量为目标, 帮助核查机构提高核查 数据质量。二是具有可操作性、规范性, 切实提高核查工作效率, 尽量消除不同核查机构对核算指南理解不统一、尺度掌握不统一 等问题。三是聚焦铝电解工序碳排放核查, 明确关键参数的核查 技术要点。需要说明的是, 本指南不包括对企业层级的碳排放核查。四是针对铝电解工序交流电耗、铝液产量等影响排放量和配额分配的关键参数给出明确、详细的核查方法和步骤。其中, 标 注星号“*”的为必查项,其他未做标记的核查事项由核查组根 据文件评审的结果、重点排放单位的实际情况或经验判断确定是否进一步核查。

2023 年 5 月以来,生态环境部组织成立编制工作组,初步 明确了编制工作思路、基本框架。6— 11 月, 编制组广泛听取有 关地方生态环境主管部门、行业协会、有关企业的意见, 并形成 初稿。12 月,组织有关核查机构根据《铝冶炼核查指南》初稿 对多家铝冶炼企业开展试核查,并对可操作性进行评估。2024 年 1 月非正式征求有关单位、行业协会、企业和地方意见。经进一步修改完善,形成了征求意见稿。

本指南由正文和附录组成。正文包括三个部分, 分别为适用范围、核查原则和依据、核查内容和要点。
第一部分“适用范围”,明确本指南适用于对铝冶炼行业重 点排放单位铝电解工序层级温室气体排放报告和相关数据的核查。
第二部分“核查原则和依据”,明确了主要依据为《碳排放 权交易管理暂行条例》《企业温室气体排放报告核查指南(试行)》和《企业温室气体排放核算与报告指南 铝冶炼行业》。
第三部分“核查内容和要点”,明确了铝电解工序所在的重 点排放单位基本信息、核算边界、核算方法、核算数据、质量保证和文件存档、数据质量控制方案制定及执行以及其他内容核查的要点和方法。针对核算边界和关键参数, 列举查、问、看、验 四种具体的核查方法, 并且给出了合理取值范围或经验判断以及核查时的注意事项。

关于本指南和《企业温室气体排放核算与报告指南 铝冶炼 行业》的关系。《企业温室气体排放核算与报告指南 铝冶炼行 业》用于指导铝冶炼行业企业的铝电解工序和企业层级的温室气 体排放核算与报告。本指南用于指导铝电解工序层级的核查, 不适用铝冶炼企业层级的核查。
关于数据质量控制方案在核查中的作用。本指南在对关键参 数的核查要求中, 强调应根据数据质量控制方案确定参数的获取 方式是否符合要求, 并针对不同的数据获取方式确定相应的核查 步骤和方法。核查组在开展现场核查时, 可通过查阅企业的数据 质量控制方案, 快速了解企业的碳排放管理情况、识别数据质量风险和需要重点关注的事项,进一步提高核查工作效率。
关于对计量器具的核查要求。《碳排放权交易管理暂行条例》 对计量器具管理提出了新的更高要求, 本指南规定核查组从以下 四个方面开展对计量器具的核查工作:一是核查企业的计量器具 台账, 确保碳排放核算涉及的测量仪表、检测设备等计量器具全 部纳入台账管理。二是核查企业是否建立计量器具使用和管理制 度, 确保计量器具的检定、校准和维护管理有规可循。三是核查 有关检定、校准和维护记录, 确保企业的计量器具依法经计量检 定合格或实施校准。四是核查计量器具的记录结果, 确保记录结果能如实反映到企业的生产日志和排放报告中。
关于排放数据真实性的问题。本指南规定, 核查组应对企业 提交的排放报告中信息和数据的完整性、准确性和符合性进行判 断, 但未规定对企业排放数据的真实性负责。需要说明的是, 核 查组应对其出具的核查报告真实性负责, 在核查工作中应基于专 业能力, 对关键参数取值的合理性做出技术判断, 对于偏离理论 极值及明显异常的数据应开具不符合项并向省级生态环境主管部门报告,同时提供相关说明材料。
关于本指南和《企业温室气体排放核算与报告指南 铝冶炼 行业》的关系。《企业温室气体排放核算与报告指南 铝冶炼行 业》用于指导铝冶炼行业企业的铝电解工序和企业层级的温室气 体排放核算与报告。本指南用于指导铝电解工序层级的核查, 不适用铝冶炼企业层级的核查。
关于数据质量控制方案在核查中的作用。本指南在对关键参 数的核查要求中, 强调应根据数据质量控制方案确定参数的获取 方式是否符合要求, 并针对不同的数据获取方式确定相应的核查 步骤和方法。核查组在开展现场核查时, 可通过查阅企业的数据 质量控制方案, 快速了解企业的碳排放管理情况、识别数据质量风险和需要重点关注的事项,进一步提高核查工作效率。
关于对计量器具的核查要求。《碳排放权交易管理暂行条例》 对计量器具管理提出了新的更高要求, 本指南规定核查组从以下 四个方面开展对计量器具的核查工作:一是核查企业的计量器具 台账, 确保碳排放核算涉及的测量仪表、检测设备等计量器具全 部纳入台账管理。二是核查企业是否建立计量器具使用和管理制 度, 确保计量器具的检定、校准和维护管理有规可循。三是核查 有关检定、校准和维护记录, 确保企业的计量器具依法经计量检 定合格或实施校准。四是核查计量器具的记录结果, 确保记录结果能如实反映到企业的生产日志和排放报告中。
关于排放数据真实性的问题。本指南规定, 核查组应对企业 提交的排放报告中信息和数据的完整性、准确性和符合性进行判 断, 但未规定对企业排放数据的真实性负责。需要说明的是, 核 查组应对其出具的核查报告真实性负责, 在核查工作中应基于专 业能力, 对关键参数取值的合理性做出技术判断, 对于偏离理论 极值及明显异常的数据应开具不符合项并向省级生态环境主管部门报告,同时提供相关说明材料。

(来源:生态环境部)




