
重磅好消息!
衢江区、江山市
要买车的朋友有福啦~
两地2024年汽车促消费活动来了!
购车补贴等你来领
衢江区购车补贴
活动时间
自2024年3月15日起对在衢江区经核准参加活动的汽车经销企业购买汽车的购车自然人实施购车补贴。购车补贴发放完毕,活动即告结束。
购车补贴对象及标准
补贴对象为从符合要求的汽车经销企业购买汽车的购车自然人(以下简称购车人),每个购车人(以身份证号为准)在活动期间只能享受1次购车补贴。本次所购机动车不限制车牌登记区域。单位、企业等非自然人用户购买汽车不享受购车补贴。
(一)购买3万元(含)以上10万元以下车辆补贴2000元(购车价格含税,下同)。
(二)购买10万元(含)以上20万元以下车辆补贴3000元。
(三)购买20万元(含)以上30万元以下车辆补贴4000元。
(四)购买30万元(含)以上车辆补贴6000元。
二手车补贴标准如下:
(一)购买5万元(含)以上10万元以下车辆补贴1000元(购车价格含税,下同)。
(二)购买10万元(含)以上20万元以下车辆补贴2000元。
(三)购买20万元(含)以上30万元以下车辆补贴3000元。
(四)购买30万元(含)以上车辆补贴5000元。
购车人申报补贴流程
本次汽车消费补贴通过衢州传媒集团三衢客户端APP申报、审核,由区经信局发放。购车补贴款按照提交申请的时间顺序,先到先得。
(一)提交申请
1.签署购车补贴承诺书(见附件);
2.上传机动车统一销售发票(开票时间必须在活动期间内);
3.上传车辆购置税票(免征车辆购置税的无需提供);
4.机动车行驶证(与销售发票同时上传);
5.车主本人的开户银行、账号。
(二)审核
1.税务部门和车辆管理部门分别审核购车相关材料。
2.区经信局根据税务和车辆管理部门的审核意见,审核确定申请对象是否符合补贴条件。
(三)发放
1.审核结果为“予以发放”的申请信息,由区经信局进行拨付;
2.如因申请人银行账号信息填写错误造成付款失败,则由相关工作人员与申请人电话核实后重新发放。
企业参加活动要求和报名流程
(一)汽车经销企业参加活动要求
1.参加购车补贴活动的新车和二手车销售企业必须是在衢江区注册登记的汽车企业,且新车销售企业具备所经营汽车品牌厂家授予的授权书或具备所经营汽车品牌厂家销售合同(授权书或销售合同需在有效期内)。违反约定条件的,应由企业主体退回补贴款。
2.参加活动的企业应制定让利促销优惠方案,同时承诺:不趁机涨价加价,参加活动的同一品牌同一型号车辆售价不得超过本通知之日出台前3个月该型号车本企业最高售价,企业经销的所有品牌型号车辆全程都要参加活动,并接受消费者对遵守承诺情况的监督。如实际销售中未遵守上述要求之一,一经查实,即取消该企业参加活动资格。
3.对活动中企业坐地起价、以次充好等欺骗消费者、套取财政补贴资金的行为,监管部门将予以严厉打击。参加活动的企业要自觉接受社会舆论监督,共同推动诚信消费环境建设。
4.参加活动的企业要主动向购车者介绍汽车补贴相关规定,协助购车者做好补贴申报工作。
5.若购车人退车,参加活动的企业应在扣除购车补贴后,再退回剩余购车款,并及时缴回购车补贴。
6.参加活动的汽车销售企业应以“一车一档”的形式,留存活动期间所售车辆的购车合同照片、消费者缴款凭证照片、交车照片(指定交车人、购车人、所购车辆同框合影)等电子信息档案,并根据要求随时供调取审查。
7.参加活动的企业须落实安全生产主体责任,加强应急管理,强化应急举措,确保各项促销活动安全有序。
(二)报名流程
符合上述要求的汽车经销企业通过三衢客户端平台申报。
1.登录三衢客户端,填写联系人姓名及联系电话;
2.上传品牌厂家授权书或销售合同;
3.签署汽车销售企业承诺书或二手车销售企业承诺书(见附件);
4.区经信局审核确定参与名单。
其他事项
(一)购车价格含增值税(不含企业销售增值税);
(二)购车人不符合条件、未按规定提供资料或逾期未提供资料的,不享受购车补贴;
(三)参与活动的企业和购车人须对其提供材料的真实性负责,做到诚信经营,诚信消费。一旦发现违规、违法行为将追回补贴资金并按照有关规定追究违规违法主体责任;
(四)禁止将不符合本次活动要求的企业开具的机动车销售发票作为申报补贴依据。禁止为非活动期内购置的车辆调换机动车销售发票,骗取购车补贴。

衢江区可报名汽车促消费活动车企名单

(最终商家名单以活动页面为准)
江山市购车补贴
资金安排
汽车消费补贴500万元。
活动时间和形式
1.活动时间:2024年3月19日(周二)上午8:30开始,如购车补贴发放完毕,则活动即时终止
2.活动形式:对在江山市范围内符合条件的汽车销售企业购买汽车的自然人实施购车补贴(不限衢州上牌)。
补贴对象及标准
1.补贴对象:在参加活动的江山市汽车销售服务企业开具机动车统一销售发票的购车自然人(以下简称购车人),每个购车人(以身份证号为准)在活动期间只能享受1次购车补贴。单位、企业等非自然人用户购买汽车不享受购车补贴。
2.补贴标准:
(1)购买3万元(含)以上10万元以下车辆的,补贴2000元(购车价格含税,下同)。
(2)购买10万元(含)以上20万元以下车辆的,补贴3000元。
(3)购买20万元(含)以上30万元以下车辆的,补贴4000元。
(4)购买30万元(含)以上车辆的,补贴6000元。
购车人申报补助流程
本次汽车消费补贴通过衢州市政企通平台申报、审核、发放。
(一)提交申请
1.签署购车补贴承诺书;
2.上传参加活动的江山市汽车销售服务企业开具的机动车统一销售发票(开票时间必须在活动期间内);
3.上传车辆购置税凭证;
4.上传行驶证;
5.提供车主本人的开户银行(精确至开户行)、账号。
(二)审核
1.税务局和车辆管理部门分别在3个工作日内审核完成购车相关材料;
2.商务局根据税务局和车辆管理部门的审核意见,在3个工作日内审核确定申请对象是否符合补贴条件。
(三)发放
1.商务局审核结果为“予以发放”的申请,由衢州市政企通平台通过江山市财政支付系统直接支付补贴款。
2.补贴款到账情况以银行打款为准,申请人申请信息填写错误情况引起的打款失败,由衢州市政企通平台通过短信提示申请人重新进行申请。
3.如衢州市政企通平台与财政支付系统对接完成后无法实现补贴款即时兑现的,按照线下流程进行汽车消费补贴资金发放,具体流程为:商务局通过银行专户,将补贴款在5个工作日内发放到购车人。已发放的补助资金转账信息1个工作日内推送至衢州市政企通平台。
参加活动企业要求及报名流程
(一)汽车经销企业参加活动要求
参与活动的汽车经销企业必须是在江山市注册登记的,并且属于2024年3月份统计库内限额以上企业。参加活动的企业须具备所经营汽车品牌厂家授予的授权书或具备所经营汽车品牌厂家销售合同(授权书或销售合同需在有效期内)。
2.参加活动的企业应制定让利促销优惠方案,同时承诺活动期间不涨价加价。同一品牌同一型号车辆售价不得超过活动实施前三个月该型号车本企业最高售价。
3.参加活动的企业要主动向购车者介绍汽车补贴相关规定,协助购车者做好补贴申报工作,每日向市商务局报送销售情况。
4.若购车人退车,参与活动的企业应在扣除购汽车补贴后,再退回剩余购车款,并及时缴回购车补贴。
5.参加活动的汽车销售企业应以“一车一档”的形式,留存活动期间所售车辆的购车合同照片、消费者缴款凭证照片、交车照片(指定交车人、购车人、所购车辆同框合影)等电子信息档案,并根据活动组织部门的要求随时调取审查。
6.参与活动的企业须落实安全生产主体责任,加强应急工作管理,强化应急举措,制定应急预案,确保各项促销活动安全有序开展。
(二)报名流程
符合上述要求的汽车经销企业通过衢州市政企通平台申报。集中报名时间:2024年3月18日。审核通过的汽车经销企业名单将向社会公布。
1.企业登录衢州市政企通平台,填写联系人姓名及联系电话;
2.上传品牌厂家授权书或销售合同;
3.签署企业承诺书;
4.江山市商务局审核确定。
其它事项
(一)购车价格含增值税(不含企业销售增值税)。
(二)购车人不符合条件、未按规定提供资料或逾期未提供资料的,不享受购车补贴。
(三)参加活动的企业和购车人须对其提供材料的真实性负责,做到诚信经营,诚信消费。一旦发现违规、违法行为将追回补贴资金并按照有关规定追究违规违法主体责任。
(四)禁止将不符合本次活动要求的企业开具的机动车销售发票作为申报补贴依据。禁止为非活动期内购置的车辆调换机动车销售发票,骗取购车补贴。

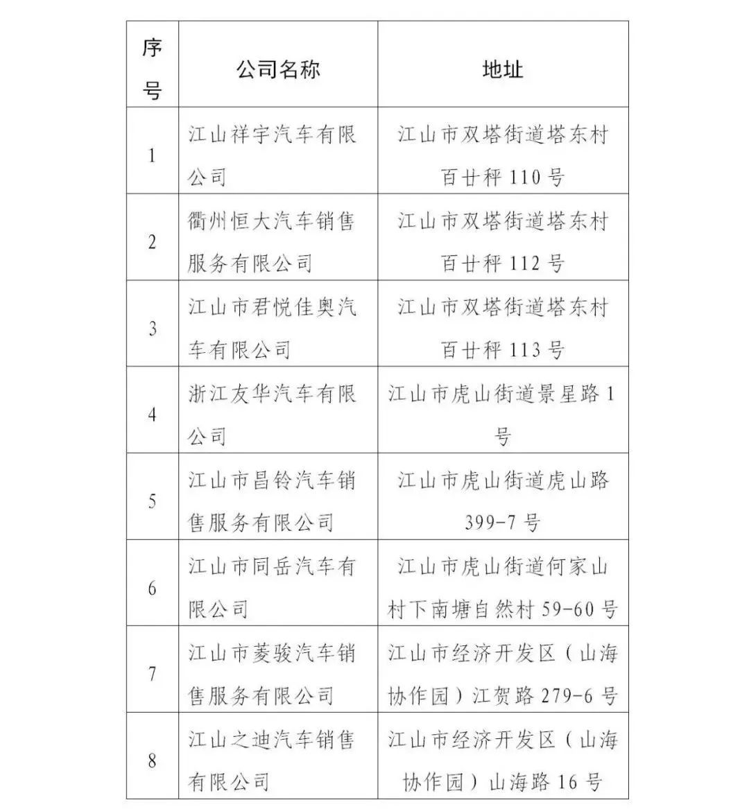
江山市符合报名参加汽车促消费活动企业名单

(最具体以企业报名名单为准)

来源:衢州市商务局



