


































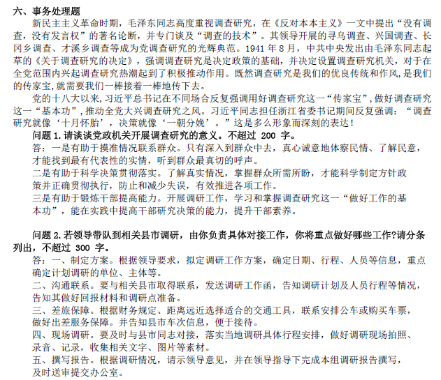
(需要以上考试复习资料,请添加微信J11062113,联系)










(需要以上考试复习资料,请添加微信J11062113,联系)

(需要以上考试复习资料,请添加微信J11062113,联系)






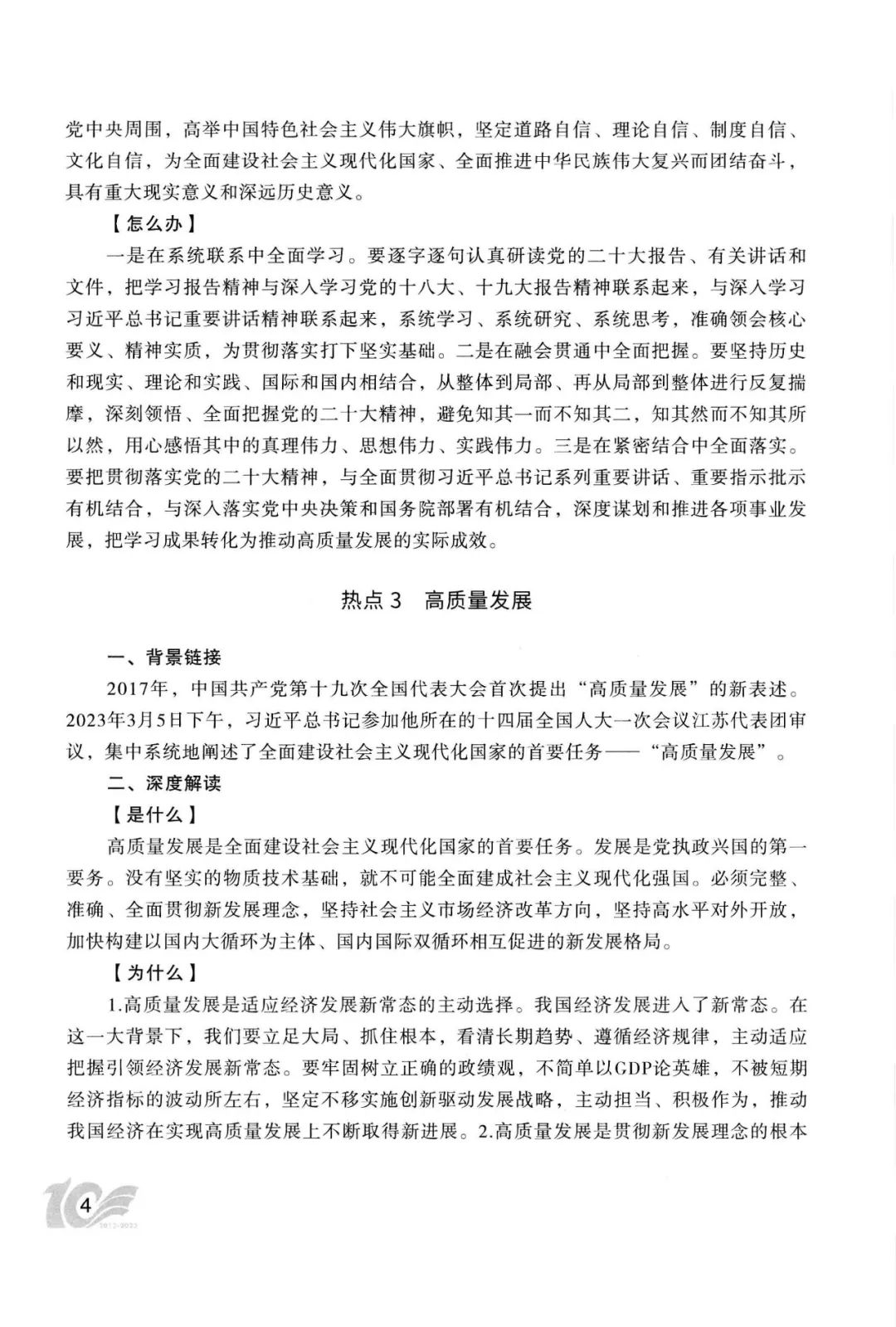
需要红河红发自然资源开发投资公司2024年招聘
笔试辅导用书,请添加微信!




































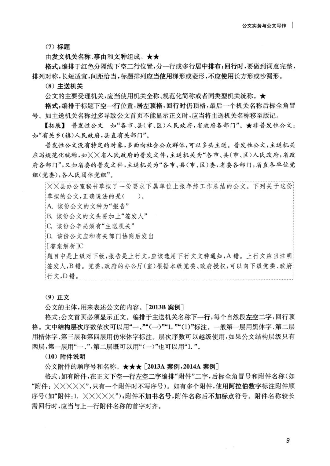
(需要以上考试复习资料,请添加微信J11062113,联系)










(需要以上考试复习资料,请添加微信J11062113,联系)

(需要以上考试复习资料,请添加微信J11062113,联系)






需要红河红发自然资源开发投资公司2024年招聘
笔试辅导用书,请添加微信!
