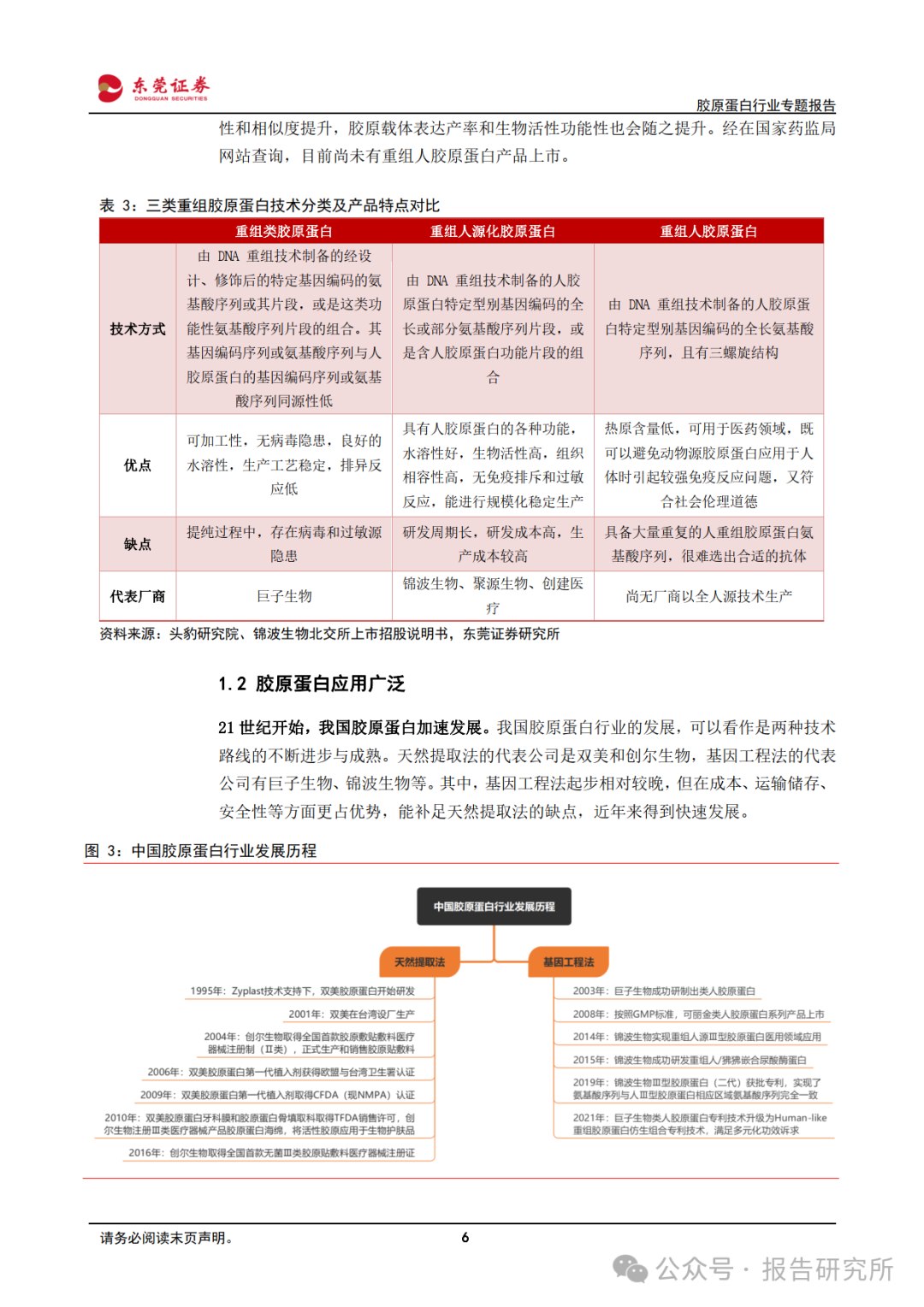
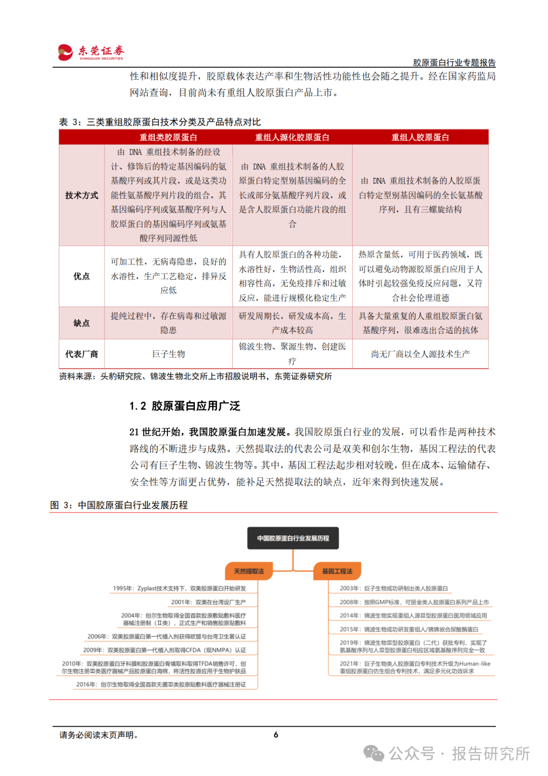
(报告出品:东莞证券)
我国胶原蛋白产品市场规模快速增长,重组胶原蛋白产品规模增速更快。2017-2021年,我国胶原蛋白产品市场规模从97亿元增长至288亿元,年均复合增速约为31.3%,预计2027年整体规模有望增长至1,738亿元。其中,2017-2021年,重组胶原蛋白产品市场规模从15亿元增长到108亿元,期间CAGR高达63.0%。
胶原蛋白的应用范围广阔。胶原蛋白已被广泛应用于生物支架材料、化妆品、食品和医疗器械等领域。2019年,胶原蛋白在医疗健康领域应用的全球占比和国内占比分别为49.8%和47.8%,占主导地位。医疗健康领域中,专业护肤、医疗美容等细分市场前景可观。
我国护肤领域中,胶原蛋白在功效性护肤品市场和医用敷料市场的规模增速亮眼。D我国胶原蛋白类功效性护肤品2021年市场规模62亿元,2017-2021年CAGR达到40.3%。胶原蛋白护肤品未来将发展成为我国功效性护肤品市场的第一大品类,其市场规模有望在2027年达到775亿元。22017-2021年,我国胶原蛋白成分的医用敷料市场规模以超68%的复合增速增长至73亿元,CAGR超68%,增速亮眼。2027年,我国胶原蛋白医用敷料市场规模有望继续增长至368亿元。
我国医美领域中,胶原蛋白在面部填充市场和私密抗市场的前景广阔。1.目前,胶原蛋白植入剂产品在我国肌肤焕活市场中的占比相对较小,但增速亮眼,2017-2021年的复合增速达到22.2%,为拉动面部填充市场的新血液。2027年,我国胶原蛋白植入剂规模有望增长至137亿元。2.私密衰老速度是面部的1.7倍,通常从25岁开始,我国私密抗衰受众群体现已超5亿人,规模庞大。私密抗衰离不开补充胶原蛋白,重组胶原蛋白在私密抗衰领域不断发展突破。目前,市面上有多个品牌推出外用型的医用重组M型胶原阴道敷料,多为II类医疗器械:植入剂作为II类医疗器械,已有在研项目进入产品注册阶段。
报告节选:







文琳编辑
免责声明:转载内容仅供读者参考,观点仅代表作者本人,不构成投资意见,也不代表本平台立场。若文章涉及版权问题,敬请原作者添加 wenlin-swl 微信联系删除。
为便于研究人员查找相关行业研究报告,特将2018年以来各期文章汇总。欢迎点击下面红色字体查阅!


今日导读:点击链接可查阅



