

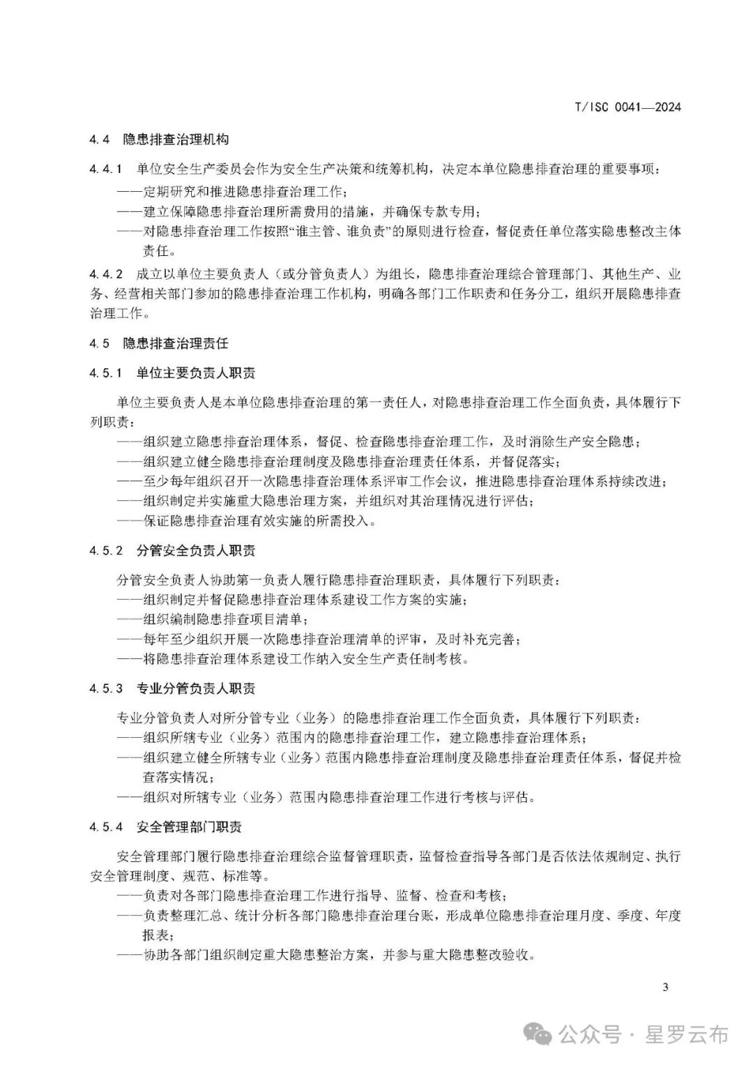
安全生产风险管控机制运行模型;
事故隐患查治机制运行模型;
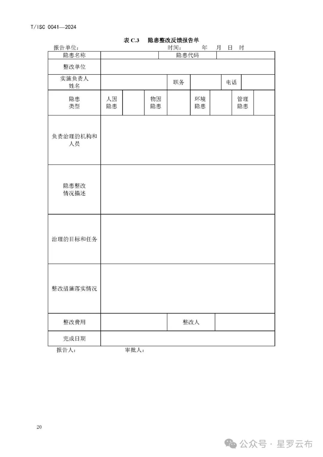
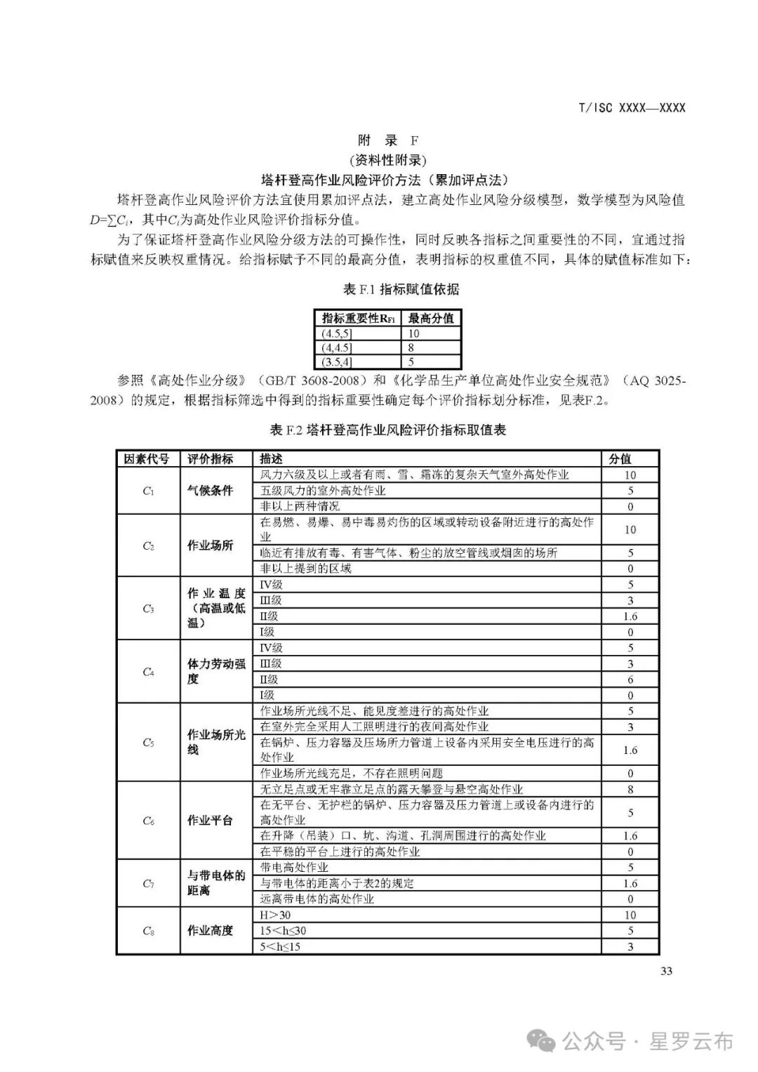
点、线、面、体风险源载体因素数据库结构; 人、机、环、管事故隐患认定标准基础数据库结构; 3种通用性固有风险分级评价方法; 7种行业典型事故现实风险分级评价方法; 3种行业高危作业现实风险分级评价方法; 4大类风险源(载体)预警工具(卡牌板、公告栏); 行业4大专业板块重大事故隐患认定标准; 事故隐患查治闭环管控工具等。
目 录
01信息通信行业安全生产风险分级管控机制实施指南
02信息通信行业安全生产事故隐患排查治理机制实施指南
01
信息通信行业安全生产风险分级管控机制实施指南










































02
信息通信行业安全生产事故隐患排查治理机制实施指南


























往期推荐


