为深入贯彻党中央、国务院关于开展减污降碳协同增效工作的决策部署和全国生态环境保护大会精神,生态环境部会同相关部门积极推动《减污降碳协同增效实施方案》重点任务落实,加快形成协同推进工作格局,进一步推进减污降碳协同治理,工作成效日益显现。当前,生态环境部正稳步推开城市和产业园区减污降碳协同创新试点工作,综合各省(自治区、直辖市)生态环境部门推荐、专家评审意见等因素,筛选形成了第一批城市和产业园区试点名单,持续推动减污降碳协同创新试点工作扎实开展。
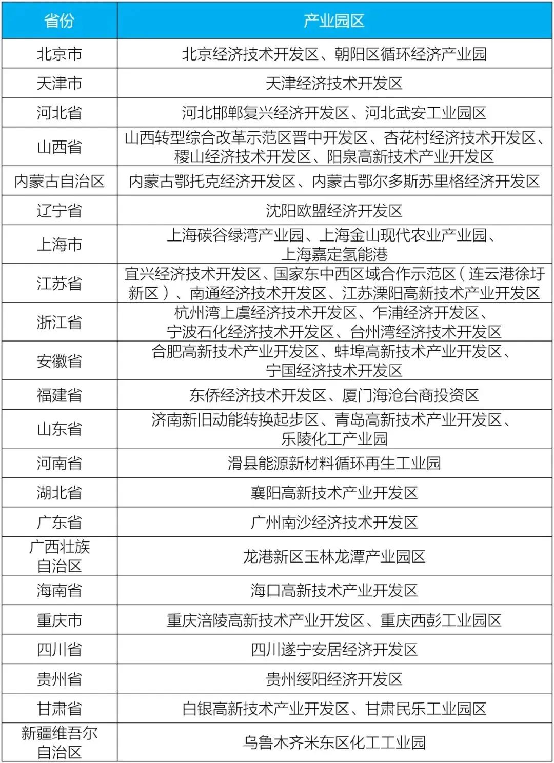
实现减污降碳协同增效是促进经济社会发展全面绿色转型的总抓手,是推动绿色低碳高质量发展的有效途径。开展城市和产业园区减污降碳协同创新试点,聚焦实际问题,明确协同目标、探索协同路径、创新协同管理、引领协同技术,加快形成一批效果好、可复制推广的实践案例,将有力推动重点领域、重点行业结构优化调整和生态环境质量持续改善。第一批城市和产业园区试点单位共包括21个城市、43个产业园区。城市涵盖资源型、工业型、综合型、生态良好型等多种类型,产业园区涉及钢铁、有色、石化、汽车、装备制造、新能源等多个行业,试点单位分布广泛、类型多样、代表性较强,与污染防治攻坚任务相衔接,与绿色低碳发展要求相适应,充分体现了多领域、多层次创新试点的工作导向和实践要求。下一步,生态环境部将扎实推进试点工作,加强跟踪和指导,建立定期会商、任务交办、跟踪评估、定点帮扶、成果推广等保障机制,强化试点全过程管理,因地制宜推进试点任务,提供常态化专家技术帮扶,注重发挥自上而下和自下而上两个积极性,引导试点单位在发展模式、管理措施、技术路径等方面积极探索,加快推动形成一批可复制可推广的经验做法和典型案例。-END-
环境事会致力于整合、提供与环境领域相关的各类信息,“事会”一词取“事汇”的谐音,意指汇集环境领域各类政策、技术、就业、市场等信息,同时“事会”亦指机遇、时机,在国家积极倡导生态文明建设的背景下,环境产业的“事会”已经到来。
喜欢上面的内容就多一个点赞,多一次分享,多一个关注吧!
