产业集群能够为企业提供创新动力和竞争优势。我国产业集群起步较晚、总体发展水平不高、创新主体之间的联系不紧密等问题对后续研究提出了更多的要求。通过对产业集群创新网络相关文献开展系统评估与分析,为学者后续开展理论研究、提高产业集群网络创新效率、政府制定产业集群创新发展政策提供更多参考意见。基于2000—2021年CNKI数据库中的550篇中文文献和Web of Science核心合集数据库中的511篇英文文献,运用CitespaceⅤ、知网可视化分析、WOS检索结果分析、文献计量在线分析平台等方法提炼出该领域的研究热点、研究来源与研究演化趋势。在全面梳理该领域重点期刊文献的基础上,揭示产业集群创新网络的四大研究主题:网络形成演化与动力机制、网络发展模式与路径升级、基于主体视角的“网络嵌入特征—知识—绩效”研究、基于地理空间视角的产业集群区域创新网络发展研究。最后,从研究视角、研究对象、研究方法3个方面为未来研究提出具体建议。
环境不确定性引发的技术竞争使得越来越多的企业以产业集群的组织方式进行生产和运作。这种组织形式有助于降低生产成本、提升生产效率,并进一步推动区域经济发展。创新是促进产业集群在新时期高质量发展的动力和生命线。协同创新能够促进集群内部企业间知识流动,有助于企业持续获取竞争优势。产业集群与创新网络相辅相成,培育和壮大产业集群创新网络是我国成功应对百年未有之大变局的必由之路。
产业集群创新网络是产业集群内各主体为了提升技术创新水平,实现知识流动、创造与整合,围绕创新活动构建的正式和非正式的关系网络。产业集群创新网络的构建和演化有助于实现产业环节的快速对接、灵活组合、集中生产,提升产业集群的创新能力,并促进其高质量发展。由于我国产业集群起步较晚,集群网络的发展存在总体水平不高、创新主体之间的联系不紧密等问题。同时,网络节点合作与创新意识不强进一步增加了产业集群创新网络难以应对市场动荡的风险。因此,针对产业集群创新网络相关文献开展系统评估与分析,对于提高我国产业集群网络的创新效率、制定产业集群创新发展政策具有重要意义。
已有关于产业集群创新网络的文献综述大多关注某个特定产业创新网络的演化过程,或聚焦单一理论视角(如知识、网络结构),忽视了集群参与主体、地理空间等多元要素。作为创新网络研究领域的重要分支,产业集群创新网络逐渐显现出研究边界和研究脉络模糊化的特点。同时,该领域的研究综述相对较少,可视化文献综述分析工具的使用有待加强。因此,本文应用文献计量的可视化方法对国内外产业集群创新网络相关文献开展系统性分析,从而厘清产业集群创新网络的发展脉络与演化路径,提炼主要文献分支的研究视角、研究对象与研究方法,并在此基础上揭示出产业集群创新网络研究的演化路径与发展趋势,从而为未来研究提供思路与方向。
01
本研究选用CNKI数据库作为中文文献数据来源,检索主题为“产业集群”“创新网络”,时间范围为“2000—2021年”,检索范围选择“学术期刊”,并勾选CSSCI作为来源期刊,获得检索结果550条。对文献的主题进行筛选后,最终获得中文文献550篇。
选用WOS(Web of Science)核心合集数据库作为英文文献数据来源,检索主题为“Industrial Cluster”and“Innovation Network”,时间范围为“2000—2021年”,勾选引文数据库“SCI-EXPANDED”和“SSCI”,获得检索结果540条。在检索结果中勾选ARTICLE,并且手工剔除无关文献后,最终获得英文文献511篇。以上中英文文献搜集时间为2021年6月,数据搜集条目与检索情况如表1所示。

1.2 研究方法
作为学界常用的科学知识图谱分析工具,Citespace将知识域作为分析对象以明晰知识的结构关系和演化过程。用Citespace构建时序状态下的知识资源及载体,能够展现共现图谱、合作图谱等不同种类的知识图谱。通过构建复杂动态网络信息可视化图谱,有助于挖掘产业集群创新网络的研究热点、合作分布情况以及研究演化情况。故本研究以Citespace工具为主,辅以知网可视化分析、WOS检索结果分析、文献计量在线分析平台,对国内外产业集群创新网络的研究动态进行可视化表达,结合可视化结果与研究综述情况具体分析与讨论该领域的研究热点、研究进展与趋势展望。本文的研究流程设计见图1。

02
国内外产业集群创新网络
研究知识聚类与热点分析
关键词作为文章研究主题的高度凝练与概括,是产业集群创新网络研究领域知识点与研究热点的直观体现方式。因此,本文使用CitespaceⅤ作为分析工具对所采集数据进行关键词共现分析、关键词聚类分析,使用CNKI可视化分析工具整理研究主题并进行手工排序。
本研究对国内外文献关键词共现矩阵进行筛选和剪接后得出:国内文献关键词共现知识图谱中知识网络节点456个,各节点之间联系822条;国外文献关键词共现知识图谱中知识网络节点519个,各节点之间联系3 427条。由此可知,国内关于产业集群创新网络的研究主题与国外相比更分散,研究分支更多;国外在该领域的研究主题更紧密集中,每个研究主题更有深度。
本研究对关键词共现结果进行聚类处理与色块处理后,形成产业集群创新网络研究关键词聚类分析知识图谱。色块形式下的关键词聚类分析知识图谱能够直观体现3个方面的内容:①聚类主题前的数字体现主题的数量排序,文字即聚类主题内容;②色块大小体现各个聚类主题的研究广度;③各聚类主题色块的位置与相互覆盖程度体现各主题之间的联系。由图2可知,国内在产业集群创新网络研究领域内形成10个聚类关键词,按照数量大小排序依次是产业集群、创新网络、区域创新网络、协同创新、创新集群、创新绩效、网络结构、创新、集群和高新技术产业集群。其中,大多数聚类色块之间相互重叠,但“高新技术产业集群”只与少数几个聚类色块相重叠,且色块范围最小,这说明该聚类研究范围最小,且与其他研究主题联系少;“协同创新”和“区域创新网络”是色块面积最大、与其他领域重合度最高的两大聚类类别,依据国内研究主题分布排序,协同创新主题分布于19篇文献中,而区域创新网络主题仅分布于14篇文献中,相比其他高频主题分布来说差距较大,说明协同创新与区域创新网络相关研究虽频次不高,但在总体研究网络中分布跨度大,是国内学者的关注重点。由图3可知,国外产业集群创新网络研究领域形成的10个聚类关键词按照数量大小排序依次是Regional Innovation(区域创新)、Innovation Performance(创新绩效)、Entrepreneurship(企业家/企业精神)、Competitiveness(竞争力)、Co-word Analysis(共词分析)、Firm(企业)、Social Capital(社会资本)、Location(区位)、Regional Innovation Systems(区域创新系统)、Sustainable Business Model(可持续商业模式)。相较于国内聚类分布情况,国外研究主题分布更集中,所有聚类色块均有重叠,且重叠区域更多。其中,色块面积最大的是Regional Innovation(区域创新),尤其与Innovation Performance(创新绩效)的重合度很高,说明区域创新和创新绩效是国外学者的共同关注重点。


总体上看,国内外文献在产业集群创新网络研究领域的共同关注热点有产业集群、创新网络、区域创新、创新绩效等,相比于国内对网络结构、协同创新等集群网络层面的探讨,国外文献更为关注企业、企业家精神以及区域位置等主题。
03
国内外产业集群创新
网络研究来源分布分析
作者、发文机构与来源国家或地区作为文献来源的重要指标,对于挖掘分析该领域的研究者具有重要作用。因此,本文借助CNKI可视化分析工具、WOS检索结果分析和文献计量在线分析平台对相关文献的作者、机构、来源国家或地区进行分析。
对国内作者与机构的发文量进行统计排名,发文量前8位作者排名见表2,发文量前8位机构排名见表3。从作者分布来看,来自华东师范大学的学者曾刚发文12篇,排名第一;发文量前8位作者中有两位学者来自河南大学。从机构分布来看,该领域发文量最高的机构是浙江大学,发文19篇,第二名是华东师范大学,发文16篇。


对国外作者与机构的发文量进行统计排名,发文量前8位作者排名见表4,发文量前8位机构排名见表5。总体来看,外文期刊发表产业集群创新网络研究领域的文献数量较中文期刊更多,排名第一的学者Moina Morales文献总数达到23篇,Exposito Langa、Hervas Oliver、Tomas Miquel 3位学者的发文量均在10篇及以上,具有较高的影响力。国外机构的发文量也较国内机构更多,其中排名第一的瓦伦西亚理工大学发文32篇,总被引次数达到109次。根据国外文献来源国家/地区发文量统计(见表6),国外发表的该领域相关文献来源国家最多的是西班牙(81篇),美国排名第二(72篇)。

04
产业集群创新网络研究演化趋势分析
4.1 产业集群创新网络领域发文趋势分析
2000—2020年国内外产业集群创新网络研究发文趋势(见图4)表明,相比于国外期刊,国内期刊对于产业集群创新网络领域的关注相对滞后,2003年才有该领域的相关文献出现,在2003—2009年发文量增长迅速并于2009年达到峰值(60篇),随后呈波动下滑趋势,2019年达到最低值,仅有9篇文献。国外期刊前期发文量增长趋势相对平缓,2016年后发文量迅速上升,于2019年达到峰值(68篇),2020年有所下滑但发文总量依旧可观。

4.2 产业集群创新网络领域关键词演化分析
本文使用Citespace分析工具构建3种类型的知识图谱:国内外产业集群创新网络领域关键词突现知识图谱体现历年来国内外重点期刊发表文献中剧增的专业术语、起始年份、突现强度与突现时长;关键词聚类共现时区图谱中各聚类节点在不同时区的变化体现这一领域的时间演变过程;关键词聚类时间线知识图谱体现该领域重点期刊发表文献中的所有研究主题在关键词聚类时间线中的发展演化情况。
4.2.1 产业集群创新网络领域关键词突现分析。由产业集群创新网络研究关键词突现结果可知(图5和图6),国内区域创新系统关键词最早突现于2005年,2007年研究关注点转向网络结构,2008—2009年开始有创新、对策、创新能力等热点突现;集群创新网络于2010年突现,随后知识创新、集群创新逐渐突现,学者开始对集群创新网络的整合概念以及从多个创新视角展开研究讨论;2014年突现的协同创新和2015年突现的创新绩效一直持续到2021年,表明这两个主题仍有可能成为未来前沿热点。


相比之下,国外期刊上的文献在2000—2008年持续突现的关键词District、Region、Economics体现了其对该领域的关注也是始于对区域的研究探索。国外期刊偏重于关注集群视角下区域经济的发展。2010年开始关注知识的流动与转移;2013年转向对路径依赖与集群演化的研究;2016年后学者的关注点转向影响与策略,并持续到2021年;2018年关键词生命周期突现,说明国外研究更关注集群发展过程中各主体发挥的作用与产生的影响。
4.2.2 国内产业集群创新网络领域关键词时区时线演化分析。根据产业集群创新网络领域关键词时区图(见图7)和关键词聚类时间线知识图谱转化表(见表7),可以将国内产业集群创新网络演化进程分为3个阶段。


4.2.3 国外产业集群创新网络领域关键词时区时线演化分析。根据产业集群创新网络领域关键词时区图(见图8)和关键词聚类时间线知识图谱转化表(见表8),可以将国外产业集群创新网络研究演化进程分为3个阶段。


总体来说,国内研究步伐稍落后于国外,但对于一些关键问题的关注步调基本一致。研究视角都是从区域出发,逐步开始关注集群创新网络,随后对一些特定产业集群的演化特征、动力机制进行研究。国内研究始终专注于创新、集群这两个关键词,但国外研究后期开始关注社会资本、商业模式等在集群中的意义与影响。国外研究重视挖掘企业在产业集群中获得竞争优势的各种途径与影响因素,而国内研究侧重于探索企业在产业集群中通过协同创新提升整体创新绩效的发展模式。
05
研究主题
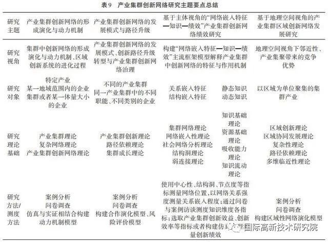
通过对国内外产业集群创新网络相关文献的可视化分析与系统梳理,按照产业集群创新网络的动态演化过程阶段,国内外围绕产业集群创新网络领域的相关研究大致包括以下4个研究主题,各主题的核心研究要素(研究视角、研究对象、研究理论基础、研究方法/测度方法)如表9所示。

研究主题一:产业集群创新网络的形成演化与动力机制。随着全球化竞争的持续推进,产业集群各利益相关主体在相互联结而成的创新网络中持续互动,不断获取互补资源、开展创新活动,以获得更大的竞争优势。因此,集群中创新网络的形成演化与动力机制、区域创新系统的进化过程是这一主题的主要研究视角。
这一主题的相关文献以产业集群理论、复杂网络理论、产业集群创新网络理论为理论基础,研究对象包括两类:一类是特定产业,我国主要在电子信息产业、新能源汽车产业、制造业、纺织产业、塑料产业与农业等领域展开研究,而国外研究多集中在生物医药产业、瓷砖产业、视频游戏产业等;另一类是某一地域范围内的企业集群(如长三角地区、珠三角地区)或者某一体量大小的企业(如中小企业)。研究方法上,学者一般通过案例分析、理论推演、深度访谈与问卷调查的方法探究产业集群创新网络的形成与结构特征;通过案例分析的定性方法,探究创新生态系统的起源、动态性质与共同进化机制以及集群竞争优势的演化形成。为了刻画产业集群创新网络的演进过程,许多学者构建虚拟演化模型、随机参与者导向模型(SAOM)和指数随机图模型(ERGM)等,运用仿真与实证相结合的方法构建动力机制模型,深入探究产业集群的演化轨迹及其带来的竞争优势。
研究主题二:产业集群创新网络的发展模式与升级路径。除了把握产业集群创新网络的发展与演进规律,许多学者开始探索不同的产业集群如何在创新网络中找到最合适的创新路径与发展模式,以提升各集群企业的竞争优势。与此同时,随着产业升级与经济背景的动态变化,许多产业亟待转型升级。寻求正确的转型升级道路是许多传统企业、关键企业关注的问题。随着信息技术发展与经济全球化推进,集群内部资源匮乏、集群研发能力弱、集聚网络优势不明显可能是阻碍传统产业集群发展的主要原因。同时,由于集群网络所特有的脆弱性,集群企业容易因过于依赖网络资源而面临破产或迁离的风险,且产业集群协同创新的合作形式增加了风险的传染途径。因此,产业集群创新网络的发展模式、创新路径升级转型与产业集群创新网络治理是这一主题的3个主要研究视角。
这一主题相关文献以产业集群创新理论、路径依赖理论、集群成长理论为理论基础,研究对象包括两类:一类是不同的产业集群,另一类是同一产业集群中处于不同产业链位置、不同规模的企业。通过文献梳理发现,各个产业集群之间的创新路径选择有所不同。例如:现代服务业集群发展模式侧重于多主体协同创新、共同打造服务创新平台;而创意产业集群的战略重心是以客户需求为主,提升资源整合的社会效率,增强动态创新能力。同一产业集群中不同职能、不同类别的企业亦有差异。例如:在同一产业链中上游资源型企业相较于终端制造业企业协同创新程度更高;中小企业与龙头企业相比,更需要采用同政府、研究机构与其他类型企业合作的技术创新模式。在研究方法上,产业集群创新网络的发展模式、创新路径转型升级研究主要通过案例分析、构建合作演化模型的方法;产业集群创新网络治理研究则采用案例分析的方法,通过问卷调查获取数据,构建风险评价模型为集群治理提供建议。
研究主题三:基于主体视角的“网络嵌入特征—知识—绩效”产业集群创新网络绩效研究。“网络嵌入特征”是网络构建的重要因素,不易受到国情差异、企业规模差异等不同研究情境的影响,作为前因用于创新网络绩效研究尤为合适;产业集群内部创新网络的形成离不开企业之间知识网络的演化,企业间通过知识共享实现知识基础的再创造,从而提升创新绩效。因此,学者普遍以问卷调查、二手数据采集等方式获得数据,通过案例分析、实证分析等研究方法展开研究,采用“网络嵌入特征—知识—绩效”这一主流框架模型来充分解释产业集群中创新网络的特征与作用机制。
在网络嵌入特征视角下,企业在产业集群创新网络中的嵌入效果与其所获资源息息相关,且会对企业创新成果产生影响。这一视角以企业在产业集群创新网络中的嵌入性特征及其影响为主要研究对象,以集群网络理论、网络嵌入性理论、社会网络分析理论、结构洞理论、弱连接理论为理论基础。在产业集群创新网络中,“嵌入性”表现为组织所融入的网络类型,即结构嵌入和关系嵌入。从结构嵌入来看,企业在产业集群中的网络位置是体现企业结构嵌入程度的关键性指标。不同的网络位置会影响企业获得新知识的机会,对企业维持竞争优势具有重要意义。从关系嵌入来看,网络关系强度对产业集群的创新绩效、创新效率会产生正向影响,在网络关系强度不同的情况下其提升创新效率的方式也有所差异。在测度方法上,学者通常使用中心性、结构洞、节点度等指标测量网络位置,以网络关系强度测量关系嵌入程度,选取产业集群创新效益、创新效率等指标或者构建仿真模型测量创新绩效。研究结果大多证实了集群网络中心性与结构洞对企业创新能力、创新绩效带来的正向影响,且更强的网络关系会增加企业之间的信任程度,从而提高信息共享性与资源占有率,有利于企业获取外部资源;而弱关系也能体现企业之间信息不冗余,能够为集群间各企业提供异质性、互补性的信息资源,从而提高集群企业创新效率,有助于促进探索式创新。
在知识管理视角下,许多研究引入知识吸收能力、知识搜索等作为网络嵌入特征与创新绩效之间的中介、调节因素,且知识视角本身对创新绩效的影响也已被验证。这一视角以知识基础理论、资源基础理论、吸收能力理论与知识流动理论等为理论基础,研究对象包括静态知识与动态知识。一方面,静态知识即企业固有知识属性。知识基础作为属性之一对集群创新的影响较大,知识基础的范围认知也逐渐从企业内部知识向产业范围内企业间共同知识转变,因此,集群企业技术创新需要知识基础与知识分布性的共同作用。此外,知识异质性、知识隐性等其他知识属性也在其中发挥中介、调节等重要作用。另一方面,动态知识呈现为“知识搜索→知识共享→知识获取→知识吸收→知识整合”路径,这条路径体现了知识移动和知识流动的动态过程。集群企业间网络结构特征会影响企业知识搜索、知识共享、知识获取和知识整合能力,知识转移、吸收能力在网络结构特征与集群创新中充当中介作用。这些研究充分说明了知识在网络结构对创新影响过程中的重要作用。
研究主题四:基于地理空间视角的产业集群区域创新网络发展研究。自20世纪初,经济地理学者根据演化经济思想基础,将空间、时间要素相结合,主张研究新产业的地理邻近、区域发展等问题,由此产业集群在空间尺度上的测算与研究逐渐兴起。产业集群因企业间的集聚而产生邻近性优势,这有利于产业集群创新网络的形成,克服许多空间与时间上的障碍,促进模块化发展,提升了区域创新能力。尤其在我国,区域创新驱动发展已经成为我国重要的发展战略,地理空间视角下邻近性、产业集聚带来的竞争优势是这一主题的主要研究视角。
这一主题的主要研究对象是以区域为单位聚集的集群产业,研究以区域创新理论、区域协同发展理论、复杂性理论、路径依赖理论和多维邻近性理论等为理论指导,采用案例分析、理论分析、模型建构等研究方法探究地理空间视角下产业集群区域创新网络发展的影响因素。众多研究发现,地理邻近性有助于促进企业对外部知识的获取与利用,促进企业间的研发合作,提升集群企业创新潜力;同时,集群企业的空间管控、空间营造、空间组织与空间布局等空间特性对产业集群规划能力与创新效率都有显著影响。
06
主要研究结论与启示
6.1 研究结论
本文以2000—2021年国内外产业集群创新网络领域在重要期刊上的文献数据为基础,通过知识图谱与描述性图表相结合的方式分析国内外文献的研究热点、来源分布与演化趋势,得出如下结论:①研究主题分布上,国内研究主题更为分散,国外研究主题更集中。②研究来源分布上,国外产业集群创新网络领域的文献作者以西班牙、美国的学者为主,国内研究机构以东部地区高校为主。③研究数量上,国内期刊产业集群创新网络领域的文献数量小于国外期刊,发文量前期增长迅速,后期逐渐下降;国外期刊上的文献数量前期平缓增长,后期迅猛增长。④研究演进上,国内研究经历了2003—2009年产业集群创新网络研究的探索增长阶段,2010—2014年产业集群创新网络研究的多维扩张阶段,2015—2021年产业集群创新网络协同创新与创新绩效研究的繁荣阶段;国外研究经历了2000—2010年产业集群创新网络研究的萌芽阶段,2011—2014年产业集群在创新网络中的竞争优势与影响因素研究阶段,2015—2021年产业集群创新网络面对新形势的爆发式增长研究阶段。⑤研究内容上,国内外期刊发表相关文献主要包括4个研究主题:产业集群创新网络的形成演化与动力机制、产业集群创新网络的发展模式与升级路径、基于主体视角的“网络嵌入特征—知识—绩效”产业集群创新网络绩效研究、基于地理空间视角的产业集群区域创新网络发展研究,且各主题都包含特定的研究视角、对象、理论基础与方法。
6.2 研究展望
近年来,国内在产业集群创新网络领域的发文量逐年下降,与国外期刊发文量迅猛增长之势形成鲜明对比。国内学者与研究机构应当加强中外交流合作,深入结合中国的发展实践背景,进一步提升产业集群创新网络领域的研究质量。基于现有文献的可视化分析与系统综述,本文结合研究结论,就未来研究提出以下展望。
6.2.1 研究视角多元化。第一,关注数字化背景下的产业集群创新网络研究。随着数字化、智能化深入发展,由产业集群创新网络创造竞争优势、创新动力的过程将发生变化。数字化为产业集群创新网络带来的机遇和挑战是什么?集群网络的演化模式是否会因此改变?集群企业应当如何迎接挑战?这些尚是值得进一步关注的问题。
第二,新兴商业模式下产业集群创新网络的发展研究。高科技的快速更迭推动了新兴商业模式的发展。“共享经济”“区块链+”等新兴商业模式为产业集群带来的影响和变革,新兴商业模式与产业集群创新网络之间的作用关系及影响机理等问题,值得进一步关注。
第三,探究多维邻近性视角下产业集群创新网络演化机制。地理邻近性是影响区域创新网络创新成效的重要因素,且认知邻近性、社会邻近性、组织邻近性、制度邻近性都在一定程度上影响各主体间的嵌入关系与知识流动成效,也对创新成效形成重要影响。当前对邻近性视角的探究还比较单一,考虑地理、认知、社会、制度、组织等维度组成的整体框架有助于丰富产业集群创新网络的地理空间视角研究。
第四,从综合视角出发展开实证研究。在已有文献中,学者们大多基于单一主体视角(即企业知识特征或网络结构)或地理空间视角展开研究,但产业集群创新网络演化的影响因素比较多。未来研究应当尝试将主体视角与地理空间视角相结合,基于产业集群的区域聚集特性,探讨在不同区域的发展程度、地理位置、行政体制等因素的影响下,产业集群创新网络特征对演化发展绩效的影响。
6.2.2 研究对象丰富化。关注战略性新兴产业集群创新网络的演化机理与发展模式。技术突破与创新发展的要求促进了更多新兴产业的发展。与传统产业的发展模式相比,战略性新兴产业作为新兴产业与新兴科技深度融合的产业,更加需要通过集群式发展来获取知识资源、技术资源。因此,研究高端装备制造、节能环保、生物、信息、新能源等战略性新兴产业的集群创新网络的动态演化路径和网络特征对企业突破式创新的复杂作用机理,有助于帮助企业管理者依照动态发展趋势制定针对性的管理对策与措施,提升产业集群整体及各参与主体的创新能力,也为我国产业集群的全面发展提供理论指导。
6.2.3 研究方法多样化。开展基于交叉案例方法的产业集群创新网络研究。国内外学者通过构建多种网络演化模型展开实证研究,但不同的模型能否刻画统一理论背景下的创新网络合作和演化路径还有待考量。因此,结合特定产业与特定类型企业以及结合不同产业集群中的企业或者同一产业集群中不同职能、不同类别的企业开展多案例交叉研究,能够在一定程度上弥补网络模型相较于案例分析所存在的缺陷,有利于更系统地描述产业特征和产业集群创新网络的发展情况。
免责声明:本文转自三思派,原作者李健,胡冰夏。文章内容系原作者个人观点,本公众号编译/转载仅为分享、传达不同观点,如有任何异议,欢迎联系我们!



