
日前,在武汉召开的智能制造创新发展论坛上,华为联合多家产业伙伴共同发布了《面向工业智能化时代的新一代工业控制体系架构白皮书》(以下简称白皮书)。
这是业界首个系统性研究工业智能化时代工业控制体系架构的挑战、机遇和演进方向的白皮书,它的推出将加速凝聚关于下一代工业控制体系架构的产业共识,推进装备数字化、智能化,助力制造业高端化、智能化、绿色化发展。
工业控制系统是制造业生产系统的关键部件。面向工业智能化时代,传统工业控制系统也需要与时俱进,与人工智能、大数据分析等新技术相结合,实现“数据上得来、智能下得去”,逐步向下一代工业控制系统升级。这就需要改变当前工业控制协议“七国八制”、设备联网率低下、数据孤岛众多、“数据上不来、智能下不去”的局面。
面向工业智能化时代,白皮书提出新一代工业控制体系架构的发展方向是“开放化、网联化、协作化、智能化”,以开放的工业通信协议实现全面网联化,消融数据孤岛,加速工业数据的产生、采集、流转、处理、价值变现;从传统的单元自动化控制系统向全流程、多工序的协同优化控制系统发展,实现高效的个性化定制、全局的实时动态优化;将通用算力下沉到车间、现场,实现传统控制系统的智能化升级,支持自动化控制与智能化应用的融合部署。新一代工业控制体系架构将解决工业自动化时代的遗留问题,同时为工业智能化时代奠定新的基础。
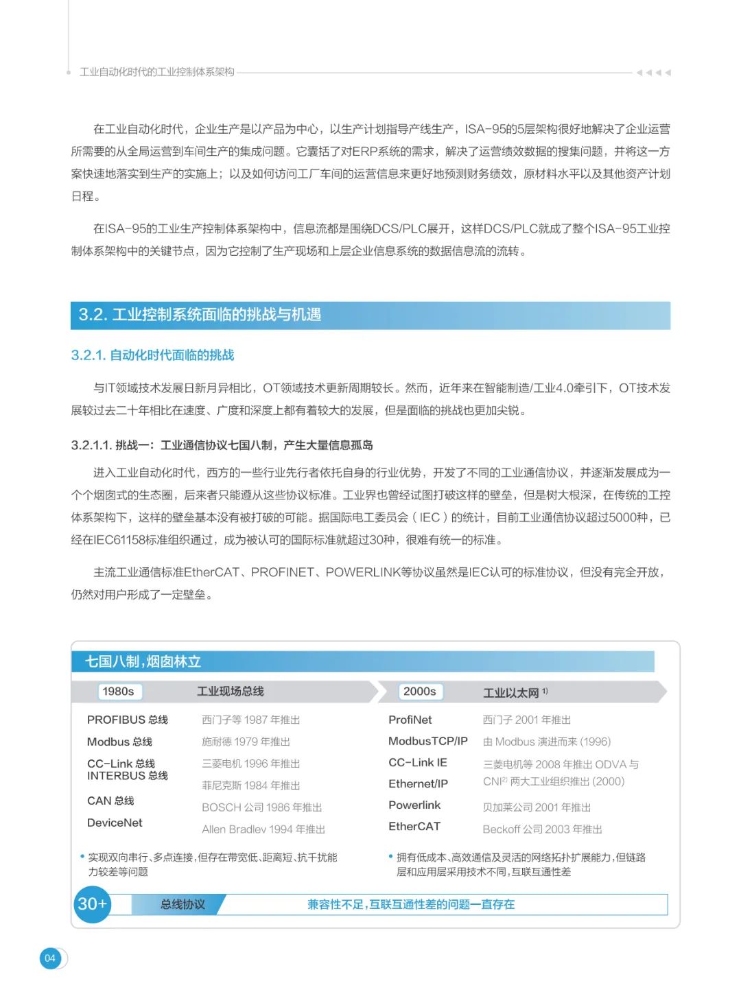
白皮全文如下:



























