

算力是数据中心的服务器通过对数据进行处理后实现结果输出的一种能力。
智算是算力的一种,指具有提供人工智能应用所需算力服务、数据服务和算法服务的智能算力,利用 CPU 与 GPU、FPGA、ASIC 等加速芯片的异构组合,实现高精度通用算力和低精度专用算力的融合供应。

智算涵盖从底层高性能芯片、服务器和网络设备,到智算中心基建、机电配套和软硬件服务平台,再到顶层人工智能应用等完整体系,产业上下链长、集聚效应显著。
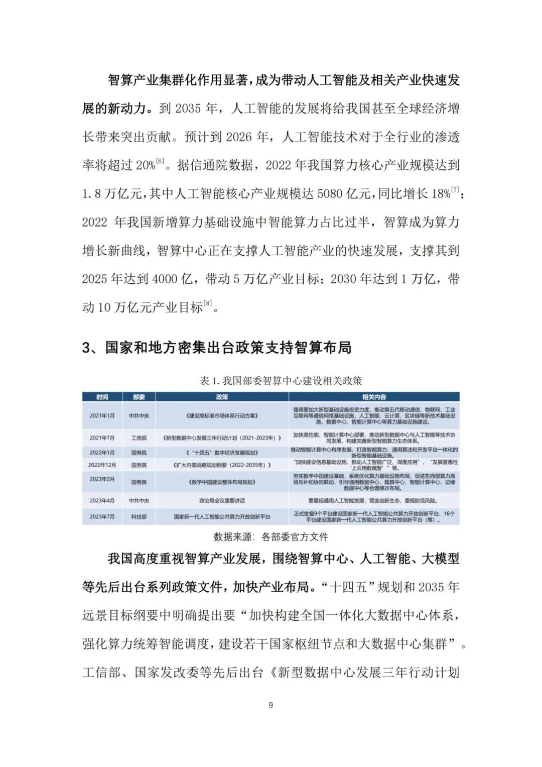
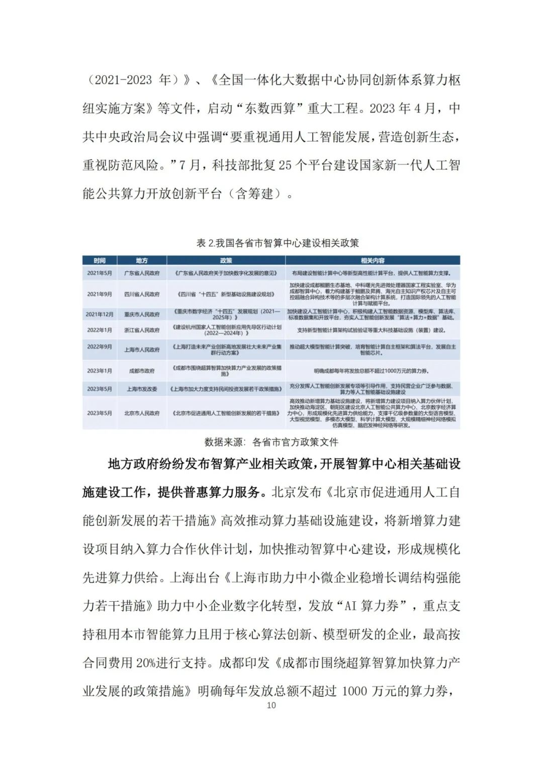
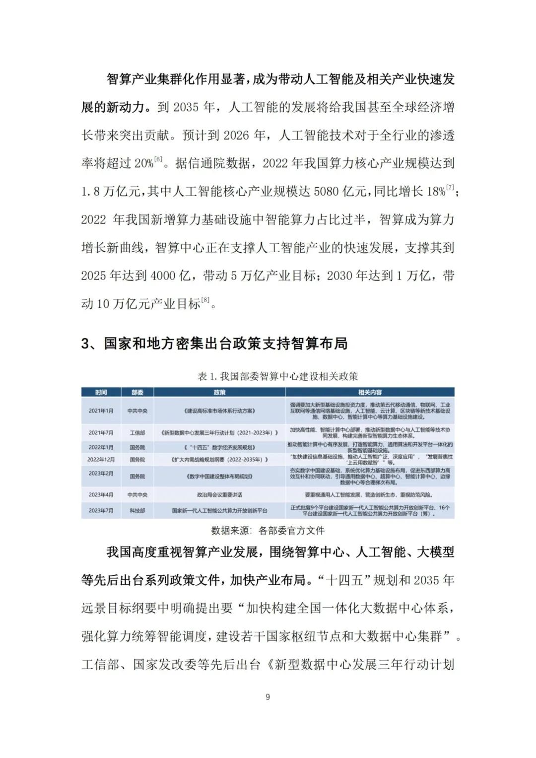
智算为经济增长提供数字转型、智能升级、融合创新的新动力,带动人工智能及相关产业倍速增长,成为我国数字经济发展的新引擎。


《智算产业发展白皮书(2023年)》由中国电信研究院编制,系统分析了智算产业发展环境、产业链全景特点、最新进展及面临挑战,指出了智算产业五大发展趋势、七大技术关键词,提出了我国智算发展潜力评估体系及分省指标结果,并介绍了典型智算中心建设场景案例。
部分内容如下






版权归原作者所有,本站转载内容仅供学习参考。

下载完整版,请至公号后台回复“1019”,或扫描文中的二维码。


文件来源丨中国电信研究院
天翼智库
图文编辑丨研究院小助理



