手机版
二维码
购物车
(
0
)
供应
求购
公司
团购
展会
资讯
招商
品牌
人才
知道
专题
图库
视频
下载
商圈
推广
热搜:
采购方式
滤芯
甲带
气动隔膜泵
减速机
减速机型号
带式称重给煤机
履带
无级变速机
链式给煤机
首页
供应
求购
公司
团购
展会
资讯
招商
品牌
人才
知道
专题
图库
视频
下载
商圈
首页
>
资讯
>
社会热点
建设一批可再生能源制氢项目!湖州市氢能产业发展规划(2023-2035年)印发!
日期:2023-09-13 03:17:07 来源:网络整理 作者:本站编辑 浏览:
25
评论:0
8月4日,浙江湖州市发改委印发《湖州市氢能产业发展规划(2023-2035年)》。文件明确发展氢燃料电池制造、制储运加装备制造、氢能生产性服务产业。
到2027年,培育和引进氢能产业相关领域企业50家以上,培育上市企业2家以上,氢能及相关产业年产值突破100亿元,形成具备湖州特色的产业链关键环节集聚;建成独立加氢站和综合供能服务站5座以上,打造具有示范协同效应的标志性氢能应用场景5个以上;初步建成具有长三角区域影响力的“环太湖氢走廊”。
到2035年,集聚氢能产业领域规上、限上企业100家以上,培育上市企业5家以上,建成独立加氢站和综合供能服务站10座以上,打造具有示范协同效应的标志性氢能应用场景10个以上,氢能及相关产业年产值突破500亿元,推动湖州氢能产业具备全国乃至全球影响力。
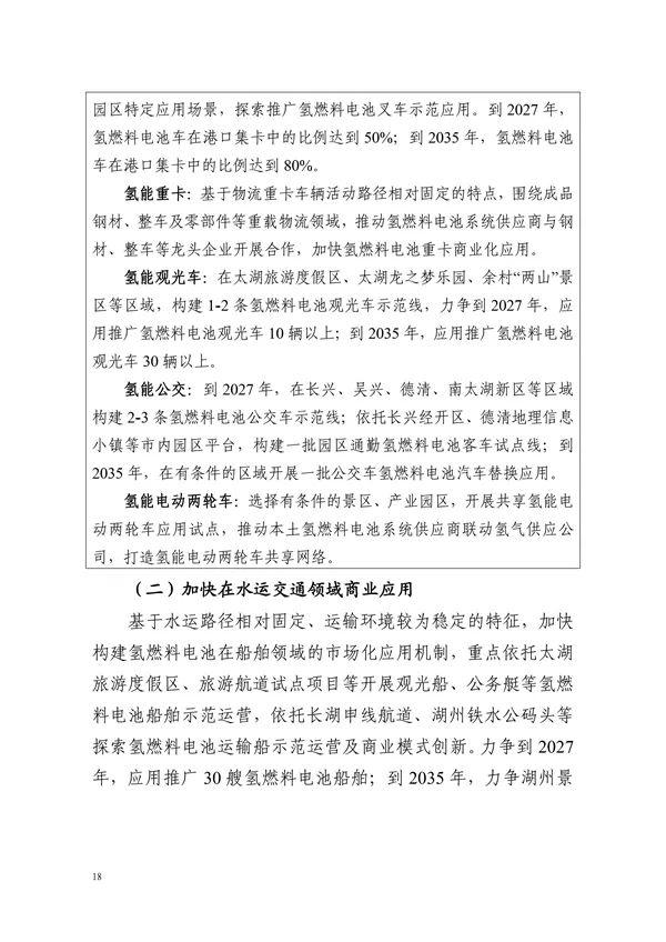
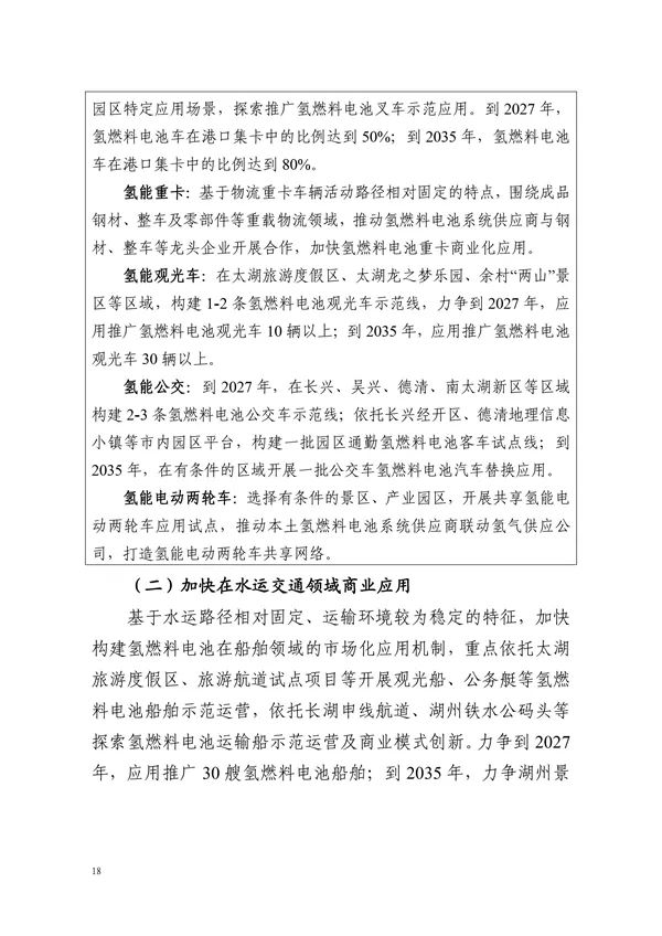
到2027年,氢燃料电池车在港口集卡中的比例达到50%;到2035年,氢燃料电池车在港口集卡中的比例达到80%。在太湖旅游度假区、太湖龙之梦乐园、余村“两山”景区等区域,构建1-2 条氢燃料电池观光车示范线,力争到2027年,应用推广氢燃料电池观光车10辆以上;到2035年,应用推广氢燃料电池观光车30辆以上。到2027年,在长兴、吴兴、德清、南太湖新区等区域构建2-3条氢燃料电池公交车示范线;依托长兴经开区、德清地理信息小镇等市内园区平台,构建一批园区通勤氢燃料电池客车试点线。
力争到2027年,应用推广30艘氢燃料电池船舶;到2035年,力争湖州景区观光船氢燃料动力全覆盖,内河航运氢燃料电池船舶覆盖率力争达到50%。
到2027年,推行建设一批可再生能源制氢项目,在湖州市部分通信节点基站、新建数据中心应用推广一批氢燃料电池备用电源系统。到2035年,进一步推动氢燃料电池热电联供系统在产业园区、新建居民区、商业空间、学校、医院等场景应用,打造一批零碳氢能示范社区、园区。
原文如下:
来源:湖州市发改委
打赏
更多
>
同类资讯
• 全网最详细的东极岛穿搭教程❗
• 秋天来看海?
• 在威海!拍到了人生照片❤️
• 来点朋友圈发不了的细糠
• 月入3000?打工人|红色系穿搭出片
• ?存一些海边拍照姿势|?jk海盐味
• 176cm|超适合海边的一身穿搭‼️
• ?️|海边平价穿搭分享
• 夏天的第一组朋友圈照片?️附滤
• ?白裙爆单!小个子海边穿搭太绝
0
条
相关评论
推荐图文
推荐资讯
点击排行
92
1
全网最详细的东极岛穿搭教程❗️❗️❗️
65
2
40+小阿姨好久不见
61
3
秋天来看海?
57
4
你听说过“软抵抗”吗?
54
5
215斤|大码女孩的海边穿搭分享~
51
6
?存一些海边拍照姿势|?jk海盐味的夏天
51
7
月入3000?打工人|红色系穿搭出片又显白?
43
8
这么会穿衣的姐姐是谁?!
43
9
那是我一直想去的海边
网站首页
|
关于我们
|
联系方式
|
使用协议
|
版权隐私
|
网站地图
|
排名推广
|
广告服务
|
积分换礼
|
网站留言
|
RSS订阅
|
违规举报
|
皖ICP备20008326号-18
(c)2008-2022 免费发布网 All Rights Reserved