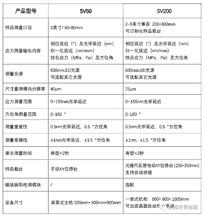
SiC碳化硅是由碳元素和硅元素组成的一种化合物半导体材料,是制作高温、高频、大功率、高压器件的理想材料之一。相比传统的硅材 料(Si),碳化硅(SiC)的禁带宽度是硅的3倍;导热率为硅的4-5倍;击穿电压为硅的8-10倍;电子饱和漂移速率为硅的2-3倍。 以碳化硅为原材料制成的器件称为SiC器件,根据电学性能差异分成半绝缘型碳化硅基射频器件与导电型碳化硅功率器件。半绝缘型碳化硅基射频器件以半绝缘型碳化硅衬底经过异质外延制备而成,主要面向通信基站以及雷达应用的功率放大器。导电型碳化硅功率器件主要应用于电动汽车/充电桩、光伏新能源、轨道交通等领域。碳化硅产业链包含碳化硅粉末、碳化硅晶锭、碳化硅衬底、碳化硅外延、碳化硅晶圆、碳化硅芯片和碳化硅器件封装环节。其中衬底、外延片、晶圆、器件封测是碳化硅价值链中最为关键的四个环节,衬底成本占到碳化硅器件总成本的50%,外延、晶圆和封装测试成本分别为25%、20%和5%。各生产环节的质量控制尤为重要,每个环节都有各自的常见缺陷,碳化硅晶锭和衬底片中均含有多种晶体缺陷,如堆垛层错、微管、贯穿螺型位错、贯穿刃型位错、基平面位错等等。此外,碳化硅还存在较大的应力,会导致面型参数出现问题。化合物晶圆衬底片和外延片中的内应力会在后续工艺中导致晶圆翘曲和破裂,同时内应力大小分布也能直观反映晶圆位错缺陷程度。碳化硅各环节的缺陷会极大地影响最终器件的良率,这是产业链中非常重要的话题,各衬底厂家都在不遗余力地降低碳化硅晶锭缺陷密度。所以在碳化硅产品的生产制备之中,检测设备是必不可少的,也是提升其产品良率的一种手段。瑞霏光电SV200可以开展6/8寸碳化硅衬底、外延片的高分辨率内应力分布测量,定量化输出内应力数值,同时能够开展晶圆微管缺陷的自动识别,可以广泛应用于化合物晶圆材料生长、衬底和外延片质量监测和工艺调整。
基于偏振光应力双折射效应检测晶圆材料内部应力分布。当晶体材料由于内部缺陷存在应力集中时会导致应力双折射效应,偏振光透过它时会发生偏振态调制,通过测量透射光的斯托克斯矢量可以推算出材料的应力延迟量,从而得到材料内应力分布基于双折射应力测量模型实现应力瞬时测量,显示应力二维分布伪彩图采用双远心检测光路,相位延迟测量精度高
(以上资料参考:瑞霏光电,联系电话:400 069 8900)碳化硅半导体产业链很长,为了促进行业交流和发展,艾邦新建碳化硅功率半导体产业链微信群,欢迎碳化硅前道材料与加工设备,后道器件生产和模块封装的行业朋友一起加入讨论,目前加入的企业有三安,晶盛电机,基本半导体,华润微,晶越,天科合达,天岳,瑞能半导体,泰科天润,硅酷,烁科晶体,中电科,微芯长江,汇川,天晶智能,芯恒惟业,长沙萨普,浙江兆晶,湖南顶立,上硅所等等。识别下方二维码,关注公众号,通过底部菜单申请加入碳化硅半导体产业链微信群。

推荐活动:
The 2nd Power Semiconductor Devices Industry Forum序号 | 暂定议题 | 拟邀请 |
1 | 面向新能源应用的功率半导体器件解决方案 | 拟邀请光伏功率器件专家 |
2 | 碳化硅功率器件在新能源汽车中的应用与挑战 | 拟邀请SiC功率器件企业 |
3 | SiC芯片技术进展及趋势 | 拟邀请SiC芯片技术专家 |
4 | 全新一代IGBT设计技术 | 拟邀请IGBT企业 |
5 | IGBT技术发展情况及市场现状 | 拟邀请IGBT企业 |
6 | 碳化硅器件的现状及发展趋势 | 拟邀请SiC器件企业 |
7 | 高温高功率IGBT模块封装的技术挑战 | 拟邀请IGBT企业 |
8 | 车规级IGBT技术的最新进展 | 拟邀请车规级器件专家 |
9 | 功率半导体器件关键仿真技术及应用方案 | 拟邀请仿真技术专家 |
10 | SiC功率模块的关键技术研究与应用 | 拟邀请SiC模块企业 |
11 | 碳化硅材料技术产业现状与发展趋势 | 拟邀请SiC供应商 |
12 | 功率半导体模块动静态特性与可靠性测试解决方案 | 拟邀请测试技术专家 |
13 | 功率模块模块的自动化生产装备 | 拟邀请自动化企业 |
14 | 超声波焊接技术在功率模块封装的应用优势 | 拟邀请超声波焊接企业 |
15 | 大功率半导体器件先进封装技术及其应用 | 拟邀请功率器件企业 |
16 | 功率模块多芯片系统封装技术 | 拟邀请贴片机设备企业 |
17 | IGBT/DBC 清洗技术 | 拟邀请清洗材料/设备企业 |
18 | 功率半导体器件银烧结工艺技术 | 拟邀请银烧结技术企业 |
19 | 大功率功率模块散热基板技术 | 拟邀请散热基板企业 |
20 | 高可靠功率半导体封装陶瓷衬板技术 | 拟邀请陶瓷衬板企业 |
21 | 功率模块封装材料解决方案 | 拟邀请封装材料企业 |
更多议题征集中,演讲及赞助请联系张小姐:13418617872 (同微信)
方式1:加微信


https://www.aibang360.com/m/100173