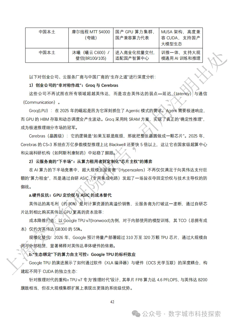
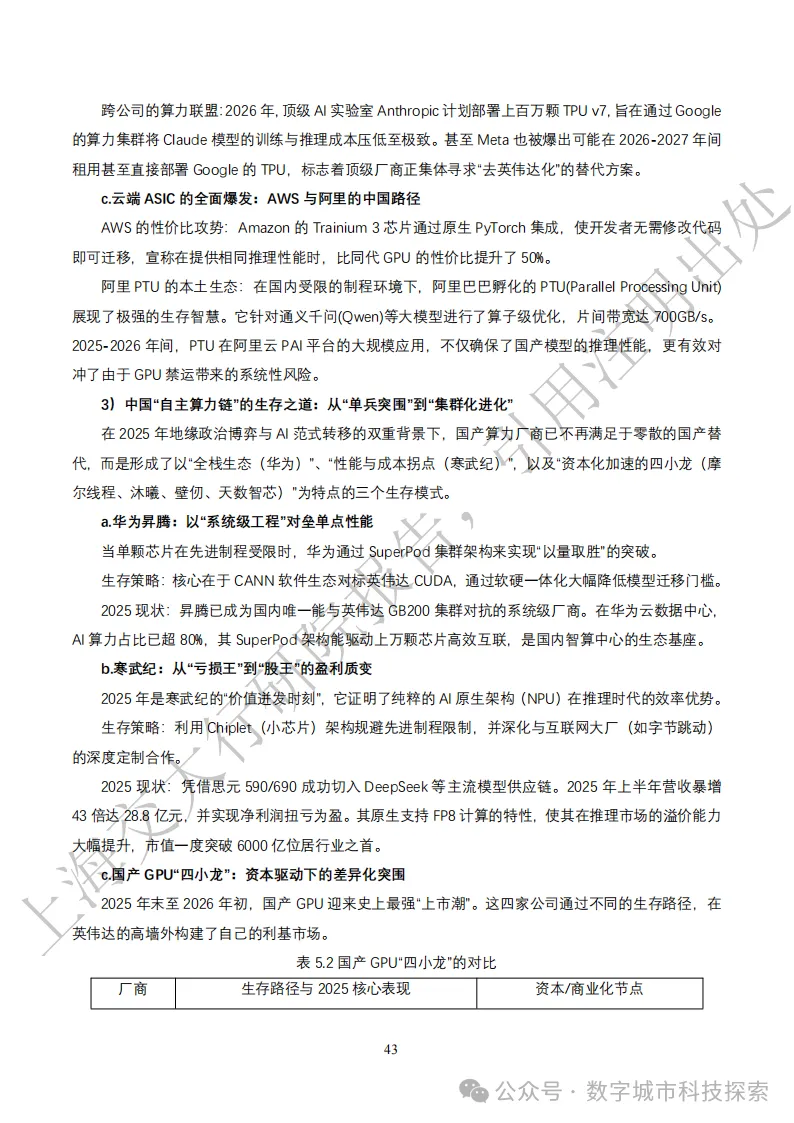
推广 热搜: 采购方式  甲带  滤芯  带式称重给煤机  减速机型号  气动隔膜泵  无级变速机  链式给煤机  履带  减速机 

报告发布:2026《“人工智能+”行业发展蓝皮书》

   日期:2026-04-30 21:20:36     来源:网络整理    作者:本站编辑    评论:0    
报告发布:2026《“人工智能+”行业发展蓝皮书》
近日,上海交通大学安泰经济与管理学院主办、上海市科学学研究会与行业研究院共同协办的《2026年“人工智能+”行业发展蓝皮书》发布会暨专题研讨会在交大徐汇校区举行。蓝皮书基于“技术在重构、产业在跨越、治理在完善”这一整体主线展开,立足行业研究,在澎湃的人工智能赋能浪潮中洞察技术发展脉络,最终回归产业本质,绘制以AI+赋能百业千行的实践路线图。2026年新版蓝皮书有三大重要观察:第一,AI的竞争焦点正在发生结构性转移。人工智能竞争的主战场,已从模型参数的竞赛,转向系统工程能力的全面比拼。第二,AI赋能产业的跃迁已经开始。AI赋能产业正在从概念验证阶段跨入规模化应用的关键窗口期。第三,治理创新的紧迫性前所未有。技术变革的速度已经超过制度演进的速度,这种"制度落差"正在成为全球性挑战。
来源 | 综合上海交通大学行业研究院发布的资讯整理,转载请注明来源

声明 | 转载此文出于传递更多信息之目的,并不意味着赞同其观点或证实其描述,文章内容仅供参考,如有侵权或违反微信公众平台运营规范,请联系工作人员删除。

 
打赏
 
更多>同类资讯
0相关评论

推荐图文
推荐资讯
点击排行
网站首页  |  关于我们  |  联系方式  |  使用协议  |  版权隐私  |  网站地图  |  排名推广  |  广告服务  |  积分换礼  |  网站留言  |  RSS订阅  |  违规举报  |  皖ICP备20008326号-18
Powered By DESTOON